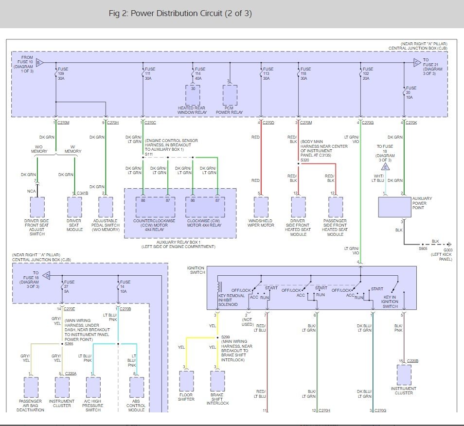
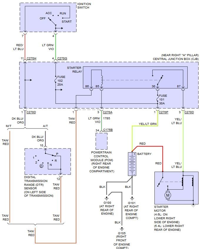
I did some checking and it looks like you may have an ignition switch that has gone out, here is a wiring diagram and a guide to help you confirm the problem. See how the radio and turn signals come off of the one terminal?
https://www.2carpros.com/articles/how-to-use-a-test-light-circuit-tester
and
https://www.2carpros.com/articles/car-cranks-but-wont-start
This could be why the engine stopped as well.
Please run some tests and get back to us so we can continue helping you.
May 30, 2021 at 3:45 PM
(Merged)





