Wires are crossed to pig tails to PCM

2005 CHRYSLER 300
107,856 MILES • 5.7L • V8 • 2WD • AUTOMATIC
Avatar
AGNUS
  • MEMBER
  • 37 POSTS
It will start but red lighting is on and the rpm's stay at 3. I can't give it gas and runs real rough. can someone please help and tell me which wires they are so I can get my 300C back on the road? Thank you.
Mar 7, 2020 at 1:58 PM
Advertisement
Avatar
ASEMASTER6371
  • CERTIFIED EXPERT
  • 52,796 POSTS
Good afternoon.

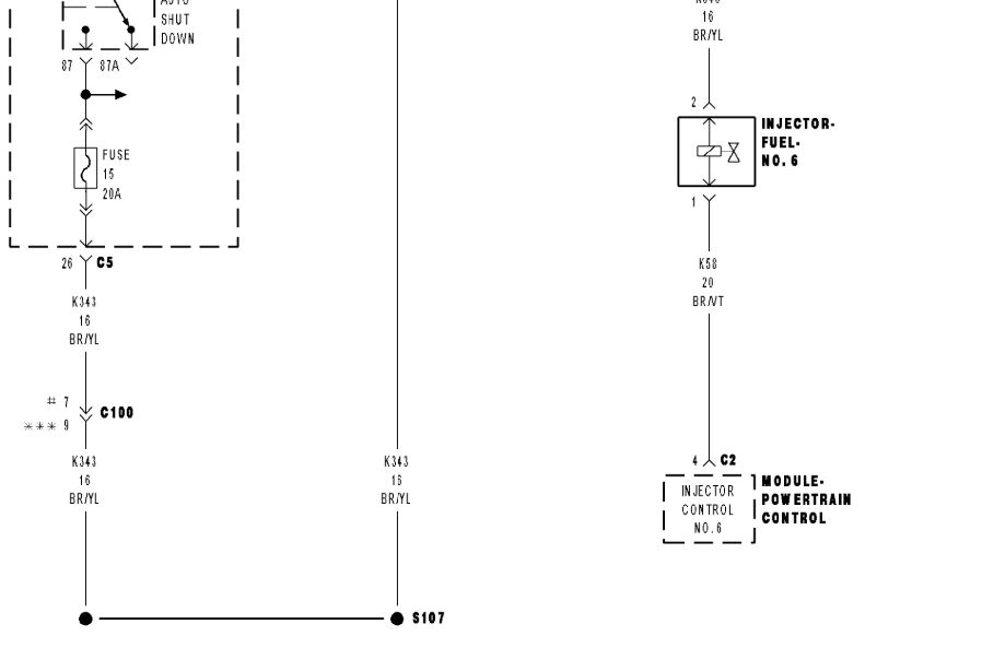
I attached the connector diagrams for you of all 4 connectors. It shows the pin number, wire color for the pin and what it controls.

Roy
Mar 7, 2020 at 2:32 PM
Avatar
AGNUS
  • MEMBER
  • 37 POSTS
Okay. um, I don't really understand how that works what I really need is like color coated maybe. Okay, this is what went down: I had ordered new pigtails because the other ones were shot so me and a buddy we're going to do a one wire at a time I come outside and he's got them all cut I want. so I spent seven hours wiring them back together the best I could so that's what happened. so I need something a little easier comprehend like I don't know what to do because what you sent me I really don't understand because I'm not really good with wiring. but like I said I know a couple wires off give or take. I thank you for what you sent me, but I really don't understand it. is there anyway you can send me something easier maybe or something like color coded like this? why I go to this one or I don't know what to do. all I know is I want to get my 300 back on the road. there's any thing easier you can send me or something that would be awesome. please let me know. thank you. Or maybe a video or something?
Mar 7, 2020 at 4:54 PM
Advertisement
Avatar
CARADIODOC
  • CERTIFIED EXPERT
  • 34,306 POSTS
If you don't mind me sticking my nose in here, this is what we use, and to my knowledge, Chrysler is the only manufacturer that puts these tables in their service manuals. There isn't anything any easier. Ford has something similar in their "Electrical, Vacuum, Troubleshooting Manuals" (EVTM), but you have to look on multiple pages to find all the wires.

If you find these too hard to read, right click on a list, then click "Copy". Next, open a typing program on your computer like Microsoft "Word" or "Word Pad", then right click, then click "Paste". That program will have an option to expand it so you can read it easier.

As an alternative, Roy already went through the hard part of finding the drawings. Either of us can cut them in half, expand the parts, then repost them in a larger format, if that will help.

Each drawing shows a different connector with the color of its body, the number of terminals it can hold, and the shape of any key ways and latches built into it. You're looking at the terminal end of the connector body, not the end where the wires come out. In the first drawing, terminals 1, 10, 29, and 38 are pointed out in the four corners. You just count between them to find the other terminals.

Each terminal location is listed in the chart along with the wire color. Here's where some care is needed. The wire colors are usually pretty distinct, but the stripes, or "tracers" can be of two different but very similar colors. Watch out, for example, for light brown, yellow, or tan tracers that can look the same.

The wire listed for terminal # 1 is K96 16DB/YL. The "K" is for the type of circuit, and the "96" is just to show it's different from the others. You don't have to concern yourself with those. The "16" means it's a 16 gauge wire. What you're really asking about is the "DB/YL". That's dark blue with a yellow tracer. You need to find the dark blue / yellow wire and connect it to terminal # 1.

It sounds like you're making a lot of work for yourself by changing the plugs, or at least changing a lot of terminals. A better solution would be to snip the connectors, along with a few inches of wire, from a car in the salvage yard. Be sure they come from a car that had the same size engine. Rather than cutting and splicing every wire, if you have one that is good on your car, remove that terminal from the connector, then plug it into the replacement connector. All connectors have some type of locking wedge, or "pimento" as I call them, that has to be pried out. That allows you to use a small pick to lift a plastic finger, then you can pull the terminal out by tugging on the wire. Don't use a lot of force to pull a terminal out. If the finger is moved out of the way far enough, the terminal will slide right out. If the finger isn't moved far enough, no amount of tugging will get the terminal out. You'll just damage the finger or tear the wire off. Bending the fingers out of the way takes practice and patience, but it will be fairly easy once you get the hang of it.
Mar 7, 2020 at 10:46 PM
Avatar
AGNUS
  • MEMBER
  • 37 POSTS
Hey, thank you very very much. it all means a lot. I know where to come if I ever have any questions. You guys rock! You are the man awesome or woman. thank you. You are a life saver. God Bless you All.
Mar 8, 2020 at 12:52 AM
Avatar
ASEMASTER6371
  • CERTIFIED EXPERT
  • 52,796 POSTS
You are welcome.

Roy
Mar 8, 2020 at 1:20 AM
Avatar
AGNUS
  • MEMBER
  • 37 POSTS
If I have any trouble later I can hit you back, right?
Mar 8, 2020 at 7:38 AM
Avatar
AGNUS
  • MEMBER
  • 37 POSTS
Oh ya, I forgot to tell you I put a brand new throttle body on as well.
Mar 8, 2020 at 7:40 AM
Avatar
ASEMASTER6371
  • CERTIFIED EXPERT
  • 52,796 POSTS
You can come back at any time and continue.

Roy
Mar 8, 2020 at 2:26 PM
Avatar
AGNUS
  • MEMBER
  • 37 POSTS
Hey not trying to bug, but I need help.
Mar 8, 2020 at 2:53 PM
Avatar
ASEMASTER6371
  • CERTIFIED EXPERT
  • 52,796 POSTS
Okay, go.

Roy
Mar 8, 2020 at 3:01 PM
Avatar
AGNUS
  • MEMBER
  • 37 POSTS
Is there any kinda easier way? Because I don't comprehend very well and all I have is my crappy phone so of course the pictures are a little blurry. I hate to bug but I just want this done.
Mar 8, 2020 at 3:01 PM
Avatar
ASEMASTER6371
  • CERTIFIED EXPERT
  • 52,796 POSTS
I suggest you go somewhere and have the attachments printed out for you. Then it will be larger and more legible for you to match up the wires.

Roy
Mar 8, 2020 at 3:11 PM
Avatar
AGNUS
  • MEMBER
  • 37 POSTS
Okay, so what about the ones where there's like 4 or 5 of the same. does it matter?
Mar 8, 2020 at 3:15 PM
Avatar
ASEMASTER6371
  • CERTIFIED EXPERT
  • 52,796 POSTS
See what is correct in each connector first. Then identify the ones that are not correct. Then let me know one connector at a time.

Roy
Mar 8, 2020 at 3:21 PM
Avatar
AGNUS
  • MEMBER
  • 37 POSTS
It's me again. I had a question, do all the wires match up or is there a like ones that mismatch? I'm still having trouble with this. I'm trying to say is; they don't all match up correct.
Mar 11, 2020 at 1:12 PM
Avatar
ASEMASTER6371
  • CERTIFIED EXPERT
  • 52,796 POSTS
The wires for the pins need to go exactly where they are needed.

Roy
Mar 11, 2020 at 2:11 PM
Avatar
AGNUS
  • MEMBER
  • 37 POSTS
I followed the diagram to a t but I turn the key no click no nothing.
Mar 11, 2020 at 5:17 PM
Avatar
AGNUS
  • MEMBER
  • 37 POSTS
P06855, P0688, P0113, P2122 ,P2101 and P2111.
Mar 11, 2020 at 5:26 PM
Avatar
AGNUS
  • MEMBER
  • 37 POSTS
Now I got all those codes I don't get it, I don't know what to do. my car has been down for 6 months now. I need you out here every other freaking day. try my best you know. one time it took me 7 hours to rewire that they took me 2.
Mar 11, 2020 at 5:27 PM
Avatar
ASEMASTER6371
  • CERTIFIED EXPERT
  • 52,796 POSTS
I would go over the connectors again one at a time and make sure the wires are in the correct locations.

Were there any codes prior to all this happening with the wiring?

Roy
Mar 12, 2020 at 3:04 AM
Avatar
AGNUS
  • MEMBER
  • 37 POSTS
2 I believe.
Mar 12, 2020 at 12:20 PM
Avatar
AGNUS
  • MEMBER
  • 37 POSTS
Hey, it's me. I fired her up she still running and limp mode though. any answers on how I can take care of that? I replaced throttle body but yep she just fired right up RPM's shoot up to 3. red lightning bolt flashing. what do you think?
Mar 12, 2020 at 6:09 PM
Avatar
ASEMASTER6371
  • CERTIFIED EXPERT
  • 52,796 POSTS
Okay, it sounds like progress.

Can you recheck the codes and let me know the active codes?

Roy
Mar 12, 2020 at 6:10 PM
Avatar
AGNUS
  • MEMBER
  • 37 POSTS
The lightning bolt flashing when it started has ESP bas light on.
Mar 12, 2020 at 6:56 PM
Avatar
AGNUS
  • MEMBER
  • 37 POSTS
Codes P0206, p0208, p2320, p3425, p0038, p0052, p0058, p2123 and p2101. that's it.
Mar 12, 2020 at 6:58 PM
Avatar
ASEMASTER6371
  • CERTIFIED EXPERT
  • 52,796 POSTS
Okay, I attached diagrams for all the codes.

Verify the wires are in the correct location at the PCM in the connectors shown.

Roy
Mar 13, 2020 at 3:13 AM
Avatar
AGNUS
  • MEMBER
  • 37 POSTS
Thank you.
Mar 13, 2020 at 11:58 AM
Avatar
ASEMASTER6371
  • CERTIFIED EXPERT
  • 52,796 POSTS
You are welcome.

Roy
Mar 13, 2020 at 2:35 PM
Avatar
AGNUS
  • MEMBER
  • 37 POSTS
Hello it's me again. I got her fired up and running and I went to put the PCM back down and where it goes and it started that stupid limp mode again, but she was running great. I'm thinking there's got to be some kind of short or something for their down under there or something. but yeah that was no codes no lightning bolt. I was so happy but yeah I figured I'd shoot this your way bud. thank you
Mar 17, 2020 at 3:11 PM
Avatar
ASEMASTER6371
  • CERTIFIED EXPERT
  • 52,796 POSTS
Try wiggling the harness around when it is running and see if the pitch changes on the engine operation.

Roy
Mar 17, 2020 at 3:23 PM
Avatar
AGNUS
  • MEMBER
  • 37 POSTS
Yeah it does when I had it running earlier I moved it to put it back down into where it goes and it did it, but my battery is dead right now so it's on the charger.
Mar 17, 2020 at 5:46 PM
Avatar
AGNUS
  • MEMBER
  • 37 POSTS
I just want to let you know that you guys are the **** I wish I would of known about Y'all 7 months ago.
Mar 17, 2020 at 5:52 PM
Avatar
ASEMASTER6371
  • CERTIFIED EXPERT
  • 52,796 POSTS
Thank you.

Keep me updated.

Roy
Mar 17, 2020 at 5:55 PM
Avatar
AGNUS
  • MEMBER
  • 37 POSTS
Well, it's running right now. I started backing down the driveway and I went to that limp mode again.
Mar 17, 2020 at 7:30 PM
Avatar
AGNUS
  • MEMBER
  • 37 POSTS
She's running but she's in limp mode. I replaced the throttle body couple weeks ago but it starts up fine and a couple seconds later it wants to jump into limp mode.
Mar 17, 2020 at 7:56 PM
Avatar
ASEMASTER6371
  • CERTIFIED EXPERT
  • 52,796 POSTS
Are the same codes showing up?

Do you have any kind of scan tool?

Roy
Mar 18, 2020 at 4:18 AM
Avatar
AGNUS
  • MEMBER
  • 37 POSTS
Yeah, I don't have anything brother just me and me no scantools, no nothing. I have one of those things you could plug under the dash OBD2 reader that Bluetooth to your phone that's about it.
Mar 18, 2020 at 5:08 PM
Avatar
ASEMASTER6371
  • CERTIFIED EXPERT
  • 52,796 POSTS
Okay, what are the codes that are presented?

Roy
Mar 18, 2020 at 6:03 PM
Avatar
AGNUS
  • MEMBER
  • 37 POSTS
P2323, p0058 and p2101.
Mar 19, 2020 at 3:42 AM
Avatar
AGNUS
  • MEMBER
  • 37 POSTS
Down to three now yippity skippity!
Mar 19, 2020 at 3:42 AM