PCM problems?

2006 CHRYSLER PT CRUISER
143,442 MILES • 2.4L • 4 CYL • 2WD • AUTOMATIC
Advertisement
Avatar
AL514
  • CERTIFIED EXPERT
  • 5,465 POSTS
85 and 86 are the two relay control pins, and 30 and 87 are the load pins. Technically speaking Fuse 4 10amp feeds the Ignition Switch which then in turn sends power to the Starter Relay with the Switch in the Start position, then the PCM grounds the Starter relay at the same time which will then send power to the Starter motor.
Does the Check Engine light come on as well? Something doesn't seem right here,
Is your battery voltage still low right now?
Sep 6, 2023 at 7:03 PM
Avatar
SHERIENNIS4
  • MEMBER
  • 32 POSTS
The check engine light comes on and blinks for bulb check and stays on, evidently I have my relays confused, I can hear the fuel pump kick in and then I hear a click coming from either the PCM or the coil, I have changed both relays, so if I can hear the fuel pump engage why am I not getting any spark?
Sep 6, 2023 at 7:21 PM
Advertisement
Avatar
AL514
  • CERTIFIED EXPERT
  • 5,465 POSTS
are there any labels on the fuse box cover on the inside? Fuse 23 powers up the ignition coil but if the PCM is not being fully powered up then you're going to be missing spark and fuel injector pulse. The check engine light should not be flashing either. The fuel pump is not controlled by a relay in this vehicle, it's powered directly from the TIPM. And if you're hearing relays clicking that is usually a sign there is low voltage to one or more of them. Are you sure your battery is even any good? Have you had it load tested? Batteries only last around 3 years now, they don't make anything to last anymore. If you were having battery issues before, it needs to be tested to see how low it drops. I'm not even sure what the original issue is here. You went from moving some harness around under the dash and getting the Chime and some power back briefly to the GPS box, and asking about a battery drain issue. You need to have the battery charged up, then load tested to see if it's any ground to begin with. If it holds 12.6volts at minimum overnight and doesn't drop down below 9.5v to 10volts during a load or cranking test, then you move on to checking the powers and grounds, but this is just all over the place. Charge the battery overnight or replace it.
Also, the codes you had in the PCM were not from the old PCM, Codes that were in the old PCM do not transfer over to a new computer, you probably didn't even need a new PCM. This sounds like a low voltage issue, which is where you need to start, not just replacing parts. Start with the battery, if there are still low voltage issues then check inputs and outputs of the TIPM.
Low voltage is probably what caused the U1120 code as well, it's a PCM not receiving a speed signal over the CAN bus network from the ABS module. The PCM doesn't have anything to relearn in order to start, These TIPMs are known failure items, but you have to know if the battery can handle the load and doesn't have any shorted cells inside.

https://www.2carpros.com/articles/car-battery-load-test

https://www.2carpros.com/articles/how-to-charge-your-car-battery
Sep 6, 2023 at 8:08 PM
Avatar
SHERIENNIS4
  • MEMBER
  • 32 POSTS
Let me go back to 3 years ago when the car started acting up, first thing that went out was the horn, then the starter went out and I replaced it then the battery light came on periodically and I replaced it, the output speed sensor went out and it went into limp mode, got that fixed then the#1 Power fuse kept popping up and the car would die at 60 miles an hour, I changed the fuse and that fixed that problem, when the car broke down it was running great, got in it the headlights were on and the windshield wipers wouldn't work, I drove it a couple of days and then one Sunday morning got in it and it clicked and never cranked again, I let a guy work on it and he replaced the PCM and TIPM, he got some codes but wouldn't give them to me, the next guy had a shop and he said it was an electrical problem which I already knew, so when I got it away from this guy, the fuel pump was fried, there was something in the gas and it was not getting any spark, so from February 2022, I have replaced the starter, fuel pump, three batteries, three PCMs, spark plugs and wires, alternator and rewired all the sensors on the engine because someone left holes and cut the wires, so I finally cranked the car, it cranked and died three times,since then it has a new battery,a programmed PCM,igniton switch, ignition lock cylinder,two relays,a IAT sensor and still won't crank,so the black box is or the reason my battery is draining and Im so close to figuring out .The theft light and air bag light and the steering wheel not locking really has me stumped,thank you for your help.
Sep 6, 2023 at 9:30 PM
Avatar
AL514
  • CERTIFIED EXPERT
  • 5,465 POSTS
Okay, so the number 1 fuse, is this a Convertible model? I see a number 1 fuse 40Amp, and just so you know, I have seen these vehicles with a ton of electrical problems, So I don't think this is a PCM issue, but if this was the Fuse 1 40amp that was popping, let me know, it's also possible the GPS box was causing a drain. The power and ground wires to that box should have a plug that can be unplugged from the box for now to eliminate that from this issue.
But let me know if this is a convertible or not, just because it's not popping that fuse right now, doesn't rule out a wiring issue, the wiring harness moves and vibrates while you're driving and short circuits can come and go, as for right now the vehicle has been sitting. What's going on with the security light, is it staying on right now?
Its really strange that the mechanic wouldn't give you the codes, that to me points to someone who might be trying to take advantage of you. I have seen mechanics leave ignition coils unplugged under intake manifolds, and other strange stuff that can't happen by itself, so it might be that he was just trying to get more money out of you. I have quit working for shops because of that reason before.
And with all these PCMs being replaced where they programmed by someone? Each new computer needs to be programmed to the VIN of the vehicle or it won't start. If the security light is staying on, that might be why. It takes a higher end scan tool to program PCMs. You can't just plug one in and it will work.
Sep 7, 2023 at 11:23 AM
Avatar
SHERIENNIS4
  • MEMBER
  • 32 POSTS
No it's not a convertible and yes the 40amp fuse was popping up and the car would shut off, but I have changed the TIPM sense then, the theft light comes on and blinks for bulb check and then it chimes once and stays on,same thing with the airbag light, the Mal light comes on blinks 10 times and then stays fully light, I think it will go off if the car would crank, My battery is new, I charged it it's 13.6 volts, I took the black box out and hooked it to the ignition switch and covered the red wire, I can't do a load test on the battery because it won't start,the PCM is programmed to my VIN #, also when I got the car to crank and it died that's when the theft light, airbag and engine light came on before that there was no lights on.
Sep 7, 2023 at 12:26 PM
Avatar
AL514
  • CERTIFIED EXPERT
  • 5,465 POSTS
If the theft light is staying on then the security system is activated. The MIL light shouldn't be blinking either, it should come on for about 30sec at key on then go off. This might be an issue with not having the key Fob, you said you only have the grey key so that is probably why it is not allowing you to start. Service info here is telling me that the VTA (Vehicle Theft Alarm) senses when the Battery has been disconnected or failed (low voltage) once reconnected the VTA enters power-up mode, and the Alarm system remains armed. So, it might be the Theft system is causing the no start issue. Service info is also stating that the Theft light flashing you are seeing is the system arming itself. I can't explain why it would be doing this, some of the information here is aftermarket. So, it doesn't give everything, but it does say to disarm the Theft system " a valid Sentry Key Immobilizer System (SKIS) key" must be used. So, I don't know if there is a chip or the correct chip in the grey key you have. But the light blinking and then staying on looks like its arming itself. That would also explain the no spark.
You can try to disable the system; we do have a guide for this. It might work, it might not. But give it a try. You might need to have a couple new key fobs programmed to the vehicle. A locksmith can do this. They have the equipment required for it now. If a programmed key Fob doesn't get it started, at least we will know the Theft system is disarmed.
He will also have a scan tool that can probably tell if the Theft system live data PID says Armed or Not. An advanced scan tool could tell what the different modules are doing. It should be able to tell if there is a key in the ignition switch as well as the status, such as crank, or run.
What's odd to me is that power for Fuses 23,26 and 32 all come from the ASD relay being activated. Which means the relay has to be working, but power to the Sentry Key (security system) comes directly from the TIPM. So, the ASD relay might be working but starting is being inhibited still by the security system. Flagship One is a company that sells remained modules, and they offer modules that can have the security system disabled, but it is expensive. So, I would try having some new keys programmed and see if that helps. You need more than a Valet key anyway.

https://www.2carpros.com/articles/how-to-reset-a-security-system
Sep 7, 2023 at 2:05 PM
Avatar
SHERIENNIS4
  • MEMBER
  • 32 POSTS
There's no key fob, the keys have transponder chips in them, there's no alarm system either, all it has electric windows and door locks,if the key was invalid the theft light would be flashing, it has a immobilizer around the key cylinder that I can unplug but I have to get it deleted off the PCM.
Sep 7, 2023 at 2:58 PM
Avatar
AL514
  • CERTIFIED EXPERT
  • 5,465 POSTS
You just wrote the theft light comes on and blinks then stays on. The theft and immobilizer are both security measures.
Sep 7, 2023 at 3:08 PM
Avatar
AL514
  • CERTIFIED EXPERT
  • 5,465 POSTS
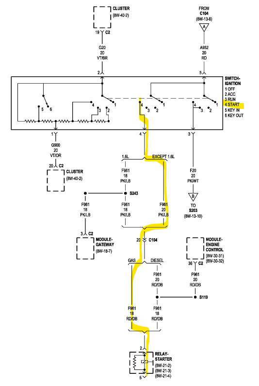
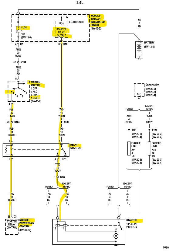
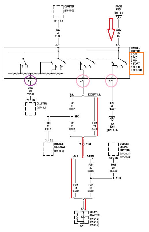
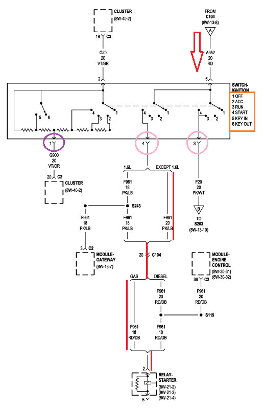
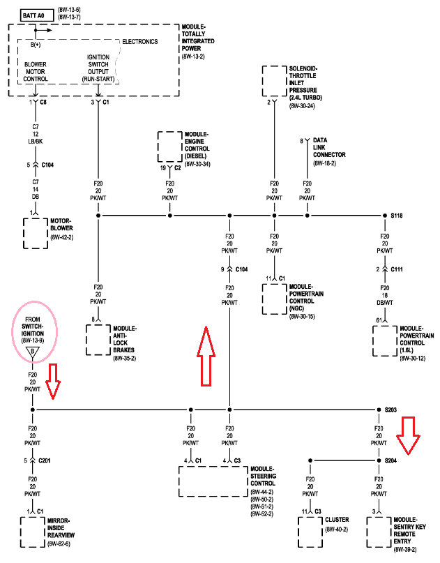
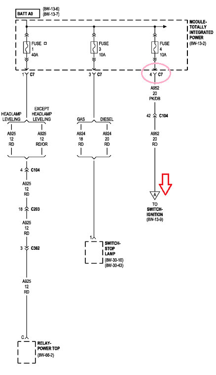
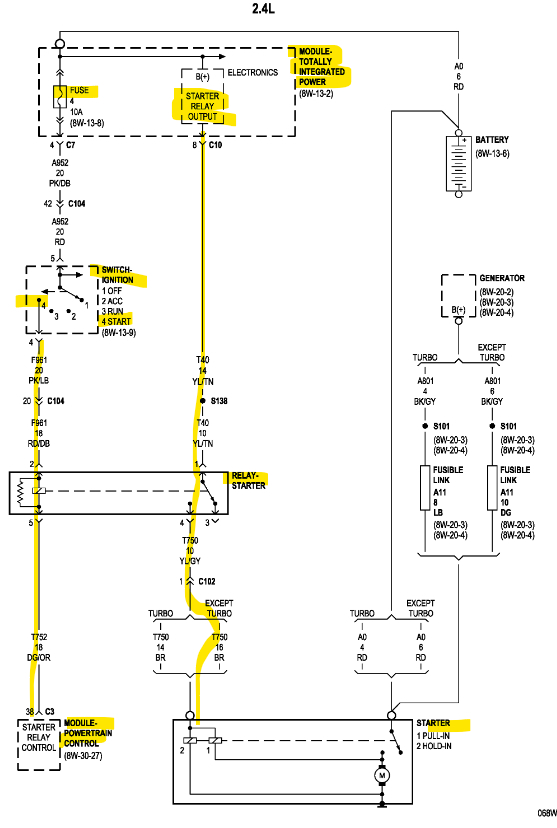
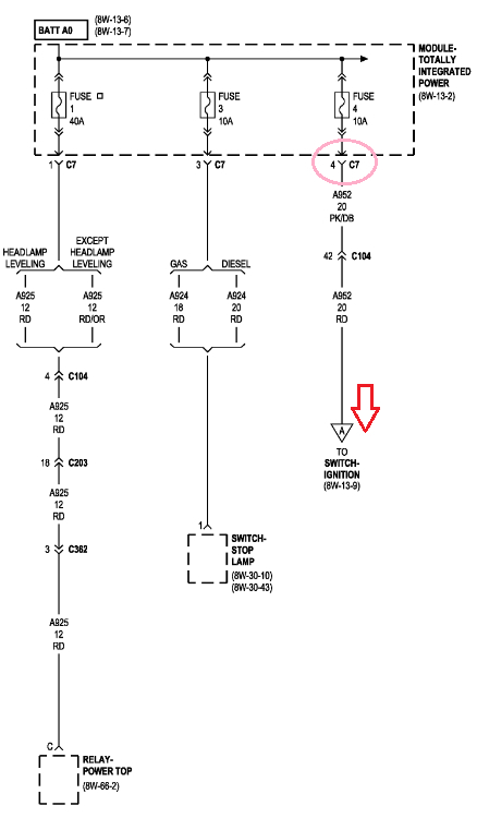
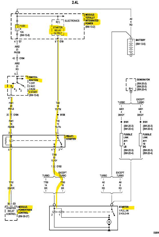
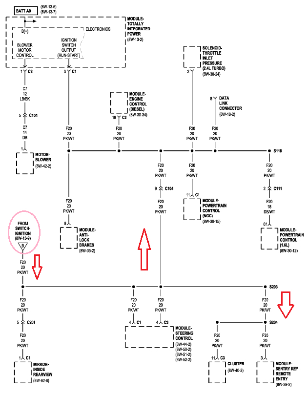
Okay, I went back over the first couple pages of posts, in one of them you had stated you moved some section of harness around below the ignition switch and had some power come back. Diagrams 2,3 below are the OEM wiring diagrams, so let's check that power is coming through the Ignition Switch. Diagrams 5,6 are looking at the Ignition switch connector, so when you look at it plugged in, you'll be looking at it from the back side. Most of the time these connectors are not weather pack with seals, so you should be able to use a multimeter to check the ignition switch plugged in. Since you're only getting a reaction in the Start position, pin 3 might not have voltage coming out. Pin 3 goes to the label output B, which goes to diagram 4 to specific modules.
Sep 8, 2023 at 9:35 AM
Avatar
SHERIENNIS4
  • MEMBER
  • 32 POSTS
Hello, I'm sorry I took a few days off from the car but I'm back. so, I'm checking the ignition switch and I get 12.7 volts 0n pin 5 pin four is real lose and the theft light started blinking instead of staying solid and pin 3, I'm getting 12.7 volts. I also had a locksmith come back and program my $180.00 key but said he couldn't because it failed. I don't know what that means, I asked him if he could delete the key immobilizer off my PCM and he said no it wouldn't let him in. please send me a wiring diagram for the starter relay.
Sep 13, 2023 at 5:36 PM
Avatar
AL514
  • CERTIFIED EXPERT
  • 5,465 POSTS
If moving the ignition switch wires around is affecting the security light then you have a connection issue, there's a number of reasons he couldn't program a key, either the key is bad. Which he should have programmed a new key to begin with. Or the power is not waking up modules, you need to make sure all the pins for the ignition switch connector are tight, any loose connectors are not going to help anything, especially the ignition switch.
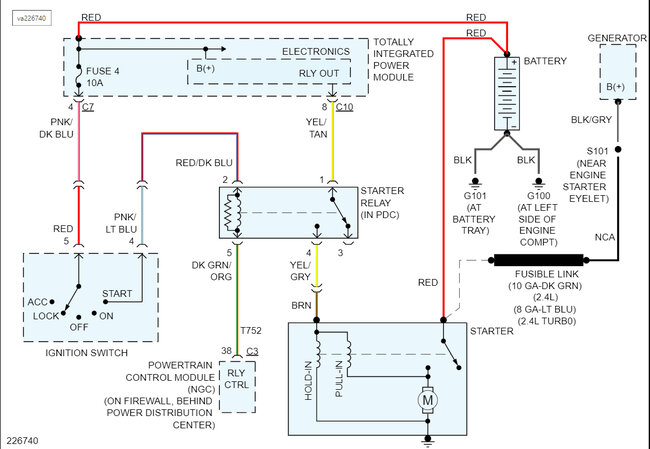
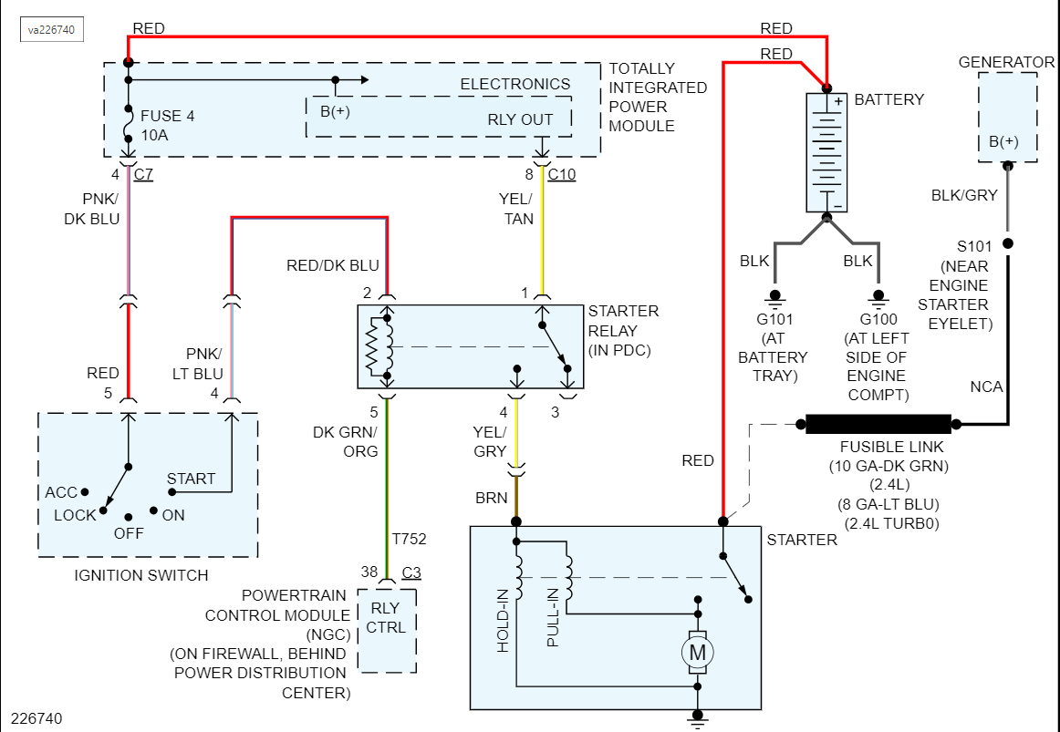
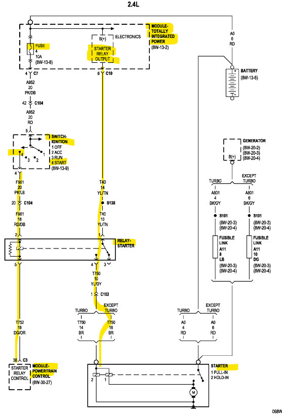
Here's both OEM and aftermarket starting circuits. But the clue here is the change in the security light, I understand this is frustrating, but start with the basics, you know there's a problem with the ignition switch connector. I would even put the old PCM back in, who knows if it's programmed to the correct VIN right now.
Sep 13, 2023 at 7:08 PM
Avatar
SHERIENNIS4
  • MEMBER
  • 32 POSTS
The locksmith made a new key but he couldn't program and the PCM I took out of the car wasn't programmed and that's why it's in theft mode, I have bought 4 PCMs , there was probably nothing wrong with the original, the second one was programmed to the VIN number of the car and that's when everything got worse, had no spark, no fuel and drained battery, so I bought # 3 PCM, I don't think it was programmed but got it cranked and it shut off three times, the fourth one is the one that's in it now is programmed to the car but it was already locked up, so I am checking everything out but it looks like my only option is to take the skim module out and then get it deleted off the PCM.
Sep 14, 2023 at 4:14 PM
Avatar
AL514
  • CERTIFIED EXPERT
  • 5,465 POSTS
It wouldn't be "locked up" with a properly programmed vin, you said you moved the wiring under the dash, and it had an effect on the cluster, so there is a wiring issue there for one. And if you're buying remanufactured cheap PCMs from AutoZone or some place like that, you might not even be getting a decent PCM, most of the time they just repaint them and sell them again. I would concentrate on the wiring under the dash instead of throwing parts at it, you're just going to waste money. You need a scan tool that can tell you if the PCM is seeing the correct inputs from the ignition switch, so buy a decent scan tool that can read live engine data as well as other modules before buying more components. But an Autel MX808, they are a lower end Autel but they can read every module in the vehicle. You can get one for less than $400 right now.
Sep 15, 2023 at 7:47 AM