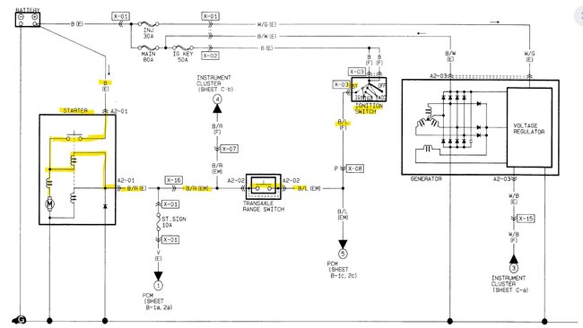
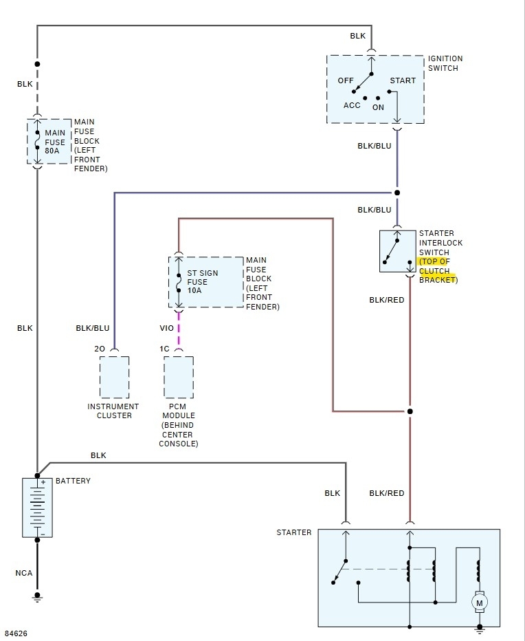
When the coil is not firing, check with your test light if the control wire from the ECM is on constantly, in the below diagram the highlighted blue-ish wire I marked is the wire that runs from the coil through the transistor to ground. But for current to flow that transistor has to be either active from a voltage signal from the ECM or its starting to fail inside and shorting itself internally allowing current to flow through the coil to ground.
Thanks for the picture of the 6-pin connector, I see the wires are not in the same location as the diagram. The diagram shows the Yellow/Purple wire is supposed to be the wire the ECM will send out a voltage pulse to the Base of the control transistor. So, with an LED test light hooked to ground it should flash as the ECM signals to the transistor's Base, I tried to show as best as possible on the diagram below.
Using an LED test light is the best way to test ECM circuits because they are such low current devices.
Jan 18, 2025 at 3:16 PM
















