No start, no spark, no fuel pump activation?

1995 MAZDA 323
375,000 MILES • 1.8L • 4 CYL • 2WD • MANUAL
Avatar
BENNIE ZINN
  • MEMBER
  • 35 POSTS
Hi i have been driving this car. It is a project bought from a friend, so everything is kind of messed up. It used to start, and it was parked for couple of months and when i wanted to start it, it didn't and i noticed the fuel pump did not come on when switching on. i found the relay opened it up and manually activated it. it turns on so i am thinking it does not get signal to activate same as the no spark. i can't find appropriate wiring diagrams and it has no engine light allocated to the car. Please help me.
Jan 12, 2025 at 11:29 AM
Advertisement
Avatar
AL514
  • CERTIFIED EXPERT
  • 5,465 POSTS
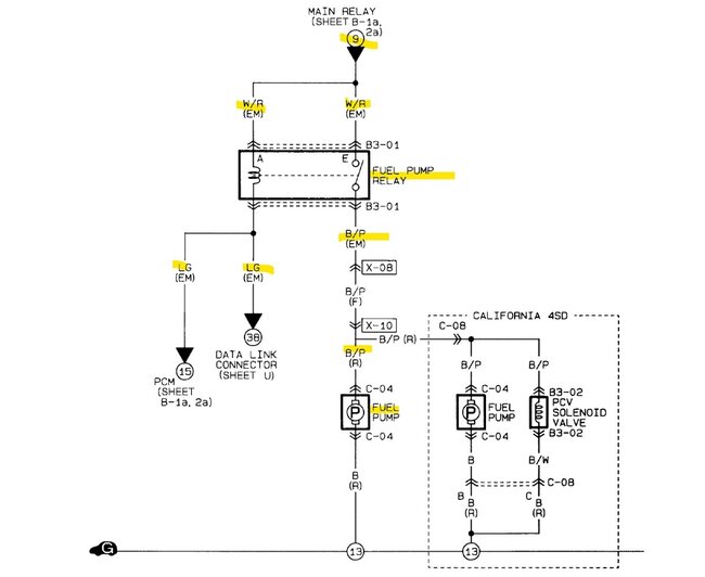
Hello, for 1995, Mazda has the Protege and the MX-5 as 1.8liter engine for that year. Both actually show the fuel pump relay as having a Light Green wire as the control wire for the relay which the PCM grounds to activate the relay. Both show a check engine light as well, so if it's not lighting up at key On, the PCM is most likely not being powered up, so I would start checking for any blown fuses, or chewed through wires if it's been sitting for a while, rodents like to eat the insulation on the wires, plus you can usually smell them if they have gotten into the vehicle. If you post the VIN service info on the correct vehicle it should show up.
Jan 12, 2025 at 12:25 PM
Avatar
BENNIE ZINN
  • MEMBER
  • 35 POSTS
VIN Afaamgc44ar086266. i suspect the car is not turning on fully as there is no spark as well i have removed the cluster previously and can confirm there is no engine light allocated to this car it has immobilizer. Also not in cluster on the dash small red led.
Jan 12, 2025 at 2:13 PM
Advertisement
Avatar
BENNIE ZINN
  • MEMBER
  • 35 POSTS
Thank you for the fast response.
Jan 12, 2025 at 2:13 PM
Avatar
BENNIE ZINN
  • MEMBER
  • 35 POSTS
I can confirm the light green wire is for fuel pump activation as i found it on the ecu and the relay on the relay it is connected with 2 green wires and 2 white and red trace wires in one pin and in the middle i think pink and black. On the other only 2 white with red tracer wires but all this still does not add up to no spark or no pulse. From distributor. I have no diagram for color codes on distributor and not sure how to test it or how to hard wire a test for distributor only but since all is connected to ignition system. i think not everything is turning on, on car the main fuse checks and i do have 12 v on distributor and ECU.
Jan 12, 2025 at 2:19 PM
Avatar
BENNIE ZINN
  • MEMBER
  • 35 POSTS
When i bought the car, they said 1996 model but some labeling on wires suggests 1995 model. Think engine light was introduced after 1996.
Jan 12, 2025 at 2:21 PM
Avatar
AL514
  • CERTIFIED EXPERT
  • 5,465 POSTS
Okay, that VIN is not showing up, are you located in the US? But the only models with a 1.8 are the two I listed previously. I'd be really surprised it doesn't have a check engine light, even pre-1996 (OBD1) had check engine or malfunction indicated lamps. There should be a tag either under the hood or in the driver side door frame that has a build date on it, just a month and year (ie, 06-94 for example).
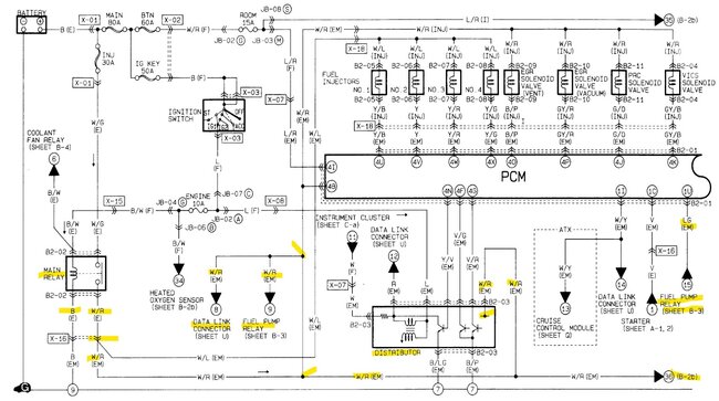
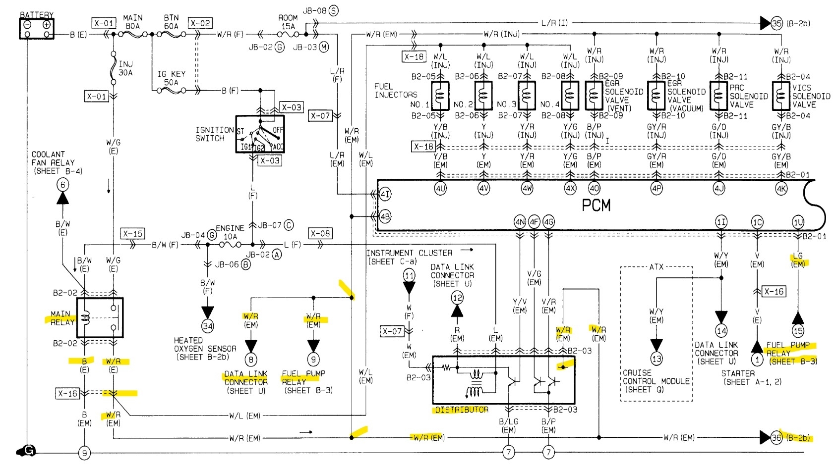
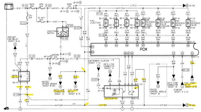
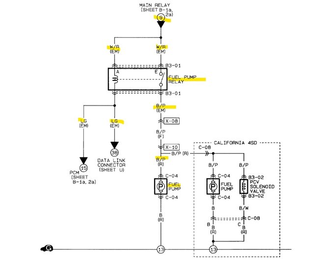
But for the MX-5 on the MAIN ECM relay I do see 2 White/Green wires going to one pin which feed the load side of the relay, that relay in turn, feeds the fuel pump relay on the White/Red wire, the White/Red wire also powers the fuel injectors and bunch of other things.

The MAIN relay also has a double pin Black/White wire which is the ground for that relay, its activated by the ignition switch feeding it power.
If you can post a picture of the VIN, I can search for that a little bit more.
For the Protege that White/Red wire comes from the relay labelled "MAIN Relay (FUEL INJ)" but it powers many other components as well as the ECM with the key On. It also powers the Distributor so that's probably why you aren't getting any spark, but the two vehicles have a slightly different setup when it comes the engine harness wiring.

Just trying to look over this as close as possible, the Protege has a Distributor, but the MX-5 looks to have two coil packs, so we'll go with the Protege wiring diagrams for now.
The White/Red wire does have a splice after leaving the Main relay, where it breaks of continuing as a White/Red, but also a White/Blue wire, which can also cause some confusion when trying to trace down these wires, the White/Blue wire feeds the injectors.
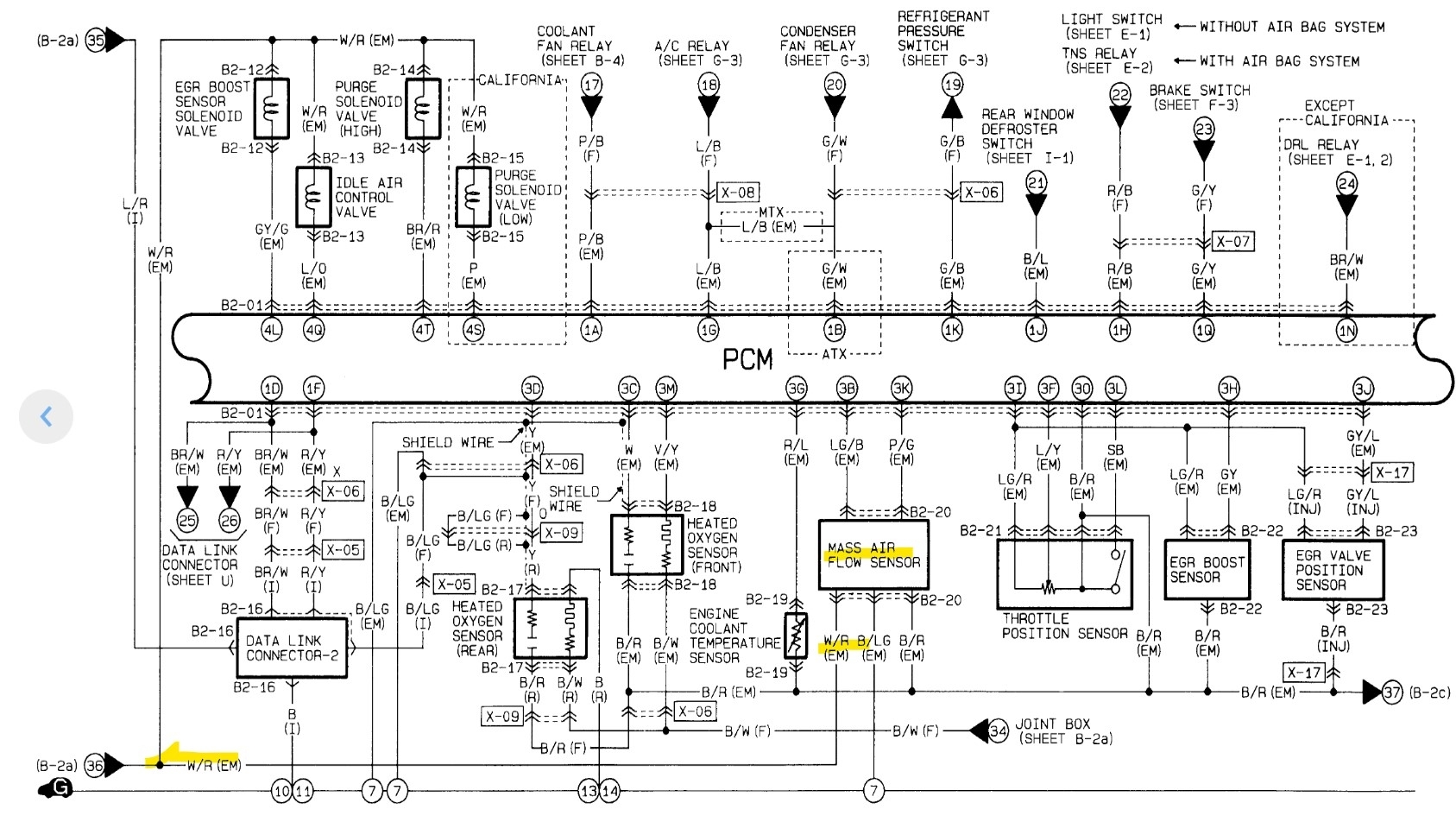
Strangely enough the White/Red wire goes to another splice which turns Lt Green/Black and that feeds the MAF and runs to the ECM.

So, some really stupid wire colors changes that shouldn't be like that. I'll go over any OEM diagrams as well if there are any,
This Main relay should have a constant ground on the black wire, so that's something you can check with a test light hooked to battery positive, with the relay out, the Main relay should have one pin with constant power, then the black/white wire with power from the Ign switch, You can check those with a test light hooked to Battery Negative. And then I would move on to the Fuel pump relay if that first one is okay.
I'll post the diagrams i'm looking at here.
Jan 13, 2025 at 9:19 AM
Avatar
AL514
  • CERTIFIED EXPERT
  • 5,465 POSTS
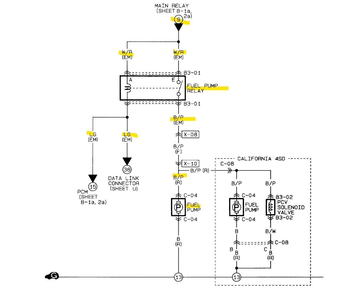
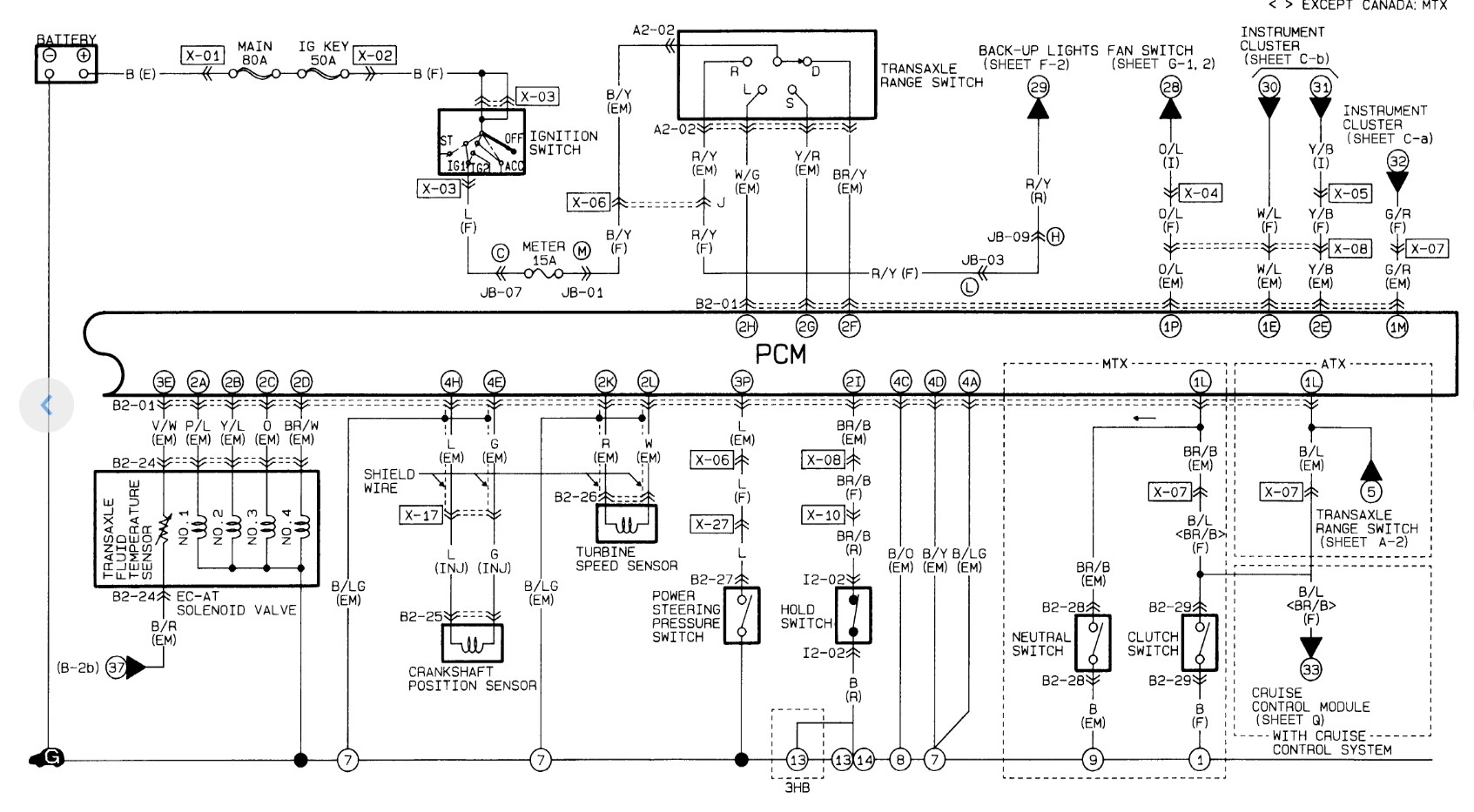
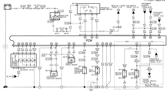
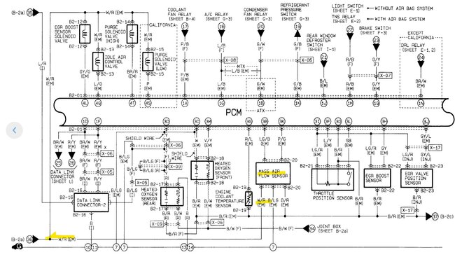
There is an error on the first diagram here, I've shown it better in diagram 2, then added the OEM ones (3-6) which shows the White/Red wire going to power the MAF.
So if these are correct, power comes from the Main relay via the White/Red wire, powers both side of the fuel pump relay (control and load) and then the ECM grounds the fuel pump relay on that lt green wire, which looks like you should be able to check if it's being grounded at the DLC. I'll look for DLC pinout for you as well.
Jan 13, 2025 at 9:48 AM
Avatar
AL514
  • CERTIFIED EXPERT
  • 5,465 POSTS
Here is the data link connector location and pinout, let me know what other diagrams you may want and what you find during testing. It's definitely an OBD1 connector.
Jan 13, 2025 at 9:54 AM
Avatar
BENNIE ZINN
  • MEMBER
  • 35 POSTS
Today i arrived home from work spark plug still on tapped cover with a ground cable from engine to thread part of the spark plug turned on ignition pressed the immobilizer button cranked the car and there was spark it did not start as the intake was of and MAF unplugged switched of plugged and assembled everything the way it should be cranked and no spark. This baffles me.
Jan 13, 2025 at 1:35 PM
Avatar
BENNIE ZINN
  • MEMBER
  • 35 POSTS
Sorry for asking what is dlc. And thank you for all your trouble, it seems like you go through a great deal of effort to help guys like me. You're great thanks
Jan 13, 2025 at 1:44 PM
Avatar
BENNIE ZINN
  • MEMBER
  • 35 POSTS
And yes, that is the data link connector i have and if i ground the light green wire it does turn on fuel pump. I noticed when i crank the engine (only for like a second) it's like the oil pressure light goes off and remains off for maybe 2 seconds then comes back on.
Jan 13, 2025 at 1:46 PM
Avatar
BENNIE ZINN
  • MEMBER
  • 35 POSTS
And yes that is the data link connector i have and if i ground the light green wire it does turn on feul pump. I noticed when i crank the engine(only for like a second ) its like the oil pressure light goes of and remains of for maybe 2 seconds then comes back on.
Jan 13, 2025 at 1:47 PM
Avatar
BENNIE ZINN
  • MEMBER
  • 35 POSTS
I am really starting to think i have an immobilizer problem. The remote i have still operates the doors and when i press the button on the remote after switching on the red led goes off in my opinion meaning it is deactivated. Then again, the anti-theft button has no effect no sound of relay or control unit clicking nothing. And i think it used to.
Jan 13, 2025 at 1:49 PM
Avatar
AL514
  • CERTIFIED EXPERT
  • 5,465 POSTS
Is the immobilizer light on when trying to crank it now as a no spark again? I'm going to look into the MAF a bit more to see if there's a temperature sensor or some kind of reference voltage going to it. Any other sensors unplugged earlier, or ground wires unbolted?
Jan 13, 2025 at 1:50 PM
Avatar
AL514
  • CERTIFIED EXPERT
  • 5,465 POSTS
That's where I was going as well, something might be going on with the anti-theft here.
Jan 13, 2025 at 1:51 PM
Avatar
BENNIE ZINN
  • MEMBER
  • 35 POSTS
To answer your question, no, the light for immobilizer was off. MAF was just unplugged. No on the earth or any cables was touched except for spark plug and lead on tapped cover. Does this vehicle have a factory immobilizer or is it after market is there some way to delete it?
Jan 13, 2025 at 1:54 PM
Avatar
AL514
  • CERTIFIED EXPERT
  • 5,465 POSTS
I was just actually looking for any security systems and not finding any wiring diagrams for it yet which is strange. Does the chime still work if the key is left in the ignition, such as reminded indicator?
Jan 13, 2025 at 1:56 PM
Avatar
BENNIE ZINN
  • MEMBER
  • 35 POSTS
No, if by chime you mean a sound. This car has a solid metal cut key no chip or coding no gyro on ignition only a light surrounding ignition hole which switches off when you switch on ignition.
Jan 13, 2025 at 2:03 PM
Avatar
BENNIE ZINN
  • MEMBER
  • 35 POSTS
And a switch on the barrel i for key position i guess. (Think this turns of the little light surrounding ignition when key is removed or on off position.
Jan 13, 2025 at 2:05 PM
Avatar
BENNIE ZINN
  • MEMBER
  • 35 POSTS
So if you don't find a diagram for immobilizer it means that there is some way for it to be removed by the looks of the actual wires it was spliced in many moons ago and whoever did it did not mind cutting into wires. Just after all the slicing there are 2 open plugs though i thought it would have been plugs for factory security module.
Jan 13, 2025 at 2:07 PM
Avatar
AL514
  • CERTIFIED EXPERT
  • 5,465 POSTS
I'm looking at a "Central Processing Unit" which has a switch for when the key is left in the ignition, it should chime and remind you it's been left in. This module has all the door switches, seat belt switch, parking brake switch. It does go to the cluster, mostly warning lamps, I think.
What kind of immobilizer button do you have, is it like a key fob type?
Sorry just seeing your other comments, the data link connector is not like the 16 pin OBD2 ones we have now.
What happens if you unplug the MAF? might be a stupid test, but I've seen stranger.
Jan 13, 2025 at 2:16 PM
Avatar
AL514
  • CERTIFIED EXPERT
  • 5,465 POSTS
This is what is listed for anti-theft, it's mostly about the radio code, but if there's a light there has to be a system for security of some kind.
Jan 13, 2025 at 2:22 PM
Avatar
AL514
  • CERTIFIED EXPERT
  • 5,465 POSTS
If something is spliced in for security, it will usually make or break a circuit, so something that can interfere with starting or powering up a module. Ive had to bypass some before, most of them were stock and had just failed all together. But I can usually find wiring diagrams for them., This one is proving to be a but more difficult.
Jan 13, 2025 at 2:25 PM
Avatar
AL514
  • CERTIFIED EXPERT
  • 5,465 POSTS
Does the Tachometer jump when cranking? If so, that would show us the coil is be commanded at least.
I'm just wondering what you're losing here, is it power to the coil or no command to the coil, which could be checked at the DLC as well with a test light, during cranking there should be a dim flash to a test light on the Tach signal, I mean you caused something to happen when you had the MAF unplugged, I'm questioning the security system, ignition switch, I thought possibly a sensor shorted out inhibiting the ECM from functioning correctly.
Jan 13, 2025 at 3:03 PM
Avatar
BENNIE ZINN
  • MEMBER
  • 35 POSTS
Nothing happens yes its a blue fob with only one button.
Jan 14, 2025 at 2:25 PM
Avatar
BENNIE ZINN
  • MEMBER
  • 35 POSTS
The thaco is stationary when cranking.
Jan 14, 2025 at 2:28 PM
Avatar
BENNIE ZINN
  • MEMBER
  • 35 POSTS
I did the same thing today and the same thing happened i had battery disconnected overnight, put the terminal on and when i cranked it, it had spark but a reddish spark only for id say about a minute and after that no spark. I think this is immobilizer related. Don't you perhaps have a way or guide to test ecu wiring and the values i should get on which wire. And the same for the distributor. Maybe i still feel like something triggers a shut off.
Jan 14, 2025 at 2:31 PM
Avatar
BENNIE ZINN
  • MEMBER
  • 35 POSTS
And for the MAF sensor usually when its unplugged it starts up, but it stalls when pressing accelerator pedal. So, i don't think it's going to affect spark or pulse only fueling quantity.
Jan 14, 2025 at 2:34 PM
Avatar
AL514
  • CERTIFIED EXPERT
  • 5,465 POSTS
I mentioned the MAF because it has the intake air temperature sensor integrated into it, and if a 5volt reference that the sensors use gets shorted to ground through a sensor or wiring issue it will cause the ECM to go down. It can lose injector pulse, spark, etc. Thats sounds like a weak spark, if it just has spark for a short period and then disappears, the coil could be losing power due to various reasons, once current flow starts, a high resistance area will just get worse. If the Tach is not moving even a little bit, (it will only be a very slight jump when cranking at 200-300rpm), But since there's so many important circuits going to the data link connector, you can do the testing right there with a test light and see what's missing during the fault.
Let me get that together for you.
Jan 14, 2025 at 3:09 PM
Avatar
BENNIE ZINN
  • MEMBER
  • 35 POSTS
Thank you appreciated.
Jan 14, 2025 at 3:15 PM
Avatar
AL514
  • CERTIFIED EXPERT
  • 5,465 POSTS
Sorry there's a lot of information here for testing using a meter and test light at the same time in the first diagram, 2nd diagram shows the pins at the DLC you can test the coil control on the Red wire with the test light, you can also monitor the White/Red wire there for constant power from the ignition switch.
The pin to the right of the red wire (coil control) is a Black wire which is ground that can be used when monitoring the White/Red wire for power.
you're probably going to need someone to crank the engine for you so you can watch the test light and meter, the flash on the test light from the coil control is going to be a dim flash, so watch closely.
Take picture of the security system wire splices for me, if its aftermarket, I have to disable those quite often and they are pretty obvious.
Jan 14, 2025 at 4:13 PM
Avatar
BENNIE ZINN
  • MEMBER
  • 35 POSTS
Could i wire up a 6-pin distributor to this harness and get it to work as i have one laying around? (Bp1a) Sorry for the delay in reply i am from South Africa and knock of very late by the time i get to reply it is 23:49 now.
Jan 16, 2025 at 1:50 PM
Avatar
AL514
  • CERTIFIED EXPERT
  • 5,465 POSTS
That's okay. No, I don't see how you can hook up a random distributor to this setup, I see 9 wires on the wiring diagrams, I would try to figure out what's wrong without changing anything. You need to monitor the power and coil control to see what's dropping out.
Jan 16, 2025 at 8:49 PM
Avatar
BENNIE ZINN
  • MEMBER
  • 35 POSTS
Hi, it's not a random distributor it came with a bp 1.8 Mazda import engine i bought previously. I will do all the testing this weekend. When i knock of tomorrow. Thank you for all the help. I'll send photos of the spliced wiring as well.
Jan 17, 2025 at 10:53 AM
Avatar
AL514
  • CERTIFIED EXPERT
  • 5,465 POSTS
Okay, do the wire colors for the distributor on the car now match what is in the wiring diagrams?
Jan 17, 2025 at 11:08 AM
Avatar
BENNIE ZINN
  • MEMBER
  • 35 POSTS
No original loom is:
3 pin plug
Black
Red
White.
6 pin plug it is
White red tracer
Black green tracer
Purple red tracer
Purple green tracer
White red tracer
Black pink tracer.
Jan 17, 2025 at 1:26 PM
Avatar
BENNIE ZINN
  • MEMBER
  • 35 POSTS
On the other it only has 6 pin plug.
Black/white tracer
White
Yellow
Black/red tracer
Purple/green tracer
White/red tracer
Black/blue tracer
Jan 17, 2025 at 1:28 PM
Avatar
BENNIE ZINN
  • MEMBER
  • 35 POSTS
Got a joined connecton on original loomwith 2 plugs
3pin plug
White
Red
Black
. 6 pin plug
Brown yellow tracer (instead of white red tracer )
Black with green tracer
Purple with red tracer
Purple with green tracer
White red tracer
Black pink tracer.
Jan 17, 2025 at 1:36 PM
Avatar
AL514
  • CERTIFIED EXPERT
  • 5,465 POSTS
Okay so the only thing different on your vehicle is the 3-pin connector in service info has white, red, blue, Then the 6-pin connector is the same except the 1st wire which is Yellow/Violet(purple).
On the 3-wire connector the blue wire is shown as 12v power from the ignition switch, so that's something you could check. I found the connectors pinouts, Ill post that in a sec.
The Yellow/Purple wire in the 6 pin is supposed to be the coil control wire from the ECM.
Do you not have a 12v test light? I realize you being in South Africa access to tools is probably limited there. Let me know what you do have for tools, such as multimeter or not. I understand testing would be very difficult without these things.
We might be able to improvise if you're lacking a test light, by using a marker lamp bulb or head lamp, I apologize, I didn't really think about that.
These are the two connectors for the Dist.
But if we can rig up a couple test lights, you could see if you're losing power to the coil when it's not producing a spark.
I'm wondering, when you were testing for spark that day and left it like that, did you leave the hood open when you were away from the vehicle, and was it potentially sitting in the sun where the ECM might have warmed up?
Jan 17, 2025 at 1:59 PM
Avatar
BENNIE ZINN
  • MEMBER
  • 35 POSTS
I am using a 10 -30 volt led as a test lamp can't locate my multi meter and it shines very dim on 5 v so i can distinguish between voltages. I never lose the 12 v on the red and white wire. The coil heats up very much when it doesn't spark. On the 3-pin plug your blue is black but still 12v when tested.
Jan 18, 2025 at 11:31 AM