Oct 5, 2024 at 5:28 PM
When I turn the key there is nothing, no crank, no start, no fuel pump?
1998 BUICK PARK AVENUE
Advertisement
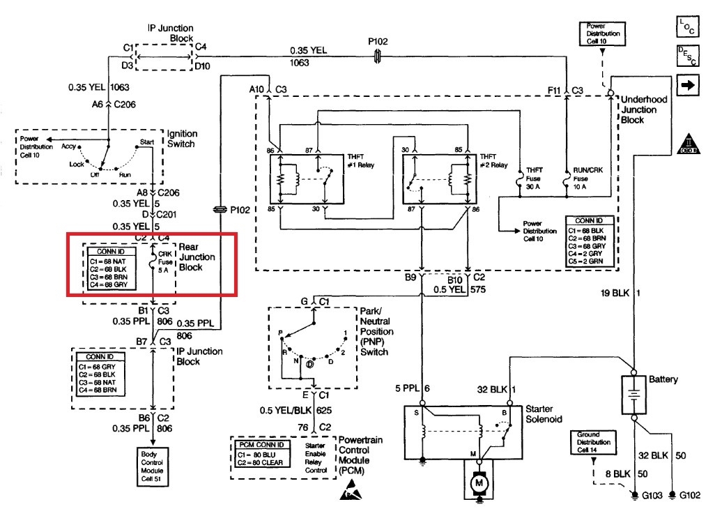
So, there's another Rear Fuse/Junction Block where the CRK Fuse 5Amp is located, its supposed to be under the rear seat, I have removed these seats before, you need to pull up on the front the rear seat, you should feel the clip locations under the seat with your hands, you dont pull up right in the middle of the seat, but about a foot from the center of the seat to the right and left of center, then give it a good pull and it should pop up in the front and can be removed, Im not sure why they put a Crank fuse in that location, but its not convenient.
Oct 5, 2024 at 5:56 PM
Advertisement
Do you still have no comms with a scan tool to the PCM?
Oct 5, 2024 at 6:10 PM
Yes, I see both of the theft relays.
Oct 5, 2024 at 6:20 PM
No, there is no theft fuse labeled in the engine compartment fuse panel I can send you a picture if you'd like.
Oct 5, 2024 at 6:22 PM
No there is no theft fuse labeled in the engine compartment fuse panel I can send you a picture if you'd like
Oct 5, 2024 at 6:22 PM
The maxi fuse that is labeled theft is in the underhood fuse panel.
Oct 5, 2024 at 6:23 PM
And I'm aware that there's a fuse panel in the back seat. I already have the seat out because I was checking fuses in there.
Oct 5, 2024 at 6:24 PM
I do not have the computer to scan my vehicle. I borrowed a friend's but I haven't really done much to the car since then so I highly doubt I have communication.
Oct 5, 2024 at 6:26 PM
Okay, If the PCM is not powering up, then its not going to ground those theft relays, thats why I was asking about the comms, we can go right to the relays and see if the PCM is grounding them, its not that pretty much brings us right to the PCM, Im not sure if I asked or not, but does the check engine light come on with the Key On?
The PCM is in the air filter box on these if I remember correctly, so if you want to pull the THFT 1 Relay or 2 and see if the PCM is pulling it to ground and activating either one, and its not, we will go right to the PCM and check powers and grounds.
Im not sure what kind of test light you have, because we have to be careful when checking PCM drivers using a test light, some can damage a transistor inside the PCM by pulling too much current. Using a meter set on DC volts, on battery ground the meter should go close to 0volts, if it reads 12volts like the other starter tests, you know the PCM is not grounding the relays.
Using an LED test light in this case would be the safer method since they pull very low current flow.
This test is skipping a few steps, so Ill leave it up to you. You could just take out the THFT 1 relay and see if pin 85 is being grounded.
The PCM is in the air filter box on these if I remember correctly, so if you want to pull the THFT 1 Relay or 2 and see if the PCM is pulling it to ground and activating either one, and its not, we will go right to the PCM and check powers and grounds.
Im not sure what kind of test light you have, because we have to be careful when checking PCM drivers using a test light, some can damage a transistor inside the PCM by pulling too much current. Using a meter set on DC volts, on battery ground the meter should go close to 0volts, if it reads 12volts like the other starter tests, you know the PCM is not grounding the relays.
Using an LED test light in this case would be the safer method since they pull very low current flow.
This test is skipping a few steps, so Ill leave it up to you. You could just take out the THFT 1 relay and see if pin 85 is being grounded.
Oct 5, 2024 at 6:59 PM
Yes, the check engine light comes on when I turn the key to the on position and the Test light I have is not an LED test light and yes the PCM is in the air filter box I already have it out what is the best way to check relays using the multimeter and doing an ohm test.
Oct 5, 2024 at 9:57 PM
Sorry we must be in different time zones, I would use a multimeter, take out the THFT 1 Relay and first make sure there is power on pin 86 during Crank, which is just above pin 85 on the diagram below, if power is good, then leave your meter on battery Neg, and check pin 85 during Crank, you will be measuring voltage drop to ground threw the PCM which it should read close to 0volts, anything under 500mv (0.5v) roughly is ok.
This test is checking there is a good circuit threw the PNP switch, threw the PCM to Ground. Thats how the PCM controls these relays, it grounds both THFT 1 and 2 relays during crank.
Since this was an engine swap, and everything was working electrically before the swap. I think youre going to find this is a wiring issue somewhere, which is common because the harness gets moved around so much during the repair, a connector could have been pulled on, etc. So let me know you have power first then do that test on pin 85.
Most incandescent test lights can pull 250ma, some pull less, I have one that is only a 50ma and a newer one that pulls about 250ma. If these relays are the typical 75 Ohm relays they will pull about 160ma each threw the PCM to ground, and this is where you have to be careful using a test light to check PCM drivers. You dont want to burn out the driver inside the PCM.
You can check how much current your test light draws using your meter in series with the light, if the draw is low enough you could then use it to check for grounding during this test.
On your multimeter you should have 2 other locations to put the red lead in, one should be 10A and the other mA (which is usually up to 200mA), if you want to check the draw on your
test light let me know, Ill give you a diagram to make it easier, or just check for voltage drop as stated above.
This test is checking there is a good circuit threw the PNP switch, threw the PCM to Ground. Thats how the PCM controls these relays, it grounds both THFT 1 and 2 relays during crank.
Since this was an engine swap, and everything was working electrically before the swap. I think youre going to find this is a wiring issue somewhere, which is common because the harness gets moved around so much during the repair, a connector could have been pulled on, etc. So let me know you have power first then do that test on pin 85.
Most incandescent test lights can pull 250ma, some pull less, I have one that is only a 50ma and a newer one that pulls about 250ma. If these relays are the typical 75 Ohm relays they will pull about 160ma each threw the PCM to ground, and this is where you have to be careful using a test light to check PCM drivers. You dont want to burn out the driver inside the PCM.
You can check how much current your test light draws using your meter in series with the light, if the draw is low enough you could then use it to check for grounding during this test.
On your multimeter you should have 2 other locations to put the red lead in, one should be 10A and the other mA (which is usually up to 200mA), if you want to check the draw on your
test light let me know, Ill give you a diagram to make it easier, or just check for voltage drop as stated above.
Oct 6, 2024 at 12:15 PM
So, I'm trying to go through all the stuff piece by piece as you sent it to me. I don't appear to have any power on theft relay 2 at Penn 85 when in crank position but I do have it on theft 1 continuously on pin 87 and then during crank I have it at Pin 86 as well, but then I tried to check pin 85 on the theft relay number two and there is no power during crank.
Oct 6, 2024 at 2:51 PM
So I'm trying to go through all the stuff piece by piece as you sent it to me I don't appear to have any power on theft relay 2 at Penn 85 when in crank position but I do have it on theft 1 continuously on pin 87 and then during crank I have it at Pin 86 as well but then I tried to check pin 85 on the theft relay number two and there is no power during crank
Oct 6, 2024 at 2:51 PM
And I also want to make sure on the underside of my relay it has numbers on it and above 85 is 30 and then above 87 is 86 and in the message you said to check pin 86 which is just above pin 85. which doesn't seem to be the case if I look at the bottom of the relay. so, I just want to clarify and make sure I know which pin I'm supposed to be testing.
Oct 6, 2024 at 3:15 PM
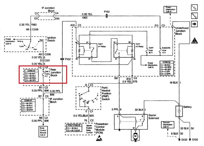
Okay, so, that's interesting, Relay #1 pin 87 gets power (Hot at all times) from the THFT Fuse, Relay 1 pin 86 gets power from the Ignition Switch threw that CRK Fuse 5A, but Relay #2 should also get power on pin 85 from the Ignition switch at the same time as Relay 1.
See if you have continuity between those two pin locations, you should since they are both fed from the Ignition switch.
During Crank you should have two pins with power on Relay 1 and one pin with power on Relay 2. This is with both relays out. Just checking with a test light, sometimes these diagrams are mislabeled, so if you have **no power on any pins of relay 2, thats your issue.
Once the relay contacts close, Relay 1 sends power on the load side of the relay to Relay 2, then out to the starter.
See if you have continuity between those two pin locations, you should since they are both fed from the Ignition switch.
During Crank you should have two pins with power on Relay 1 and one pin with power on Relay 2. This is with both relays out. Just checking with a test light, sometimes these diagrams are mislabeled, so if you have **no power on any pins of relay 2, thats your issue.
Once the relay contacts close, Relay 1 sends power on the load side of the relay to Relay 2, then out to the starter.
Oct 6, 2024 at 3:31 PM
I was only referring to the diagram in that case.
Oct 6, 2024 at 3:32 PM
Pin 85 and 86 were usually the control side of relays back then, relays are different on more modern vehicles.
Oct 6, 2024 at 3:34 PM
Okay, so, in order to test theft relay 2, I have to have theft relay one out? And my crank fuse is a 10 amp.
Oct 6, 2024 at 3:40 PM
No not necessarily, we just want to see if you have power going to relay 2 on the control side, we're just following the wiring diagram. Keep relay 1 out, this is only testing the power feed to both relays from the ignition switch to the control side of both relays, keep it simple like your last test, you said you had no power on Relay 2 pin 85.
With both relays out, Relay 2 should have at least one of its 4 pins with power.
Relay 1 pin 86 and Relay 2 pin 85 should also have no resistance between those two pins because they are supposed to be connected inside the fuse panel. They're fed by the same circuit.
With both relays out, Relay 2 should have at least one of its 4 pins with power.
Relay 1 pin 86 and Relay 2 pin 85 should also have no resistance between those two pins because they are supposed to be connected inside the fuse panel. They're fed by the same circuit.
Oct 6, 2024 at 4:06 PM
So, with both relays out relay 2 should have a pin with constant power, correct?
Oct 6, 2024 at 5:01 PM
Because currently I do not have constant power on any of the four pins for my theft relay number 2.
Oct 6, 2024 at 5:01 PM
In Crank Relay 2 should have at least one pin thats hot. Remember the control power comes from the ignition switch.
Oct 6, 2024 at 5:25 PM
So, I do have power in crank on theft 2 relay but only 1 pin there isn't a constant power though.
Oct 7, 2024 at 4:56 AM
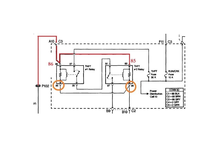
Okay, Theft Relay 2 wont have power until Relay 1 activates, Here Ive marked the power from the Battery in blue, and the Relay Grounds in green.
If you install Relay 1, and leave Relay 2 out you should now have power on two of the 4 pins while cranking. Pin 85 and Pin 30,
Power comes from Relay 1 through pin 87 and 30, then goes to Pin 30 of Relay 2 and out of pin 87 to the Starter trigger wire.
So if the PCM is not grounding the relays you will not have power on pin 30 of relay 2.
You will still only have power on one pin of relay 2 like you did in the last test.
If you install Relay 1, and leave Relay 2 out you should now have power on two of the 4 pins while cranking. Pin 85 and Pin 30,
Power comes from Relay 1 through pin 87 and 30, then goes to Pin 30 of Relay 2 and out of pin 87 to the Starter trigger wire.
So if the PCM is not grounding the relays you will not have power on pin 30 of relay 2.
You will still only have power on one pin of relay 2 like you did in the last test.
Oct 7, 2024 at 11:19 AM
Did you find your issue?
Oct 9, 2024 at 11:11 AM
No, I did get an OBD II reader today and it says verify that the ignition is on check if the scan tools OBD2 connector is securely connected to the vehicle's DLC verify that the vehicle is OBD2 compliant turn the ignition off wait for about 10 seconds and turn the ignition back to on and at the top it says failed to connect.
Oct 10, 2024 at 8:49 PM
So, in the crank position i only have power on pin 85 there is no power to pin 30 on relay 2.
Oct 10, 2024 at 9:01 PM
And thats with the Relay 1 in correct? Power comes from relay 1 to relay 2 pin 30. If thats the case, and you have no communication with a scan tool , then the PCM is not powering up. Its not activating those 2 relays, power is coming from the ignition switch to the load side of the relays but because the PCM is not powering up, its not grounding the relays either to crank the car. So we will need to check powers and grounds at the PCM, so go over your wiring again, check every connector for any pushed in female pins, or loose pins that are not making good contact.
These are part of the PCMs diagrams, pages 1(top & bottom) and 4(top & bottom), they show most of the powers and grounds for the PCM, the wires should be load tested but for now you can check to make sure youre getting a full 12volts to these locations, I have to go out on an emergency call today, but will get back with you as soon as I can. At least we know whats going on now. Try to use a test light and meter for checking these as well.
These are part of the PCMs diagrams, pages 1(top & bottom) and 4(top & bottom), they show most of the powers and grounds for the PCM, the wires should be load tested but for now you can check to make sure youre getting a full 12volts to these locations, I have to go out on an emergency call today, but will get back with you as soon as I can. At least we know whats going on now. Try to use a test light and meter for checking these as well.
Oct 11, 2024 at 9:11 AM
And yes, I checked for power with the theft relay ones in and I have no power on pin 30 and I will try to go through as much as possible today and tomorrow.
Oct 12, 2024 at 9:21 AM
Okay, if you want to verify the PCM is not pulling the relays to ground, Pin 85 (Relay 1) and Pin 86 (Relay 2) both circled in green here are both pulled to ground during Cranking, if you put a meter on either of them and going to battery negative, you should read close to zero volts while in the Crank position.
Meaning the PCM is pulling them to ground and there is no voltage drop from either of those pins to battery negative (ground). I dont think you will see that. If one or the other is being pulled down, but not both, then you most likely have a broken wire in the fuse/relay box that houses those two relays.
In some cases if you have a test light that is very low current, you can use that to test for the PCM grounding circuits, but you need to know how much current the test light you own uses, if you put a test light in series with your multimeter and change the leads over to the Amps or mA setting, you can see how much each test light uses for current. I have tested many test lights, and for example a Harbor Freight 12v test light pulls about 250mA of current, it has an incandescent bulb in it, but my snap on also has an incandescent bulb in it but it only uses 50mA so it is safe to use on PCM driver circuits, but the Harbor Freight test light I probably would not use on a PCM driver circuit such as a relay control wire. Thats why I recommended using the multimeter in that case.
You could hook a test light to B+ and go around and touch all the ground locations on the engine block and body/frame to see if they are all grounded. With an engine swap I'm sure you are just dealing with a wire connection issue if you didn't change out any of the fuse boxes or PCM, etc.
Meaning the PCM is pulling them to ground and there is no voltage drop from either of those pins to battery negative (ground). I dont think you will see that. If one or the other is being pulled down, but not both, then you most likely have a broken wire in the fuse/relay box that houses those two relays.
In some cases if you have a test light that is very low current, you can use that to test for the PCM grounding circuits, but you need to know how much current the test light you own uses, if you put a test light in series with your multimeter and change the leads over to the Amps or mA setting, you can see how much each test light uses for current. I have tested many test lights, and for example a Harbor Freight 12v test light pulls about 250mA of current, it has an incandescent bulb in it, but my snap on also has an incandescent bulb in it but it only uses 50mA so it is safe to use on PCM driver circuits, but the Harbor Freight test light I probably would not use on a PCM driver circuit such as a relay control wire. Thats why I recommended using the multimeter in that case.
You could hook a test light to B+ and go around and touch all the ground locations on the engine block and body/frame to see if they are all grounded. With an engine swap I'm sure you are just dealing with a wire connection issue if you didn't change out any of the fuse boxes or PCM, etc.
Oct 12, 2024 at 12:08 PM
AL514
MECHANIC4,579 POSTS
And thats with the Relay 1 in correct? Power comes from relay 1 to relay 2 pin 30. If thats the case, and you have no communication with a scan tool, then the PCM is not powering up. Its not activating those 2 relays, power is coming from the ignition switch to the load side of the relays but because the PCM is not powering up,
So I have constant power with the key off on relay 1 pin 30 but I have no constant power on relay 2 on any pin so then if I put it in the crank position I then have power on pin 85 and 30 on relay 1 and I have power to pin 85 on relay 2 in crank position but that is the only one that has any power going to it and it's only when it's in the crank position there is no constant power on relay 2 nor do I have any power on pin 30 on relay 2 at all during crank or not still fighting the same issues as before
Oct 17, 2024 at 10:26 PM
So it was brought to my attention that since the prnd321 is on constantly and there is no box around which gear it is in that it won't send a signal or something to the PCM to allow it to turn on they said it could still be my neutral safety switch but I bought a new one of those and replaced it to verify and it is still doing the same thing so it was not the neutral safety switch and the prnd321 light still does not go off and there still is no indicator light to indicate which gear it's in.
Oct 17, 2024 at 10:28 PM
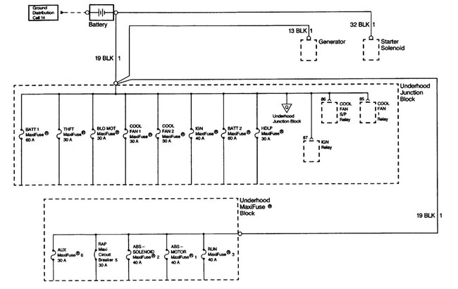
I was also wondering and my under-hood fuse panel there are four mini fuses numbers 14 16 18 and 19 that do not have any power to them no matter if the key is in the crank position or in the on position is that normal? I am unsure on what these mini fuses are linked to or if they should have power to them when the vehicle is not running.
Oct 17, 2024 at 10:33 PM
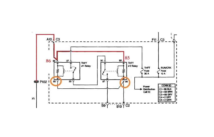
I will check on those fuses right now, as for the relay pins, remember power for pins 86(relay 1) and 85(relay 1) comes from the ignition switch (marked in Red here), so you would have power during crank from those pins. I'll post this diagram again; you should only have constant power on pin 87 of relay 1 with the key off. The two fuses on the right of the diagram come directly from the battery. Circled in Orange are the 2 pins that PCM should be pulling to ground to activate both relays at the same time.
Since this was an engine swap, and you didn't replace anything else than the engine, so you're using the old harness and fuse boxes, etc, it has to be a connection issue or a missing ground. The PNRD should not be on constantly either, it should power up when you turn the key to the On/Run position.
Since this was an engine swap, and you didn't replace anything else than the engine, so you're using the old harness and fuse boxes, etc, it has to be a connection issue or a missing ground. The PNRD should not be on constantly either, it should power up when you turn the key to the On/Run position.
Oct 18, 2024 at 10:07 AM
Are there labels on those fuses, maybe on the under side of the fuse box lid? Service info does not show numbers, only what the fuse powers up, there should be a list in the fuse box, or the owners manual in the glove box has a list of each fuse.
Oct 18, 2024 at 10:09 AM
This is an example of the OEM power distribution fuse box, there are no numbers on either the aftermarket or OEM diagrams, I'm sure those fuses should be powered at some point.
Have you tried just checking for voltage drop from Battery Positive to each fuse under the hood? All of these fuses come directly from the battery, so they should all be hot, that includes part of the rear fuse box as well.
Have you tried just checking for voltage drop from Battery Positive to each fuse under the hood? All of these fuses come directly from the battery, so they should all be hot, that includes part of the rear fuse box as well.
Oct 18, 2024 at 10:17 AM


















