When I turn the key there is nothing, no crank, no start, no fuel pump?

1998 BUICK PARK AVENUE
150,000 MILES • 6 CYL • TURBO • 2WD • AUTOMATIC
Avatar
MANGOMIKE17
  • MEMBER
  • 42 POSTS
I've been in the process of replacing my motor and transmission on my car listed above Ultra and now that everything is back together when I turn the key there's nothing, no crank, no start, no fuel pump. So, I hooked a scan tool to the vehicle and there is also no communication with my computer. I have looked everywhere for a pinout diagram that lists everything for my PCM and what power wires go where but I have been unsuccessful at finding something.
Oct 2, 2024 at 5:12 PM
Advertisement
Avatar
AL514
  • CERTIFIED EXPERT
  • 5,465 POSTS
Hello, we have a pinout for the PCM for you, have you gone through with a test light and verified all the fuses have power? And does the Check engine light come on at key on?
Oct 2, 2024 at 7:24 PM
Avatar
MANGOMIKE17
  • MEMBER
  • 42 POSTS
I have checked all the fuses multiple times no fuses are blown all the relays seem to be in working order when I turn the key to the on position all my lights pop up on the dash like normal and then all of them go away except the airbag light and the ABS light also my p r n d 321 light on the dash doesn't go away when I take the key out of the vehicle it doesn't shut off at all.
Oct 2, 2024 at 7:28 PM
Advertisement
Avatar
MANGOMIKE17
  • MEMBER
  • 42 POSTS
Did you upload the diagram yet and I just can't see it, or have you not uploaded it yet?
Oct 2, 2024 at 7:29 PM
Avatar
AL514
  • CERTIFIED EXPERT
  • 5,465 POSTS
The 1st diagram is the oem PCM powers and grounds. Diagrams 2 and 3 are top and bottom page one of the entire PCM wiring diagrams, 4,5 page two, 5,6 page three, and 7,8 page four top and bottom.
Oct 2, 2024 at 7:43 PM
Avatar
MANGOMIKE17
  • MEMBER
  • 42 POSTS
Thank you, that should be very helpful. Any ideas on why I'm not getting any communication with my computer? Like is there any suggestions on what I should be checking first it does not start in neutral so it's not the neutral position switch I have power going to the starter I can jump the starter but still no crank or start.
Oct 2, 2024 at 7:48 PM
Avatar
MANGOMIKE17
  • MEMBER
  • 42 POSTS
Oh, also my windows no longer work. I can't roll them up or down and my fuel pump and stuff still don't kick on when I turn the key to the on position and when I reconnect my battery the fuel injectors kick on as soon as the battery makes contact without the key in the ignition, I'm very confused by what is happening.
Oct 2, 2024 at 7:57 PM
Avatar
AL514
  • CERTIFIED EXPERT
  • 5,465 POSTS
You have power to both wires at the starter with the key in start? And still no crank? If so, put a test light on battery negative and touch the engine block, if the test light lights up you have no ground to the engine block. Here's the starter wiring diagram.
Oct 2, 2024 at 7:59 PM
Avatar
AL514
  • CERTIFIED EXPERT
  • 5,465 POSTS
I would go through and verify all grounds again, you didn't swap out PCMs or anything correct? Just an engine swap?
Oct 2, 2024 at 8:01 PM
Avatar
MANGOMIKE17
  • MEMBER
  • 42 POSTS
So, yes, I have power to the trigger wire in the start position and you're correct I did not switch the PCM just the motor and transmission but I did find my number two fuse was blown I swapped it for a new fuse and my check engine light is now on but still no start no crank and yes my grounds are in the proper location I have a diagram for that.
Oct 2, 2024 at 8:18 PM
Avatar
MANGOMIKE17
  • MEMBER
  • 42 POSTS
Also, my security light is now on it is just on fully it's not blinking when the key is in the on position and then when I turn the key to the off position the security light goes away then when I turned the key back to the on position the light comes back on.
Oct 2, 2024 at 8:26 PM
Avatar
AL514
  • CERTIFIED EXPERT
  • 5,465 POSTS
Yes, but even if the grounds are in the proper locations, which doesn't mean they can carry current, if a ground wire is bolted to a location that has paint on it, or the ground eyelet is not good, you will get strange symptoms like this. If there is power to both wires on the starter and the starter solenoid is not clicking to engage the starter motor, it sounds like you are missing an engine ground. A test light hooked to battery negative, then touching the engine block will tell you if the block lacks a ground. Because power is already at the starter, providing a ground with a test light to the engine block will light it up.

Or you can try just hooking some jumper cables from battery negative to the block and to the body, providing a temporary ground, if it comes to life, you know what the issue is.
Does this new engine even turn over by hand?
Oct 2, 2024 at 8:28 PM
Avatar
MANGOMIKE17
  • MEMBER
  • 42 POSTS
And yes, I currently have a test light on the negative of my battery and touched the block of the motor and it does not turn on.
Oct 2, 2024 at 8:40 PM
Avatar
MANGOMIKE17
  • MEMBER
  • 42 POSTS
And I tried to hook up my jumper cables the ground being to the battery and the other end to the block and it does not change the light does not turn on and yes, the motor turned by hand I just tried it again and it turns over as it should.
Oct 2, 2024 at 8:41 PM
Avatar
AL514
  • CERTIFIED EXPERT
  • 5,465 POSTS
Well, with power on both starter wires, if it's a full 12volts, and the starter is not engaging, either your starter is bad, or there is no ground. A bad starter will usually click the starter solenoid, but not engage to the flywheel, you wouldn't have power on the ignition switch wire at the starter if it was the Immobilizer security issue, the PCM would not energize the THFT 1 or 2 relays. I will have to continue with this tomorrow, its already midnight here.
Oct 2, 2024 at 8:56 PM
Avatar
MANGOMIKE17
  • MEMBER
  • 42 POSTS
Well, that's the thing as a brand-new starter and I can jump the solenoid, and it engages and it's definitely not clicking it doesn't make any noise at all.
Oct 2, 2024 at 10:37 PM
Avatar
AL514
  • CERTIFIED EXPERT
  • 5,465 POSTS
What voltage reading do you get on the solenoid wire (trigger wire) when attempting to crank it over?
I would also do a voltage drop test on that wire from battery positive to the trigger wire and see if there is some huge voltage drop occurring while trying to crank. Jumping to the solenoid from the heavy gauge starter wire obviously doesn't have any voltage drop on it and it's provides enough current flow, so there might be an issue where the trigger wire can't carry current.
If you read high voltage during cranking, that's the amount being lost on that wire due to a connection issue somewhere. Do that test first, you might need to have someone else crank it for you so you can monitor the multimeter.
Oct 3, 2024 at 4:38 PM
Avatar
MANGOMIKE17
  • MEMBER
  • 42 POSTS
Okay, I will try that in a little bit, and I will for sure let you know. thank you
Oct 3, 2024 at 4:41 PM
Avatar
AL514
  • CERTIFIED EXPERT
  • 5,465 POSTS
Okay, there's got to be something going on with that wire from the ignition switch, you could be reading 12volts on that wire, but it just can't carry any current flow. A voltage drop test should reveal that. I assume you were measuring the voltage on that wire with it unplugged from the starter? And it read 12v with the ignition switch cranking?
Oct 3, 2024 at 4:48 PM
Avatar
MANGOMIKE17
  • MEMBER
  • 42 POSTS
No, I was just using a test light to make sure I had power.
Oct 3, 2024 at 5:09 PM
Avatar
MANGOMIKE17
  • MEMBER
  • 42 POSTS
So, with the key in the on position not the start position it has 13.1 volts shouldn't that wire only get power when I turn the key to start.
Oct 3, 2024 at 5:55 PM
Avatar
AL514
  • CERTIFIED EXPERT
  • 5,465 POSTS
The purple smaller gauge wire should only have battery power in crank, correct. What does it go to in the start position?
Oct 3, 2024 at 6:05 PM
Avatar
AL514
  • CERTIFIED EXPERT
  • 5,465 POSTS
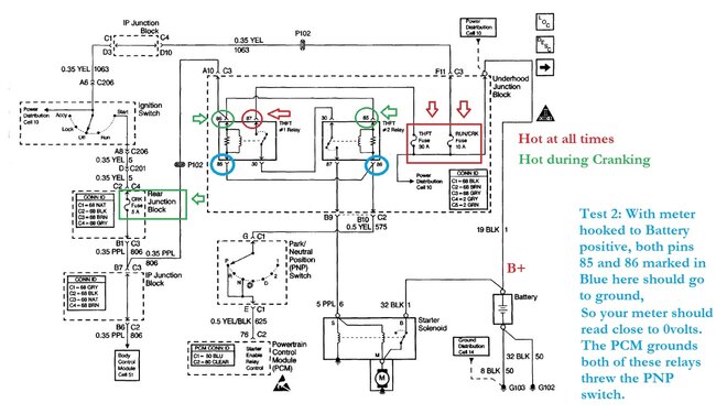
This is the power from the Ignition Switch Start position to the 2 Theft Relays,
Oct 3, 2024 at 6:18 PM
Avatar
MANGOMIKE17
  • MEMBER
  • 42 POSTS
I'm starting to question my meter it's doing some weird stuff I'm going to replace battery and see if that helps.
Oct 3, 2024 at 7:06 PM
Avatar
AL514
  • CERTIFIED EXPERT
  • 5,465 POSTS
does your test light light up on the purple wire in the Run/on position?
Oct 3, 2024 at 7:19 PM
Avatar
MANGOMIKE17
  • MEMBER
  • 42 POSTS
yes.
Oct 3, 2024 at 7:28 PM
Avatar
AL514
  • CERTIFIED EXPERT
  • 5,465 POSTS
And the purple wire is plugged into the starter or not? Are you back probing the wire?
Oct 3, 2024 at 7:38 PM
Avatar
MANGOMIKE17
  • MEMBER
  • 42 POSTS
Yes it's connected to the starter.
Oct 3, 2024 at 7:43 PM
Avatar
AL514
  • CERTIFIED EXPERT
  • 5,465 POSTS
Here watch this video, its only 11minutes, it runs through basic starter circuit testing and voltage drop testing both the positive and negative side of the circuit.

https://www.youtube.com/watch?v=WMXENKujYtc
Oct 3, 2024 at 7:51 PM
Avatar
AL514
  • CERTIFIED EXPERT
  • 5,465 POSTS
Watch this video too just so you can see the test light trick to find bad engine ground that can cause a no crank. this is a great video.

https://www.youtube.com/watch?v=-fyKizH_oQ8
Oct 3, 2024 at 8:27 PM
Avatar
MANGOMIKE17
  • MEMBER
  • 42 POSTS
So, I watched the first video about 10 times and when I put one wire to the positive on battery and the other one on the trigger wire and turn the key i have no change at all.
Oct 4, 2024 at 6:13 AM
Avatar
AL514
  • CERTIFIED EXPERT
  • 5,465 POSTS
So, you're reading 12-volts from B+ to the trigger wire on the starter all the time? That's your voltage drop then. You should be reading close to 0-volts. There has to be a bad ground somewhere. Did you do the test light test in the 2nd video?
Oct 4, 2024 at 2:12 PM
Avatar
AL514
  • CERTIFIED EXPERT
  • 5,465 POSTS
Do a voltage drop test on the Ground side, from Battery Negative to the engine block and body, do the test while attempting to crank and see what the voltage reading is.
What test did you do from the first video?
The Starter would be cranking if it was a complete circuit.
Oct 4, 2024 at 2:14 PM
Avatar
AL514
  • CERTIFIED EXPERT
  • 5,465 POSTS
this video shows the symptom you are having with voltage on the trigger wire in the On position.

https://www.youtube.com/watch?v=ytrcqM8wyW0
Oct 4, 2024 at 4:06 PM
Avatar
MANGOMIKE17
  • MEMBER
  • 42 POSTS
Okay, I didn't have time to work on it after work today, but I will tomorrow after work I will let you know what I figure out.
Oct 4, 2024 at 8:45 PM
Avatar
MANGOMIKE17
  • MEMBER
  • 42 POSTS
If I have the ground of the multimeter hook to the ground of the battery and I have the positive hook to the trigger wire on the starter with the key off I have 0 volts if I turn the key to the on position I still have zero volts if I put the key in the start position I still have 0 volts so then if I take the multimeter and I hook the negative wire from the multimeter to the positive terminal of the battery while the positive wire from the multimeter is still hooked up to the trigger wire it changes and says I have -12.5 volts so when I turn the key to the on position it stays -12.5 volts if I turn the key to the start position it still stays at -12.5 volts there is no change so I'm not quite sure what this means I think this means there is an interference with the trigger wire or maybe it's an issue with the starter ground I'm unsure.
Oct 4, 2024 at 11:15 PM
Avatar
AL514
  • CERTIFIED EXPERT
  • 5,465 POSTS
Okay, so, if you were to switch the leads around on that last test, you would read +12.5volts, its only reading -12.5 because the leads are reversed. So you are reading voltage drop on the positive side of the circuit. You should not read voltage on the purple wire in any other position except Crank, thats all. During cranking you should only read less than 1volt max from positive to positive. Even 1 volt is pushing the limit, but for keeping it simple right now, lets say 1 volt.
Hook your black meter lead to B- and go back and check for voltage at the other protection components in the circuit, ie
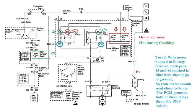
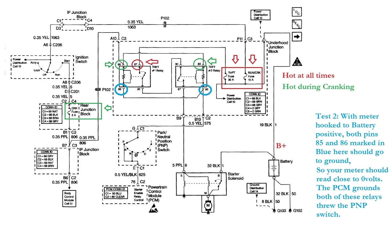
Run/Crank Fuse 10A, should have power all the time,

if its okay, then go to the Theft 1 Relay, take the relays out and check for power at their pin locations,
it should have power all the time on pin 87 because power comes from the THFT Fuse 30A, and then with the key in the Crank position there should be power at pin 86 (THFT 1 Relay) and at pin 85 (THFT 2 Relay).

Check with your meter and test light, lets make sure power is getting to those locations first. You will need someone to crank it for you so you can be sure you have a good connection and dont spread the relay location pins, just touch the meter leads to the pins, spread connector pins can cause all kinds of issues.

So THFT 1 Relay should have power on two pins while in Crank, and THFT 2 Relay should have power on one pin during Crank.

Im going to post the oem Starter diagram for you in a sec here also.
What fuse was the label for the #2 fuse that was blown?
Oct 5, 2024 at 4:11 PM
Avatar
AL514
  • CERTIFIED EXPERT
  • 5,465 POSTS
This is the oem Starter diagram, Ive highlighted the relay pins that should be hot at all times and in Crank, in different colors. let me know what you find, depending on the results of these tests, will determine where we go next.
Oct 5, 2024 at 4:22 PM
Avatar
MANGOMIKE17
  • MEMBER
  • 42 POSTS
so, are we looking for a maxi fuse for the theft fuse? there's only one 30 amp fuse in the underhood fuse box it is for my horn other than a maxi fuse.
Oct 5, 2024 at 5:14 PM
Avatar
AL514
  • CERTIFIED EXPERT
  • 5,465 POSTS
Hmm okay, let me recheck service info for any other vehicle listings, do you see the two THFT relays labelled in that box?
Oct 5, 2024 at 5:21 PM
Avatar
AL514
  • CERTIFIED EXPERT
  • 5,465 POSTS
It may not be a Maxi fuse, even the other Vin # for this vehicle has the same diagram for the starting system. THFT Fuse 30A. It's possible the incorrect fuse is put in the 30-Amp location, is there any THFT fuses in the engine compartment fuse panel?
Oct 5, 2024 at 5:25 PM