My transmission not shifting properly can we fix it?

2014 CHEVROLET SILVERADO
140,000 MILES • 4.3L • V6 • 2WD • AUTOMATIC
Avatar
JOEYSISCO99
  • MEMBER
  • 1 POST
Purchased the truck listed above use work truck. Shifts into reverse and moves no issues, will start into first gear and move, tries to shift into second (as seen on the dash gear select) and bounces back to first. I scanned and have no active or pending codes in the ECU, none at all. I checked the transmission fluid and it doesn't smell burnt. Ideas?
Dec 12, 2020 at 1:54 PM
Advertisement
Avatar
JACOBANDNICKOLAS
  • CERTIFIED EXPERT
  • 110,175 POSTS
Hi,

By any chance, have you scanned the can-bus system? CAN stands for controller area network. It will cover all computers/modules on the vehicle. There could be something your scanner can't read.

Here is a video showing what I am referring to:

https://youtu.be/InIlnsjOVFA

If I am understanding correctly, when you shift (manually) between first and second, it jumps back to first. What happens in drive?

Let me know.
Joe

Dec 12, 2020 at 8:40 PM
Avatar
FRANCISCO PACO GUTIERREZ
  • MEMBER
  • 1 POST
The 02 sensor fuse not tight loose at terminals and the engine is stalling. Transmission not shifting properly.
May 6, 2021 at 10:31 AM (Merged)
Advertisement
Avatar
STRAILER
  • CERTIFIED EXPERT
  • 53,854 POSTS
Hey FRANCISCO,

This sounds like you have a catalytic converter that is plugged causing the problem you have described.

Here is a guide and a video to help you get the problem fixed.

Also tighten the fuse holder by enhancing the tension on the fuse holder terminals.

https://www.2carpros.com/articles/how-to-test-a-catalytic-converter

and

https://youtu.be/CORe9JyrexI

and

https://www.2carpros.com/articles/stall-at-idle

Please run some tests and get back to us so we can continue helping you.

Best, Ken

May 6, 2021 at 10:31 AM (Merged)
Avatar
ANTHONY 70577
  • MEMBER
  • 3 POSTS
Replaced transmission with four different freshly rebuilt transmissions and they all did the same thing. shifts fine from first to second then goes into neutral and stalls, but if I push the tow haul button it shifts into third gear.
May 6, 2021 at 10:31 AM (Merged)
Avatar
ASEMASTER6371
  • CERTIFIED EXPERT
  • 52,796 POSTS
Good morning,

Are there any codes set in the system?

https://www.2carpros.com/articles/checking-a-service-engine-soon-or-check-engine-light-on-or-flashing

This sounds like a control issue, not mechanical.

Who determined the transmission was the issue?

https://www.2carpros.com/articles/automatic-transmission-problems

Did anyone re-flash the PCM?

Roy
May 6, 2021 at 10:31 AM (Merged)
Avatar
ANTHONY 70577
  • MEMBER
  • 3 POSTS
Transmission went out on the highway to avoid a wreck went back home in first gear first transmission lasted eight months and actually went out just sitting up about six months. second transmission off the dump shift from first to second then neutral third transmission was an ordered rebuilt transmission did the same thing. third transmission was freshly rebuilt inside out with everything brand new. no the PCM was not re-flashed because I can’t go anywhere far enough to get it re-flashed and no transmission codes whatsoever.
May 6, 2021 at 10:31 AM (Merged)
Avatar
ASEMASTER6371
  • CERTIFIED EXPERT
  • 52,796 POSTS
When the transmission was replaced, was the cooler replaced? Metal from the original failure may have contaminated the other units causing the issue.

Are you doing the repair yourself?

You could have a mobile mechanic come to you for the re-flash.

Roy

May 6, 2021 at 10:31 AM (Merged)
Avatar
JCT
  • MEMBER
  • 1 POST
Transmission goes straight from first gear to fourth gear. No second or third. Replaced both shift solenoids, fluid, and filter, but did not help. Fluid did have some sludge in it. No DTC's present. Any ideas?
May 6, 2021 at 10:31 AM (Merged)
Avatar
STRAILER
  • CERTIFIED EXPERT
  • 53,854 POSTS
Hello,

Because there is no troubles codes i am wondering if the PCM has gone bad. Also I have seen the transmission selector switch cause some weird problem when they go out.

Here are diagrams both of their locations. (below)

Please let us know what happens, we are interested to see what it is.

Cheers, Ken
May 6, 2021 at 10:31 AM (Merged)
Avatar
ANTHONY 70577
  • MEMBER
  • 3 POSTS
I replaced the PCM that fixed it thank you.
May 6, 2021 at 10:31 AM (Merged)
Avatar
BLOOMEE
  • MEMBER
  • 1 POST
My pickup was running and performing fine. I had my truck serviced in preparation for a long trip. The dealer suggested that the transmission fluid be changed and the transmission be flushed. I agreed. Immediately after servicing the transmission a problem developed. Between 40 and about 60 mph it feels as if it is trying to shift dow and then up, you can feel a "bump". If I carefully hold a constant speed, usually around 53 mph and 1500 rpm, the Transmission repeatedly shifts back and forth at probably 20 hertz causing a tremendous vibration. They changed the torque converter and the problem remains.
May 6, 2021 at 10:31 AM (Merged)
Avatar
JNOVACK
  • CERTIFIED EXPERT
  • 723 POSTS
Inspect Transmission Kickdown Solenoid Faulty transmission kickdown solenoid or solenoid circuit.

Inspect Transmission Modulator - (A/T) Worn leaking or faulty transmission modulator valve or vacuum system.

Inspect Transmission Shift Linkage (Auto) Broken or improperly adjusted shift linkage.

Inspect Transmission Shift Linkage (Manual) Broken or improperly adjusted shift linkage.

Inspect Transmission Temperature Sensor Damaged, worn, or faulty transmission temperature sensor or transmission temperature sensor circuit.

Inspect Transmission Filter (A/T) Clogged or dirty transmission filter.

Inspect Transmission Cable Detent (A/T) Damaged, worn, or incorrectly adjusted transmission detent cable.

Inspect Transmission Cable Shift (A/T) Worn, or incorrectly adjusted transmission shift cable.

Inspect Transmission Cable Shift (M/T) Worn, or incorrectly adjusted transmission shift cable.

Inspect Transmission Control Module Damaged or faulty transmission control module or circuit.

Inspect Transmission Control Solenoid Damaged or faulty transmission control solenoid or circuit.
May 6, 2021 at 10:31 AM (Merged)
Avatar
JOSHKELLEY
  • MEMBER
  • 1 POST
I was driving down the free way when the rear end broke, at that time it shut the truck off and brake,abs,service bake came on.Rebuilt the rear end but now there is no drive and third gear,but it does have first and second manually then it will shift to third but no drive? thanks josh
May 6, 2021 at 10:31 AM (Merged)
Avatar
MERLIN2021
  • CERTIFIED EXPERT
  • 17,250 POSTS
There are several Tech bulletins on your transmission, Most involve a reprogram of the PCM...some involve parts replacement, Any codes? SES light on? These guides can help us fix it

https://www.2carpros.com/articles/automatic-transmission-problems

and

https://www.2carpros.com/articles/checking-a-service-engine-soon-or-check-engine-light-on-or-flashing

Please run down these guides and report back.
May 6, 2021 at 10:31 AM (Merged)
Avatar
BEAUMONTBOY82
  • MEMBER
  • 1 POST
The truck will not shift out of second and engine light is flashing. but you can clear codes and runs fine again when idling. Seems like every time you scan it is different codes it is not consistent. Started out trying to diagnose cause transmission would not shift and threw a shift solenoid B code. I have changed the shift solenoids and checked and cleaned all grounds, and check all fuses they are all good. still only goes in reverse and second gear.
May 6, 2021 at 10:31 AM (Merged)
Avatar
MHPAUTOS
  • CERTIFIED EXPERT
  • 31,937 POSTS
can you get a live date scanner and watch to see what is actually going on with the solenoids, this will show the operation of each shift solenoid, if the solenoid is opening and you have no gear selection, you will probably have an internal mechanical fault with the transmission. also a line pressure check will be a good idea.
May 6, 2021 at 10:31 AM (Merged)
Avatar
BRANDAN24
  • MEMBER
  • 2 POSTS
I went to passing gear on the highway but after a few seconds the truck dropped to 2nd gear. Now I am unable to shift auto nor manually into 3ed or 4th. P, R, N, 1-2 gears all fine. When I attempt to go over 35mph the engine will rev but not upshift to 3ed gear. 2ed to 1st and 1st to 2ed are fine. Could it just be the shift solenoids or PCM? No check engine light. I don't have the money for a rebuild. Please help!
May 6, 2021 at 10:31 AM (Merged)
Avatar
JACOBANDNICKOLAS
  • CERTIFIED EXPERT
  • 110,175 POSTS
Without the check engine light, it becomes a guessing game. It sounds like it could be the shift solenoid, but the TCM may be causing problems.
May 6, 2021 at 10:31 AM (Merged)
Avatar
BRANDAN24
  • MEMBER
  • 2 POSTS
Are you suggesting the throttle conl mod? I didn't see a trans conl mod. The dealer tells me only the Allision has a trans mod. My 1500 is just a base model V6. There are 3 shift solenoids, witch one should I start with? I don't have the $150 to buy all.

Thanks for your help
May 6, 2021 at 10:31 AM (Merged)
Avatar
JACOBANDNICKOLAS
  • CERTIFIED EXPERT
  • 110,175 POSTS
The 3-4 shift solenoid.
May 6, 2021 at 10:31 AM (Merged)
Avatar
MRMISFIT138
  • MEMBER
  • 1 POST
Attached back up camera 12 volt wire from stereo to park neutral wire on transmission by accident. transmission in excellent shape as well as engine. what did I short out?
May 6, 2021 at 10:31 AM (Merged)
Avatar
ASEMASTER6371
  • CERTIFIED EXPERT
  • 52,796 POSTS
Good evening,

First, you need to remove both wires for the camera and solder and shrink wrap those wires back together.

Did you set any codes?

https://www.2carpros.com/articles/automatic-transmission-problems

You need to take a power source from the fuse block. As far as the wire to the rear lights, you need to put your wire to the fuse for the backup trailer lights. There is no transmission involvement in that circuit.

Roy

May 6, 2021 at 10:31 AM (Merged)
Avatar
JANSON PALMER
  • MEMBER
  • 2 POSTS
hey, my pickup has the famous worthless 4L60e and it was slipping at high gears (passing gear) and just tried to baby it and as of latley it wont shift from 2nd to 3rd it just bounces on the rev limiter...but if i ease into it it will get up to 70mph. i am thinking clutch plates i found new ones for around $90 do you think i could rebuild it or would a master rebuild kit work better. If not what would be a good idea... thanks janson. i forgot to mention it also is shifting around 5k out of first
May 6, 2021 at 10:32 AM (Merged)
Avatar
FACTORYJACK
  • CERTIFIED EXPERT
  • 4,159 POSTS
If your fluid is burned(odor) or off color, that is an indication of a need for teardown. Just a simple plate kit would probably not provide. Often times what I see is a worn 2-4 band, and by the time it is burned, the reverse clutch housing is heat damaged as well. A common problem that creates many different symptoms is a leaking input housing. For your model year there is a bulletin that describes this condition.
#PIP3136N: Slip Condition In 2nd 3rd Or 4th - Damaged 2-4 Band Or 3-4 Clutch - keywords busy chatter fourth second shudder third - (Jan 20, 2010)


Subject: Slip Condition in 2nd, 3rd or 4th - Damaged 2-4 Band or 3-4 Clutch


The following diagnosis might be helpful if the vehicle exhibits the symptom(s) described in this PI.

Condition/Concern:
The 4L60E/4L65E/4L70E automatic transmission may experience a condition of slipping, late or missed shifts in 2nd 3rd and 4th. An internal transmission disassembly may reveal a 2-4 band and or a 3-4 clutch being distressed.

Recommendation/Instructions:
Based on engineering transmission quality review sessions the following items should be inspected and or replaced as required. These items were found to be the cause of the distress to the 2-4 band and 3-4 clutch.

First check transmission fluid level. This transmission is very sensitive to low oil level. Also check:

Low Line pressure (perform a PCS test as defined in SI)
1-2 accumulator piston (56) cracked or broken
2-4 Servo Piston Seals (18, 19, 21, 26) for being cut or damaged
2-4 Servo Apply Pin (13) for being nicked/scored /binding in the pin bore, damaged clutches will frequently cause the pin to have a rough finish where it passes through the case, this is a result of the clutch debris not usually the cause of the distressed clutches or band
2-4 Servo Piston Bore for being scored or mismachined
2-4 Band Anchor Pin (41) missing (low mileage)
Servo Feed Oil Passage blocked with sediment
Forward Clutch Apply Piston (630) Seals for being cut or damaged
Forward Clutch Apply Piston (630) for being cracked
Turbine shaft oil seal rings (619) for cut or damaged.
Turbine shaft check valve retainer and ball assembly (617) is in place in the end of the turbine shaft and has not come out and gone inside the torque converter, if the retainer or ball is missing from the turbine shaft the torque converter must be replaced
Turbine shaft apply fluid passage sealing balls are in place, these are pressed into the turbine shaft end inside the input housing
3-4 Clutch Apply Piston (623) Seals for being cut or damaged
3-4 Clutch Apply Piston (623) for being cracked
3-4 Clutch and Forward Clutch oil feed passage blocked or restricted (should flow check the housing, and the passages should be inspected for proper location)
3-4 Clutch check ball (620) for leaking
3-4 Clutch air bleed orifice cup plug (698) is in place
Overrun Clutch Seal (632) damaged
#7 Checkball (located in the case) for not being seated or leaking
4-3 Sequence Valve (383) undersized
Boost Valve (219) stuck causing low line pressure
Input Sun Gear to Input Carrier Thrust Bearing (700) damaged came apart
Selective Washer (616) extra washer installed
Oil Pump Body (200) cracked/damaged
Inspect the Forward Sprag for proper operation per eSI document #215197.
Also inspect to see if the rear stator shaft bushing (241) may be worn on one side or damaged. The turbine shaft (621) may also be damaged in the stator bushing journal area.

This condition may be caused by the stator shaft (214) being non-concentric with the pump cover (215). If this condition is encountered the pump cover should be replaced along with any residual damage.

If none of the above items are found to be the root cause for the failure the Input Housing, Forward Clutch Piston and 3-4 Clutch Piston should be replaced and resealed as well as resealing the 2-4 Servo.

If clutch debris is found, it is also very important to inspect the pressure control (PC) solenoid valve fluid screens. Clean or replace the PC solenoid as necessary. It is also important to flush and flow check the transmission oil cooler using J45096. Refer to SI "Automatic Transmission Oil Cooler Flushing and Flow Test" for the procedure.

Full sized trucks and utilities should have the shift cable properly adjusted and/or replaced if the cable is not holding proper adjustment.

In the event the transmission as a repeat 2-4 Band or 3-4 Clutch Failure the transmission may require replacement due to a possible transmission case concern.

May 6, 2021 at 10:32 AM (Merged)
Avatar
PAUL D350
  • MEMBER
  • 7 POSTS
I've got a 2002 Chevy Silverado C1500 (2WD) with the 5.3L V-8 and 4-speed automatic tranny and the HD suspension and towing package (not that I tow anything with it) and only 46,000 miles.

I noticed today that the auto trans will not start off in 1st gear. I disconnected the battery for 1 - 2 minutes in hopes of resetting the PCM, ECM or whatever - to no avail. It's still starting off in 2nd gear. No "Check Engine" or other message in the message center.

I also tried to manually shift the tranny into 1st, but it still starts off in 2nd gear.

Any thoughts as to what might be the problem?

Thanks - Paul
May 6, 2021 at 10:32 AM (Merged)
Avatar
PAUL D350
  • MEMBER
  • 7 POSTS
The day after I posted this the "Service Engine Soon" light came on. Went to Autozone and they hooked up their OBD II diagonostic computer which found trouble code "P0751" - "1-2 shift solenoid stuck off" or "1-2 shift solenoid circuit fault".

The rep told me that altho they don't sell auto trans parts like this one, he knew of a transmission supply company in Raleigh that would have one. He gave me their address & phone #.

Skeptical that I could repair this on my own, I called them up and asked if they had one for my tranny and he said yes. I then asked how difficult it was to replace and he said it was no big deal - "Come on over and I'll tell you what's involved".

Got over there and the solenoid was on $12 - $13. He said to drop the drain pan, pull the filter, and showed me which solenoid was the one to replace. (The 1-2 shift solenoid is identical to the 3-4 shift solenoid.)

Went ahead and bought a new filter, pan gasket, and trans fluid while I was there. Total cost - about $75.00 including a repair manual. Went home and pulled the pan. Sure enough, a disassembly of the solenoid revealed a tiny piece of metal that prevented the check valve ball from seating properly, which allowed fluid to continue to flow thru the solenoid-activated valve when it tried to shut off.

I installed the new solenoid, trans filter and gasket, refilled it with fluid, and presto! Works like a charm!

I saved myself approx. $300 - $400 a trans shop would have charged. And you know they would have tried to talk me into add'l charges for a complete overhaul with the line "We won't warranty anything we do to it w/o doing a complete rebuild" even though the truck only has 48,000 miles...

Fixed it myself - and lovin' it :D
May 6, 2021 at 10:32 AM (Merged)
Avatar
PEDRO KAZ
  • MEMBER
  • 1 POST
I have the 6.6 l deisel with allison trans. There is no shifting in drive, like it's stuck in 2nd, no low and no 3-4. I got reverse. Thinking it's a transmissiion solinoid, but where is it located if I'm correct. Am I?
May 6, 2021 at 10:32 AM (Merged)
Avatar
DENNYP
  • CERTIFIED EXPERT
  • 1,824 POSTS
You need to scan for trouble codes. You could have a bad gear selector switch or a bad solenoid. These guides will help us.

https://www.2carpros.com/articles/automatic-transmission-problems

and

https://www.2carpros.com/articles/checking-a-service-engine-soon-or-check-engine-light-on-or-flashing

Let us know what the codes are.
May 6, 2021 at 10:32 AM (Merged)
Avatar
JORDAN GUILLORY
  • MEMBER
  • 2 POSTS
It will not shift out of second to third gear.
May 6, 2021 at 10:32 AM (Merged)
Avatar
ASEMASTER6371
  • CERTIFIED EXPERT
  • 52,796 POSTS
I found a TSB on this issue.This issue looks to be internal controls in the transmission itself.

File In Section: 07 - Transmission/Trans-axle

Bulletin No.: 01-07-30-043

Subject:
Diagnostic Tips for Slipping or Missing Second, Third and/or Fourth Gear


Recently, a study was completed to determine the causes of slipping/missing 2nd, 3rd or 4th gear in the 4L60/4L65-E transmission family. This study was conducted using transmissions which were determined by dealership technicians as having a slipping/missing shift. The transmissions used were from vehicles with less than 19,000 km (12,000 mi) and the slipping/missing shift condition was verified during a test drive by dealership personnel before the transmission was removed from the vehicle. Eight items were found to cause the majority of the slipping/missing shift concerns. These eight items are listed below in the order of frequency that they were found.

^ Chips in the servo feed oil passage, orifice # 7 in the spacer plate.

^ Cut forward clutch piston inner seal.

^ Cut 3/4 clutch piston outer seal.

^ Input housing orifice cup plug blown out.

^ Input housing cracked or broken.

^ Mislocated valve body to spacer plate check ball(s).

^ Case damaged at the 2nd clutch apply piston pin bore causing the pin to drag/stick in the bore.

^ Input housing air bleed orifice cup plug with a check ball that does not seal.

In addition to the above items, a misadjusted shift cable has been found to cause these types of concerns. When attempting to correct a slipping/missing second, third or fourth gear, the items listed above should be inspected as possible causes. It is also important to reference the appropriate Service Information for additional possible causes of these concerns.
May 6, 2021 at 10:32 AM (Merged)
Avatar
SCOT2802
  • MEMBER
  • 1 POST
My transmission won't shift out of first or any other gear. I've changed all the solenoids and speed sensors, new ECM, checked all the fuses, wires and grounds, changed the Safety switch and there's no check engine light on and no code comes up on test. Also just rebuilt the transmission and did pressure test and it's good. What else could it be?
May 6, 2021 at 10:32 AM (Merged)
Avatar
ASEMASTER6371
  • CERTIFIED EXPERT
  • 52,796 POSTS
Good morning,

Did you test the TPS or throttle position sensor? This is the sensor responsible for shifting. I attached a picture of the connector. Make sure you have 5 volts at both the reference pin and the signal pin.

https://www.2carpros.com/articles/automatic-transmission-problems

I attached the possible issue for no shifting below. I also attached the line pressure chart.

Roy
May 6, 2021 at 10:32 AM (Merged)
Avatar
SCOT2802
  • MEMBER
  • 1 POST
Yes, I have tested the top and I also replaced it. The one thing I was wondering about is the ignition. Someone tried to steel my truck and I had to replace the tumbler for the key. Yes I did check the TPS it was good. I also replaced it in case. I also replaced the crankshaft sensor to try to cover everything.,
May 6, 2021 at 10:32 AM (Merged)
Avatar
ASEMASTER6371
  • CERTIFIED EXPERT
  • 52,796 POSTS
Okay, what about the pressures? Without the proper pressure, it will not shift.

Roy
May 6, 2021 at 10:32 AM (Merged)
Avatar
ANTHONY SCOTT RICHARDS
  • MEMBER
  • 2 POSTS
I just had the transmission rebuilt and it won't shift out of 1st. The fluid is good. I've changed the speed sensors. I've checked all the wires and connections. I had ECM checked that was good. All the solenoids in transmission have been changed. Still the RPM's go high but it won't shift. Can the crank shaft solenoid be the problem? Also no codes come up for the problem. I also replaced the TIPS.
May 6, 2021 at 10:32 AM (Merged)
Avatar
STRAILER
  • CERTIFIED EXPERT
  • 53,854 POSTS
I have seen a bad fluid pressure switch cause this issue. Here is the location so you can check it out. Check out the diagrams (below). Please let us know what you find. We are interested to see what it is.

May 6, 2021 at 10:32 AM (Merged)
Avatar
ANTHONY SCOTT RICHARDS
  • MEMBER
  • 2 POSTS
I've already checked the pressure switch or solenoid. This weekend I took my meter and checked the current going to the three speed sensors. The wires going to the in put and out put sensors where okay. the one that go's the the vehicles speed sensor was low on ohms. I followed it all the way to where it go's in to the ECM I checked it just before it go's in and it was low all the way to there. When I turn the ignition on the Ohms drop to no current witch was already real low. I did take the truck to the healer to have the EUM checked it they said there's no problem with it. So now I don't know what the problem could be. I've also checked all the grounds unless there's one that's on the ECM that I don't know about.
May 6, 2021 at 10:32 AM (Merged)
Avatar
STRAILER
  • CERTIFIED EXPERT
  • 53,854 POSTS
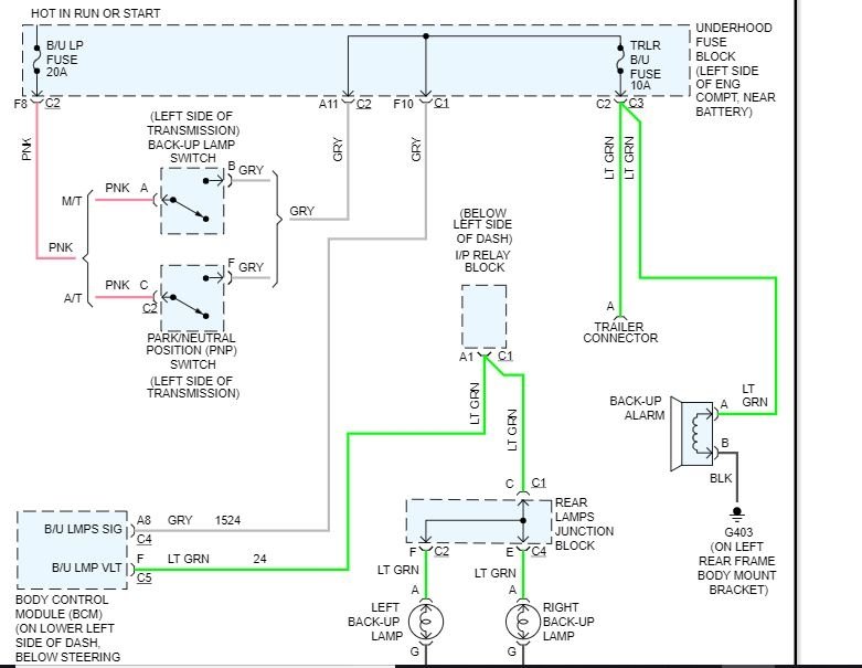
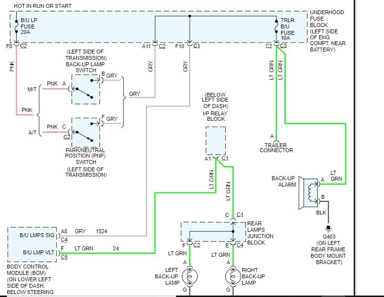
Here is the wring diagrams for the transmission and a guide to help you test them to confirm, if anything check out the transmission is having an issue internally and should be replaced/rebuilt. Make sure there is power at the fuses in the wiring diagrams

https://www.2carpros.com/articles/how-to-check-wiring

This video will help walk you through the transmission remove and replace:

https://youtu.be/3vJAojsrfuU

Check out the diagrams (below). Please run this test and get back to us.
May 6, 2021 at 10:32 AM (Merged)
Avatar
LEAKENNEDY
  • MEMBER
  • 1 POST
Now transmission will not shift into 1st gear or overdrive. Takes off in 2nd gear, shifts to 3rd, but does not go to overdrive. Please let me know. I have worked on this problem for 4 days. Thank you very much in advance.



May 6, 2021 at 10:33 AM (Merged)
Avatar
ASEMASTER6371
  • CERTIFIED EXPERT
  • 52,796 POSTS
Good afternoon,

Are there any codes stored in the system?

https://www.2carpros.com/articles/checking-a-service-engine-soon-or-check-engine-light-on-or-flashing

It sounds like the valve body. First gear is not electrical, it is mechanical.

https://www.2carpros.com/articles/automatic-transmission-problems

I would change the fluid and filter and check for any debris in the pan from the clutches.

https://www.2carpros.com/articles/how-to-service-an-automatic-transmission

I attached the location of the torque converter solenoid for you.

Roy
May 6, 2021 at 10:33 AM (Merged)