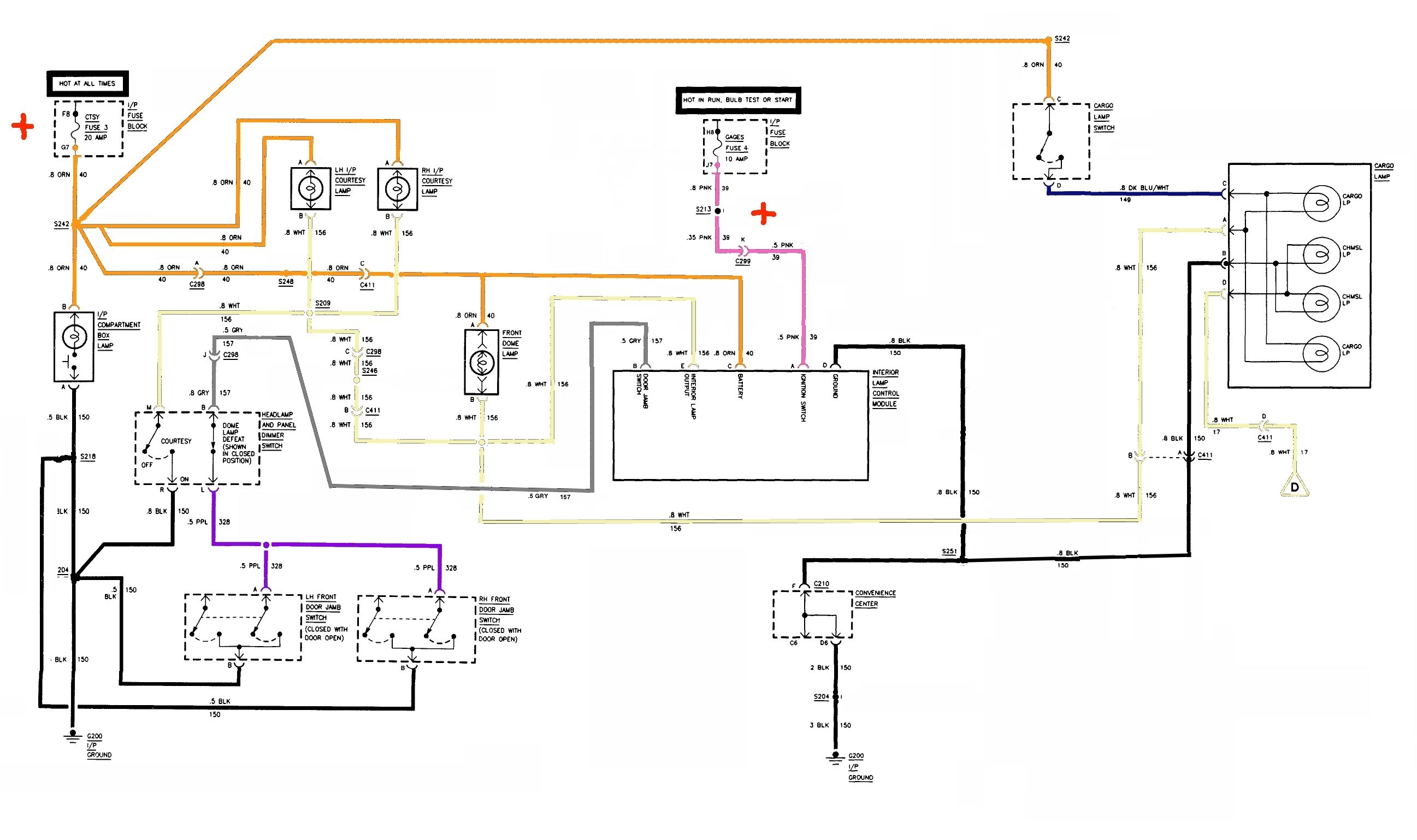
Go to the light module-
You should have 12V on the Orange lead as long as the battery is connected.
With the key turned on you should have 12V on the Pink wire.
The Black wire on the module should go to a good ground.
The Gray wire is the switch wire it grounds out the module through the door switches and tells it to turn on the lights. If the box light switch is on they will also light.
Now if a door is opened and the switches are working, the White wire should turn on the dome lights by providing a ground path for the dome lights and the courtesy lights.
If that doesn't happen you can test the module by --- temporarily ---- shorting the Gray wire to a ground like where the Black wire connects. If the lights come on the module is working. If they don't the module is bad.
Oct 26, 2017 at 12:01 AM
