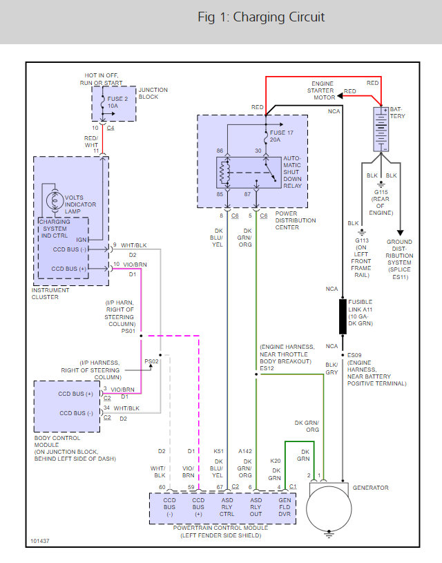
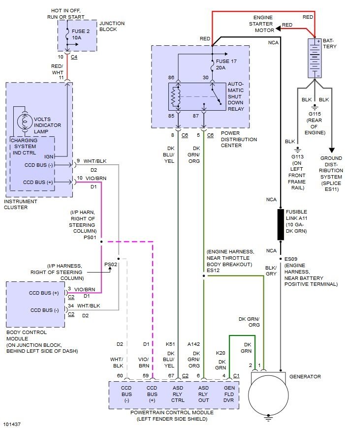
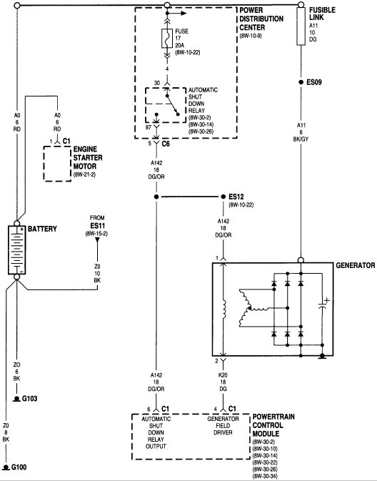
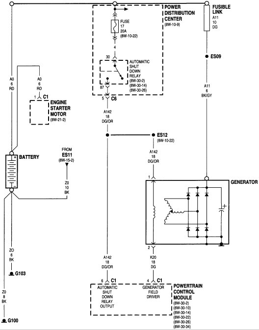
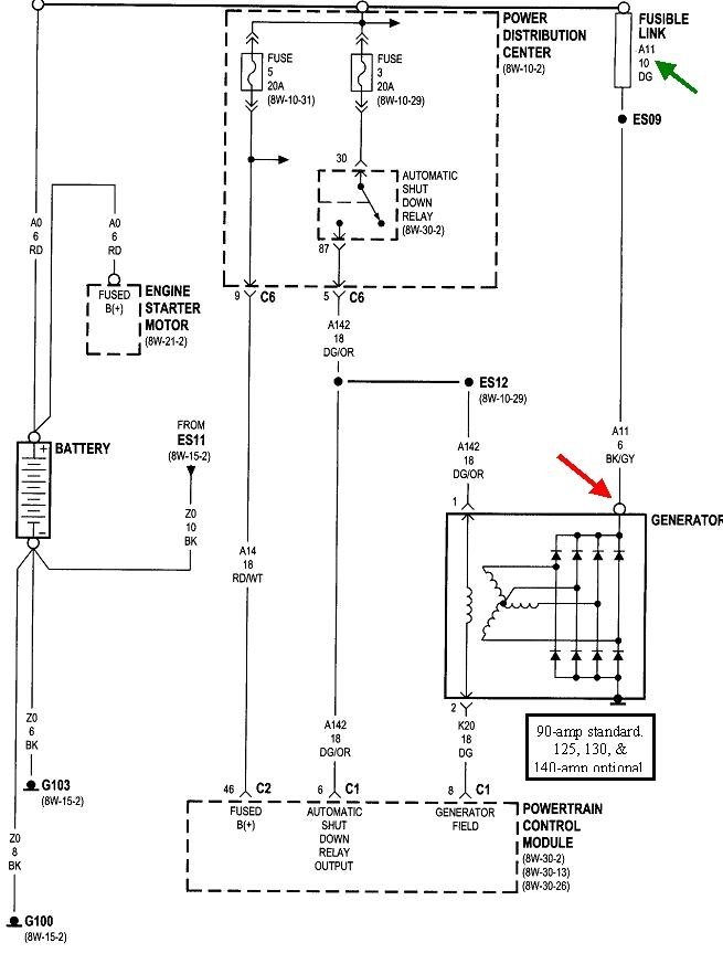
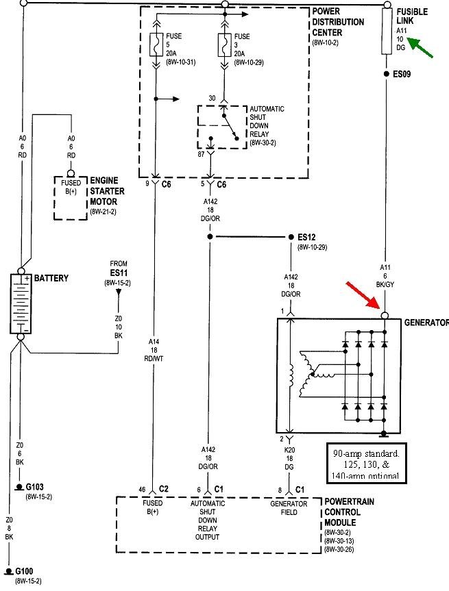
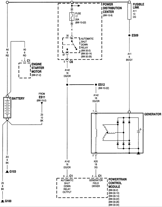
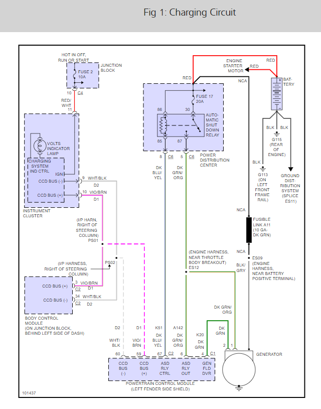
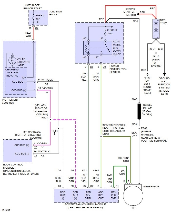
I need to know precisely where to find the fusible link between the alternator and the battery, since both lines to the alternator connections run in one wrapped bundle.
Suspect that fusible link may be the problem as to why not only the alternator light is on, but I had weird glitches in instrument panel (loss of tachometer and speedometer, ABS light coming on). In process of changing the PCM which I suspect may have received damage to the voltage regulator chip inside. Really getting tired of dismantling the top of my engine compartment if you know my meaning. And i need my one and only transportation!
Added Information:
New alternator and new battery installed prior to symptoms described.
Suspect that fusible link may be the problem as to why not only the alternator light is on, but I had weird glitches in instrument panel (loss of tachometer and speedometer, ABS light coming on). In process of changing the PCM which I suspect may have received damage to the voltage regulator chip inside. Really getting tired of dismantling the top of my engine compartment if you know my meaning. And i need my one and only transportation!
Added Information:
New alternator and new battery installed prior to symptoms described.
Feb 20, 2017 at 11:13 AM








