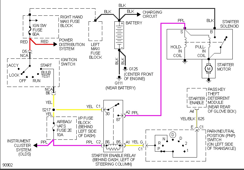
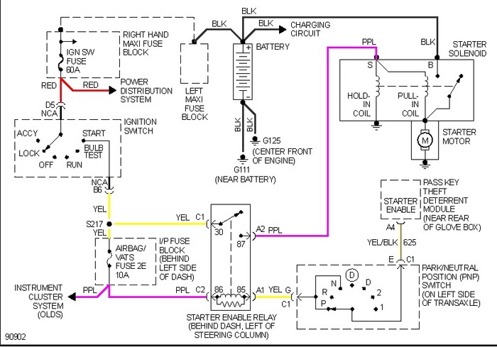
1997 Buick Lesabre V8 Front Wheel Drive Automatic 20000. miles
----------------------------------------------------------------
put in a new starter but it is still clicking & won't start
help[/quote:69d3b2ce87]
did you try to jump the starter
check N/S switch on tranny
do u have security light on or flashing
it may be the ign key
Aug 6, 2020 at 9:38 AM
(Merged)
