Dec 30, 2020 at 5:37 PM
(Merged)
no starter operation engine is not turning over?
1993 TOYOTA CELICA
Advertisement
91 Toyota celica 2.2 efi Accessories a wont turn on either. I figure it my be the ignition switch. Battery voltage is just fine. Car started fine in the morning. In the afternoon my accessories turned on and when i went to start the car everything shut off. I change the alternator fuse and then my accessories turn on. Same situation when i went to turn the car on everything shut off and now nothing turns on.
It sounds like a loose or corroded connection at the battery. Check that and let me know what you find.
Dec 30, 2020 at 5:37 PM
(Merged)
Advertisement
The ignition switch would be my guess.
When accessories lights comes on, try unplugging the ignition switch wire to test.
When accessories lights comes on, try unplugging the ignition switch wire to test.
Dec 30, 2020 at 5:37 PM
(Merged)
started with turning over no start, to no signal to starter, changed the efi main solenoid, car starts battery light on, check charging system, not charging, check all connections, not charging, remove alternator have tested fail, buy new alternator install, connect battery, start engine battery light still on, check charging system started at 13.5 volts to 14.5 volts on acceleration then slowly decreases after five minutes of running, shut car off check all connection with no change. Any suggestions would be greatly appreciated.
Dec 30, 2020 at 5:37 PM
(Merged)
Check the crank pulley. The harmonic damper seems to be bad.
Dec 30, 2020 at 5:37 PM
(Merged)
1990 Toyota Celica GT 2.2 Car won't start, starter won't turn over. got power going in. Had starter checked and was told it was good. Battery good, power in lines to starter before turning key and after.
Dec 30, 2020 at 5:37 PM
(Merged)
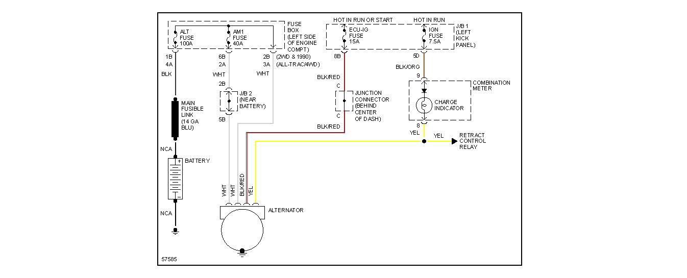
Troubleshoot-see below schematic/diagram


Dec 30, 2020 at 5:37 PM
(Merged)
when i try to start the car i get nothing. I pump the clutch and here the starter relay making i charged the battery and i can jump it off. Is it possible that my battery doesn't have enough cold cranking amps(500) or is possible that the alternator is not recharging the battery?
Dec 30, 2020 at 5:37 PM
(Merged)
Get the battery and alternator load tested-if it checks out-troubleshoot the ignition switch/clutch switch/starter relay and starter itself see below diagram


Dec 30, 2020 at 5:37 PM
(Merged)
Crank but will not run.
Dec 30, 2020 at 5:38 PM
(Merged)
HI:
Honestly, Ken is the owner of the site and is constantly running. LOL He wouldn't give up. Can you explain what have been covered so far? Have you determined if the is spark and fuel to the engine? Have you checked to make sure compression is where it should be?
Joe
Honestly, Ken is the owner of the site and is constantly running. LOL He wouldn't give up. Can you explain what have been covered so far? Have you determined if the is spark and fuel to the engine? Have you checked to make sure compression is where it should be?
Joe
Dec 30, 2020 at 5:38 PM
(Merged)
Yes, there is a spark and fuel.. The compression is very good.I had a mechanic look at it and he said that the fuel injectors are not getting the proper signal to fire the injectors.. He hot wired the cold start injector and it runs but then it floods and stops running after a few minutes
Dec 30, 2020 at 5:38 PM
(Merged)
Hi:
If there is no injector pulse, first confirm the fuses in the attached pic are good. Next, confirm that EFI relays 1 and 2 are getting power.
The signal to fire the injectors comes from the ECM, so make sure the connector is tight, clean, and not corroded. If it looks good, you will need to confirm a signal from it is present. If there is no signal and everything is in good condition, the ECM itself will need tested.
Let me know what you find.
Joe
If there is no injector pulse, first confirm the fuses in the attached pic are good. Next, confirm that EFI relays 1 and 2 are getting power.
The signal to fire the injectors comes from the ECM, so make sure the connector is tight, clean, and not corroded. If it looks good, you will need to confirm a signal from it is present. If there is no signal and everything is in good condition, the ECM itself will need tested.
Let me know what you find.
Joe
Dec 30, 2020 at 5:38 PM
(Merged)

