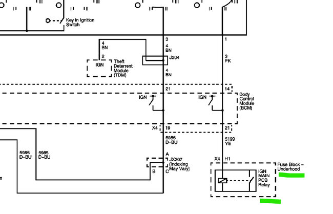
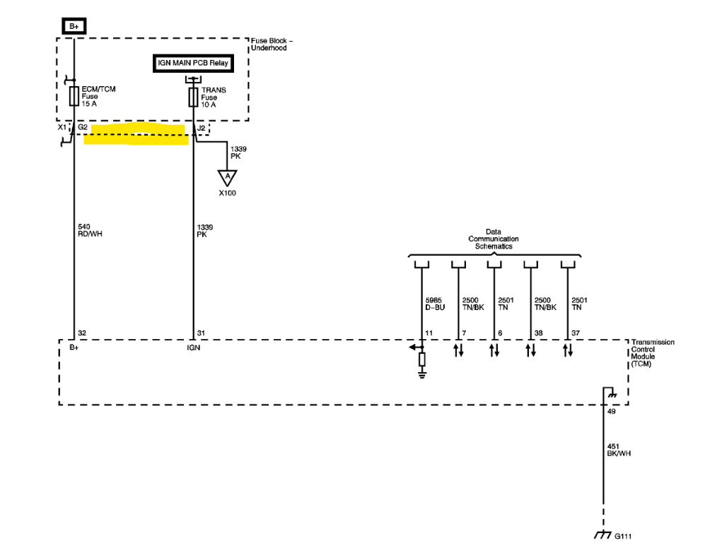
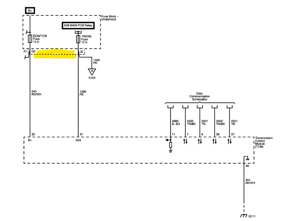
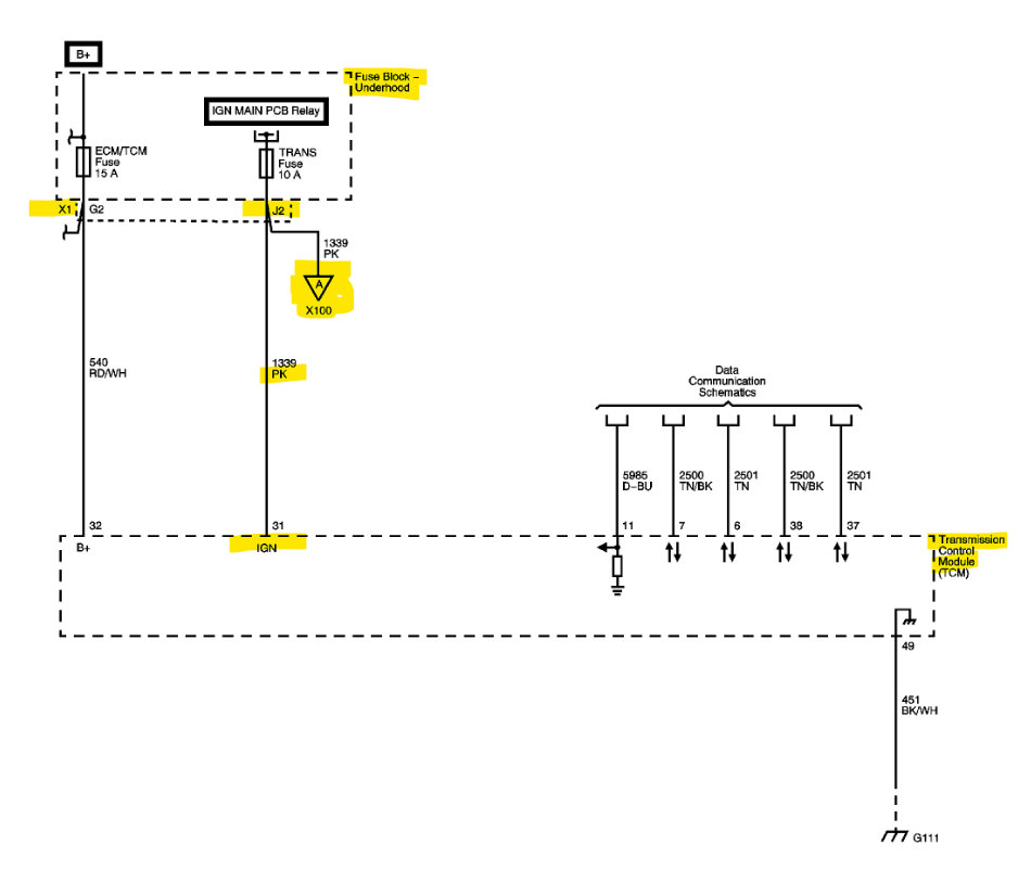
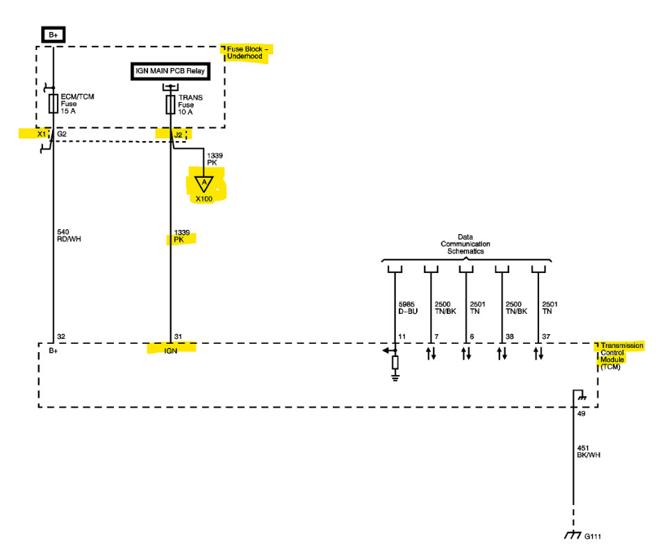
This is concerning the transmission wire harness connector and the TCM harness connector that was just spliced into the car. Shows codes p700 and 2534 ignition switch/run low voltage. All spliced wires were rechecked for continuity.
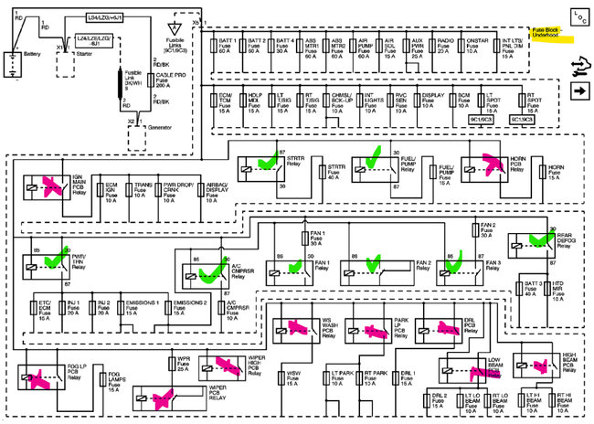
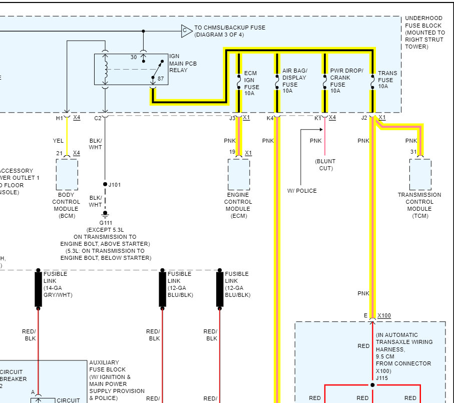
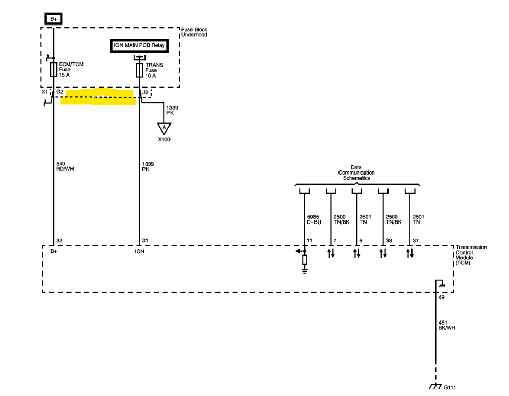
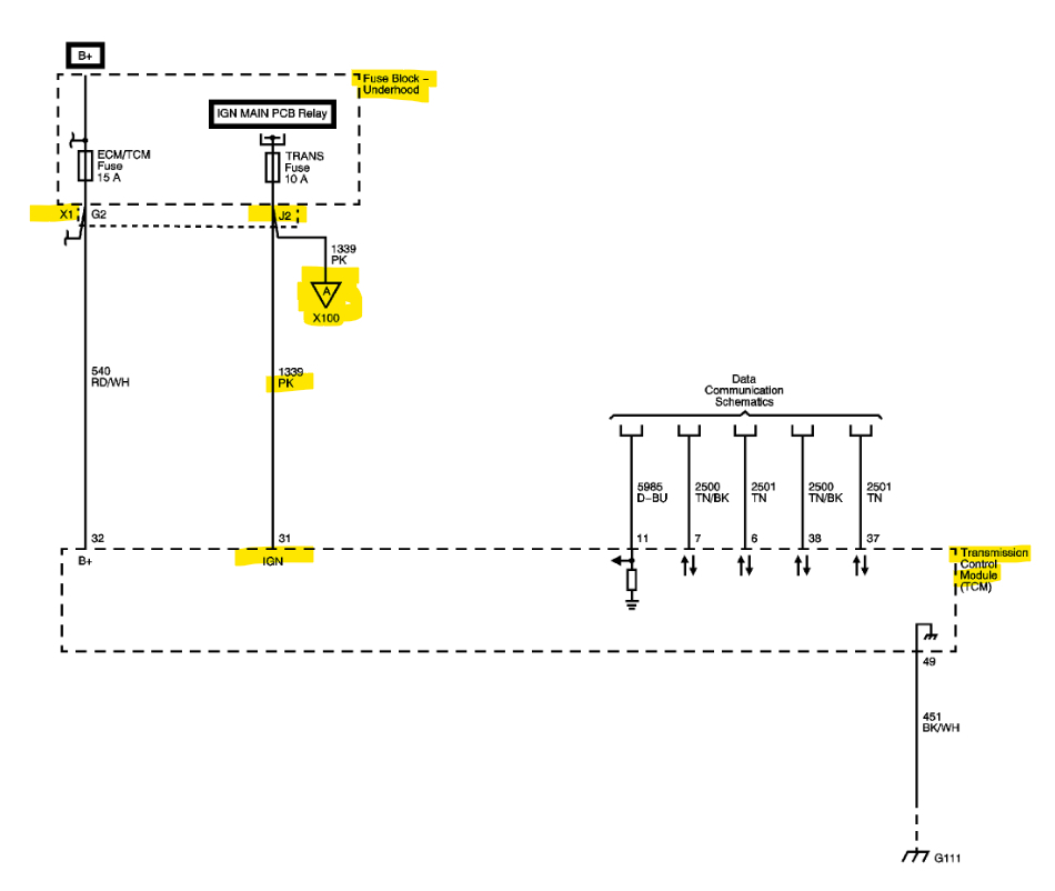
What happened? The ignition wire (pink circuit 1339 or simply 39) from TCM 48-way connector pin 31 to transmission harness 20-way connector pin E showed no continuity. Is this normal when the key is in the off position? Does this wire go through a fuse or fusible link? The wiring diagram shows transmission fuse 4 in the junction block but no fusing in the wire in between pin 31 and pin E unless I am not reading the diagram correctly. All other connections showed continuity
I am not sure if I should test while the engine is running or while the key is in the on position or for that matter while battery voltage and ground are connected. Could this be a simple splicing issue or more? I think the misfire is the result of low voltage rather than damage to the ignition switch.
What happened? The ignition wire (pink circuit 1339 or simply 39) from TCM 48-way connector pin 31 to transmission harness 20-way connector pin E showed no continuity. Is this normal when the key is in the off position? Does this wire go through a fuse or fusible link? The wiring diagram shows transmission fuse 4 in the junction block but no fusing in the wire in between pin 31 and pin E unless I am not reading the diagram correctly. All other connections showed continuity
I am not sure if I should test while the engine is running or while the key is in the on position or for that matter while battery voltage and ground are connected. Could this be a simple splicing issue or more? I think the misfire is the result of low voltage rather than damage to the ignition switch.
Aug 30, 2022 at 6:30 AM



































