May 26, 2020 at 5:01 PM
(Merged)
Horn not working at steering wheel, work on alarm
2014 DODGE CARAVAN
Advertisement
u will need to ck. and see if u are getting voltage to pin30 on the relay to the horn when u push the horn pad.
Pins (86) and (30) are hot all the time....Connected (30 or 86) to pin (87) the horn sounds...+ side of the battery to pin(85) test lights up...so I'm guessing pin (85) is the grd...From grd to pin (85) I get between 500 &600 OHM...I Get nothing from any pins when pushing the horn pad with OHM or test light....Relay # (21911C) Pin (87a) is not used,correct? I also tried the auto door lock and the horn beeps....I wish I knew the color(s) of the wire in the steering column from the horn pad so I could jumper wire from there to pin (87) so I could push the horn pad to see if the horn would sound...any thoughts on that?
May 26, 2020 at 5:01 PM
(Merged)
Advertisement
when u push the horn pad it grounds the relay.causing power to go to the horn on pin30.if u push the horn pad and nothing happens the circuit is open some where in between the horn pad and the relay.u will need to remove the horn pad and perform a continuity test from the cancel cam where the pad plugs in to pin 86 on the relay to see if it is open.
May 26, 2020 at 5:01 PM
(Merged)
2000 Dodge Caravan 6 cyl Two Wheel Drive Automatic
the horn on my 2000 dodge grand caravan does not work. i have check the fuse and that seems to be in good shape. what else could be wrong?
the horn on my 2000 dodge grand caravan does not work. i have check the fuse and that seems to be in good shape. what else could be wrong?
May 26, 2020 at 5:01 PM
(Merged)
Hello, did you check that the circuit was hot, where the fuse plugged in? Should be hot all the time.
You can go to the horn relay in the power distribution center under the hood, unplug the relay, use a testlite, check for two hot terminals. It doesn't hurt to check the basics first.
I believe the problem is usually the clockspring in the steering column. The horn switch/button is a ground for the coil side of horn relay, the wire/s can break, in the steering column.
You can go to the horn relay in the power distribution center under the hood, unplug the relay, use a testlite, check for two hot terminals. It doesn't hurt to check the basics first.
I believe the problem is usually the clockspring in the steering column. The horn switch/button is a ground for the coil side of horn relay, the wire/s can break, in the steering column.
May 26, 2020 at 5:01 PM
(Merged)
Thanks for all of your help....I went through everything again and found there is no power from the spring to the fuse.... so said to self ...enough... I wired in a horn button and mounted on the dash...not factory but it works and if it shorts the fuse will blow......Thanks again
May 26, 2020 at 5:01 PM
(Merged)
Electrical problem
2007 Dodge Caravan Front Wheel Drive Automatic 75000 miles
My horn doesn't work when pressing on the steering wheel, but works when you lock the doors with the key transmitter or when sounding the panic alarm.
2007 Dodge Caravan Front Wheel Drive Automatic 75000 miles
My horn doesn't work when pressing on the steering wheel, but works when you lock the doors with the key transmitter or when sounding the panic alarm.
May 26, 2020 at 5:02 PM
(Merged)
9 out of 10 times the problem is a device known as a clockspring that goes bad. Its a good idea to check all the fuses first.
The site menu explains the proper way. The clockspring mounts behind your steering wheel and the airbag module needs to be removed first to replace this round plastic wiring that is used for the horn switch circuit. All the horn switch does is signal a module, and its the module that operates the horn relay. Its best to disconnect the airbag connector if your going to replace this part. And its expensive. I've never had to replace a horn switch, but the clockspring was a weekly job for a no horn complaint.
The site menu explains the proper way. The clockspring mounts behind your steering wheel and the airbag module needs to be removed first to replace this round plastic wiring that is used for the horn switch circuit. All the horn switch does is signal a module, and its the module that operates the horn relay. Its best to disconnect the airbag connector if your going to replace this part. And its expensive. I've never had to replace a horn switch, but the clockspring was a weekly job for a no horn complaint.
May 26, 2020 at 5:02 PM
(Merged)
Electrical problem
2000 Dodge Caravan 6 cyl Front Wheel Drive 156000 miles
My cruise and horn quit working. The air bag light stays on. All started happening at approx. same time.
2000 Dodge Caravan 6 cyl Front Wheel Drive 156000 miles
My cruise and horn quit working. The air bag light stays on. All started happening at approx. same time.
May 26, 2020 at 5:02 PM
(Merged)
Maybe a fuse blew or the horn switch and airbag connector, or speed control circuits are unplugged. Ckeck for a blown fuse in both fuse locations. If you have an owners manual it shows the different fuses and locations. The power center is under the hood where the interior fuses are protected, so maybe one of them. If not use a scan tool for the body computer.
May 26, 2020 at 5:02 PM
(Merged)
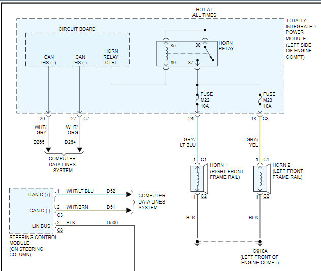
I seem to be having issues with my horn in my 2016 grand caravan. Stumbled upon this during a Google search. Any chance you have diagram for this? Or would it be the same as the 2014's?
Aug 29, 2020 at 12:35 PM
Thank you so much! It appears it was my own doing while installing my remote starter. And managed to cut the wire when I cut a zip tie. Oops.
So this helped in multiple ways!
So this helped in multiple ways!
Aug 29, 2020 at 5:48 PM
You're welcome!
Glad to hear you found the problem and completed the repair.We thank you for using 2CarPros and hope you will use our site again in the future.
Danny-
Glad to hear you found the problem and completed the repair.We thank you for using 2CarPros and hope you will use our site again in the future.
Danny-
Aug 29, 2020 at 6:13 PM


