Apr 28, 2023 at 2:54 PM
Fuel pump relay?
1996 CHEVROLET S-10
Advertisement
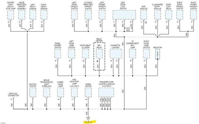
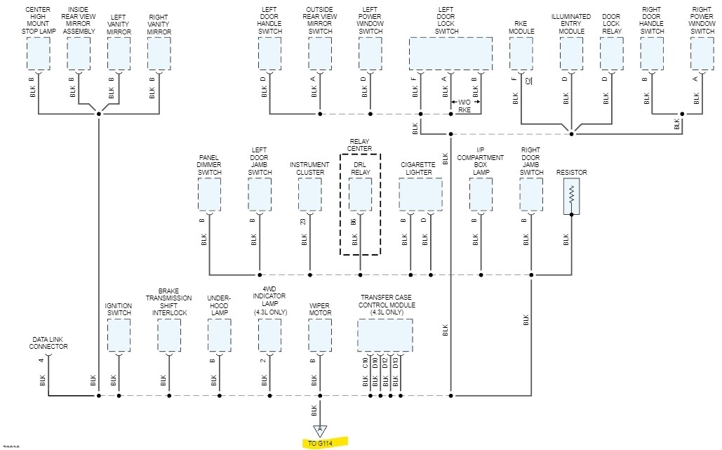
Same location on the opposite head. These are the engine compartment grounds. The list are the grounds and splices for ground wires. They are all interconnected in many ways. A common one is the ground strap that runs from the right head the body, I replace those with a universal ground cable even if they look good. Because of the way they are put together a bad ground can cause a lot of weird problems.
Thank you man.
Apr 28, 2023 at 3:32 PM
Advertisement
Sorry about the delay, I was frustrated a few days and had gout a few days, I needed to clear my mind anyway. My question is, since the wire going from fuse box to relay center is orange it must have power always, since I’m not getting the priming signal to the relay (I believe I’m not) can I test the green with white stripe wire with a voltmeter for the two second prime. I know it has continuity from the PCM to relay center.
Thank you
Thank you
May 8, 2023 at 6:22 AM
Sure. That wire at pin 85 should have power from the PCM for the prime signal.
May 8, 2023 at 6:49 AM
So, it will get that 2-3 second signal. Will it be 12v or say 5v like the TPS?
Thank you
Thank you
May 8, 2023 at 7:09 AM
it should have a 2 second 12 volt signal.
May 8, 2023 at 7:11 AM
Can’t thank you enough.
May 8, 2023 at 7:12 AM
Well, I’m willing to bet you thought I was gone for good, lol, no such luck for both of us.
I’ve done so much stuff that I’m not exactly sure what was correct and what wasn’t lol, however I do have fuel, priming and everything, I believe replacing my battery cables played a role in achieving this along with cleaning as many grounds as I could.
Hopefully this is one last problem to tackle, I have fuel, I have spark, I do not have an engine that will fire up though, lol. I’ve used an inline spark tester to see spark, I’ve done four different cylinder and all the same, I have fuel at the Schrader valve but I don’t have a pressure gauge at the moment although everything from pump to filter to that valve is new and all seem to be working correctly now. I’m not sure if injectors are firing or how to check that. It has to be something I moved while working on this I hope and fixing to start back tracking and you input would be greatly appreciated
Thank you
I’ve done so much stuff that I’m not exactly sure what was correct and what wasn’t lol, however I do have fuel, priming and everything, I believe replacing my battery cables played a role in achieving this along with cleaning as many grounds as I could.
Hopefully this is one last problem to tackle, I have fuel, I have spark, I do not have an engine that will fire up though, lol. I’ve used an inline spark tester to see spark, I’ve done four different cylinder and all the same, I have fuel at the Schrader valve but I don’t have a pressure gauge at the moment although everything from pump to filter to that valve is new and all seem to be working correctly now. I’m not sure if injectors are firing or how to check that. It has to be something I moved while working on this I hope and fixing to start back tracking and you input would be greatly appreciated
Thank you
May 27, 2023 at 3:31 PM
For the injectors just use a test light connected in place of the injector. It should flash if they are getting power. If you have a way to check the timing those engines have a bad habit of eating the crank sensor mounted on the front of the engine, they fail but don't set any codes.
May 27, 2023 at 5:18 PM
Thanks Steve, I replaced the crank sensor and have the same results with the new one as the old one, so I put the old one back in. I got a code p1361 which says ignition control module, I'm fixing to put a new one on in a minute, but I am getting spark so I’m not sure if this has anything to do with timing, but I’ll find out shortly. From day one I’ve gotten a throttle position sensor code, it’s been cleared many times along with other random codes I created along the way to make sure my reader was working, I’ve put in a new one and the old one back in a couple times and this code refuses to go away, any thoughts?
May 28, 2023 at 9:00 AM
A common reason for TPS codes on that engine is the harness where it curve around the back of the engine. The loom rubs through but still looks perfect. If it hasn't already been removed there was a clamp on the harness where it comes off the TPS and attached. they would break the wires in there.
May 28, 2023 at 1:18 PM
Thank you, man, I can’t tell you how much I appreciate your input.
Still having a problem getting her to fire off and run. I pulled the plugs, and they were kind of soaked with gas, I’m thinking from me bypassing the fuel pump relay when I was doing that or just from it not firing up today, I'm not sure. Cleaned all the plugs, let it breathe for an hour without the plugs in , just put everything back and still wouldn’t go, cranks fine, I wonder what the heck I did. This vehicle doesn’t have the adjustable timing, it says it’s automatic, even though I’ve never done timing before I kind of wish it was adjustable, seems like it would help. Scratching my head.
Still having a problem getting her to fire off and run. I pulled the plugs, and they were kind of soaked with gas, I’m thinking from me bypassing the fuel pump relay when I was doing that or just from it not firing up today, I'm not sure. Cleaned all the plugs, let it breathe for an hour without the plugs in , just put everything back and still wouldn’t go, cranks fine, I wonder what the heck I did. This vehicle doesn’t have the adjustable timing, it says it’s automatic, even though I’ve never done timing before I kind of wish it was adjustable, seems like it would help. Scratching my head.
May 28, 2023 at 6:59 PM
Pretty much nothing built after 94-95 has adjustable timing. The ECM does it all. From everything so far, I'm going to say it's an ignition issue. Get an old-style timing light and use it to check the timing on number one. See what it shows. Might not be a bad idea to move it to different cylinders just to be sure that the distributor is turning.
May 29, 2023 at 9:16 AM
Thank you, brother, I’ll let you know what I find. I am fixing to take another look at the gas that was on the plugs and in my tank because this started forever ago and the first thing I did was put in a new pump, I’ll be happily embarrassed if there’s water in my gas. I’ll happily take the dumb mistake, in exchange for this last thing!
May 29, 2023 at 10:57 AM
I know of someone who did a bunch of work on a vehicle that included changing out the pump. They got it all done and it wouldn't start. Called me and in talking I just asked "How much gas is in the tank?" .... OOPS.
May 29, 2023 at 4:31 PM
Whoops, might have sent half an answer by mistake
I can appreciate that for sure, but I have between 1/4 and 1/2 tank. I took some gas out to see if any water was present but it doesn’t appear to be, I even split the sample and added water just to compare and it doesn’t appear to be compromised, I’ll send a pick of the fuel that came out of the truck compared to fresh from the gas station when I’m done here. I don’t have any experience or explanation for my plugs being so wet with gas, I’m figuring that is why it won’t fire. I used an inline spark tester and it showed all 4 plug wires I tested (out of 6 of course) and I even watched the spark arc to a bolt with a screwdriver in the wire and it looks pretty good. What should I be looking at in the morning?
I can appreciate that for sure, but I have between 1/4 and 1/2 tank. I took some gas out to see if any water was present but it doesn’t appear to be, I even split the sample and added water just to compare and it doesn’t appear to be compromised, I’ll send a pick of the fuel that came out of the truck compared to fresh from the gas station when I’m done here. I don’t have any experience or explanation for my plugs being so wet with gas, I’m figuring that is why it won’t fire. I used an inline spark tester and it showed all 4 plug wires I tested (out of 6 of course) and I even watched the spark arc to a bolt with a screwdriver in the wire and it looks pretty good. What should I be looking at in the morning?
May 29, 2023 at 8:40 PM
One on left came out of my truck.
May 29, 2023 at 8:41 PM
Toss some on a paper towel and see how it lights up with a match. Almost looks like diesel but you would know by the smell.
May 29, 2023 at 9:02 PM
Funny how you think things look normal until you have something to compare it to!!!
Definitely gasoline, I’m looking forward to the fire it up and see if it burns test in the morning. Thanks again for all your time and input.
Definitely gasoline, I’m looking forward to the fire it up and see if it burns test in the morning. Thanks again for all your time and input.
May 29, 2023 at 11:19 PM
Both fuels ignited the same on a paper towel so I can cross off bad gas. Why won’t it ignite in the cylinder? I left the driver's side plugs out overnight hoping it would dry out, I didn’t do passenger side because the mosquitoes said they’d get it and I should go in, but I don’t think they did, well I can compare one side to the other here shortly. I have spark on the wires, I’ve cleaned all the plugs (that were new already) once and now drivers side again, cap and rotor new, ignition control module new(didn’t put thermal silicone or whatever it is on because I believe I’ll be taking it back), crank sensor was renewed along with wiring pigtail, throttle position sensor renewed (still the only consistent code that I have) not found the chafing section you mentioned earlier yet. Before replacing the positive battery cable, I could get it to run by bypassing fuel relay, it would run about perfect for 45 seconds then bog terribly and pushing the throttle pedal didn’t help or made it worse, that happened about 10 times. If I forgot anything I’ll forward it.
May 30, 2023 at 12:55 PM
Okay, so you got it to at least run? Or was that before? If you can get it to run but it's bogged down and stalls out. I think you can use a bore scope and remove the PCV connection to the upper intake to look inside. What you don't want to see is any fuel. GM put the pressure regulator inside the intake. Older system + new fuel pump may have ruptured the regulator. Because of its location it can dump a lot of gas inside the intake very quickly. Another test for it would be to get a pressure gauge and install it on the return line. Now trigger the pump. It should shoot up to 55-65 psi. Turn off the pump. The pressure should hold for a long time because you have a good pump, and the return line is blocked. If the pressure drops quickly, you have a leak. Now if it has a bad regulator and you also have the old spider injector. Get the new replacement unit that has the individual injectors and the updated lines if you're so inclined. They are a great addition to a runner, mine picked up almost 1 mpg adding that unit. I really can't think of anything else that would dump fuel in there that way.
May 30, 2023 at 3:00 PM
Thank you very much. Yes, the running happened earlier, before I replaced positive battery cable, and I was bypassing the fuel relay. Since changing positive battery cable, my relay started working correctly, however I can’t get said fuel to ignite lol, it would when I bypassed the relay. I wonder if putting in a new negative side of battery cables would change my dilemma, I have taken the three grounds off and cleaned them and it looks fine at the battery, but I changed the positive side because of what I’d consider minor corrosion. The positive battery cable has an electrical connector that kind of looks like a fusible link but different. What does that connect to? wondering if that could be part of this issue considering the half going back to the battery is brand new.
May 30, 2023 at 3:47 PM
Code 1361 added to the mix, it’s popped up a couple times recently and doesn’t instantly reappear, but it is now.
May 30, 2023 at 5:54 PM
Test ground by running a jumper cable in parallel to the current ground. One clamp on ground post one on engine block. If it suddenly works you have a bad cable. If not, you didn't spend money. OOOhh P1361 - Low voltage to ignition system! That could stop it from firing and burning the fuel. This might help
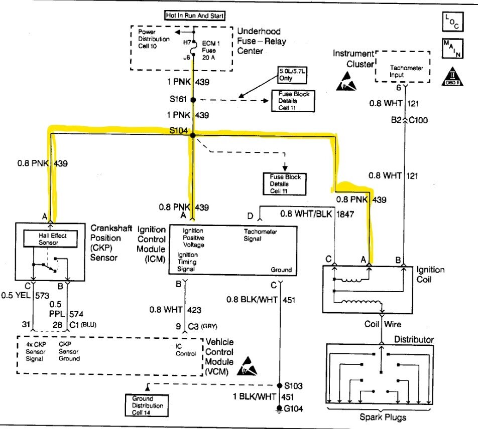
The enhanced ignition system provides the timing input to the Vehicle Control Module (VCM) with a crank sensor. The VCM uses this reference pulse in order to determine the individual ignition spark timing for each cylinder.
Once the VCM calculates the ignition timing, the ignition coil module on the Ignition Control (IC) circuit receives the timing signal. Each timing pulse received by the ignition coil module, on the IC circuit, triggers the coil module in order to operate the ignition coil. The secondary ignition voltage is induced, and then the secondary ignition voltage is sent to the distributor for distribution to each spark plug. This DTC is a type A DTC.
The IC signal voltage ranges from about 0.5 volt to 4.5 volts.
CONDITIONS FOR SETTING THE DTC
The engine speed is below 3000 RPM, and the voltage on the ignition control circuit is below about 0.04 volt.
DIAGNOSTIC AIDS
A poor connection, a rubbed through wire in the insulation, or a wire broken inside the insulation will cause an intermittent.
Check for the following conditions:
1. Poor connection
2. Damaged harness Inspect the VCM harness connectors for the following conditions
Backed out terminals GR 9 and Bk 18.
Improper mating.
Broken locks.
Improperly formed or damaged terminals.
Poor terminal to wire connection.
Damage harness.
3. Intermittent test - If connections and harness check OK, monitor a digital voltmeter connected between VCM terminal GR 9 and BK 18 while moving related connectors and wiring harness.
If the failure is induced, the voltage reading will change. This may help to isolate the location of the malfunction.
TEST DESCRIPTION
The numbers below refer to the step numbers in the diagnostic table above
2. If the engine starts at this point, the DTC 1361 is intermittent.
3. This check determines if the IC signal from the VCM is available at the ignition coil module.
9. The remaining tests begin to check that the ignition coil module circuitry is OK. If the ignition coil module loses its voltage source, the secondary voltage will not be produced, and a DTC P1361 will set.
I would check for voltage at the coil, ICM and crank sensor using a test light. A meter will show voltage if even one strand of wire is OK. Another thing will be to check the ground from the ICM and coil. The ICM grounds through pin C the coil grounds through the body. OH on the ICM, apply some compound to it, those have a very bad habit of frying from heat. It's why the one in my 2002 was mounted to its own heat sink.
The enhanced ignition system provides the timing input to the Vehicle Control Module (VCM) with a crank sensor. The VCM uses this reference pulse in order to determine the individual ignition spark timing for each cylinder.
Once the VCM calculates the ignition timing, the ignition coil module on the Ignition Control (IC) circuit receives the timing signal. Each timing pulse received by the ignition coil module, on the IC circuit, triggers the coil module in order to operate the ignition coil. The secondary ignition voltage is induced, and then the secondary ignition voltage is sent to the distributor for distribution to each spark plug. This DTC is a type A DTC.
The IC signal voltage ranges from about 0.5 volt to 4.5 volts.
CONDITIONS FOR SETTING THE DTC
The engine speed is below 3000 RPM, and the voltage on the ignition control circuit is below about 0.04 volt.
DIAGNOSTIC AIDS
A poor connection, a rubbed through wire in the insulation, or a wire broken inside the insulation will cause an intermittent.
Check for the following conditions:
1. Poor connection
2. Damaged harness Inspect the VCM harness connectors for the following conditions
Backed out terminals GR 9 and Bk 18.
Improper mating.
Broken locks.
Improperly formed or damaged terminals.
Poor terminal to wire connection.
Damage harness.
3. Intermittent test - If connections and harness check OK, monitor a digital voltmeter connected between VCM terminal GR 9 and BK 18 while moving related connectors and wiring harness.
If the failure is induced, the voltage reading will change. This may help to isolate the location of the malfunction.
TEST DESCRIPTION
The numbers below refer to the step numbers in the diagnostic table above
2. If the engine starts at this point, the DTC 1361 is intermittent.
3. This check determines if the IC signal from the VCM is available at the ignition coil module.
9. The remaining tests begin to check that the ignition coil module circuitry is OK. If the ignition coil module loses its voltage source, the secondary voltage will not be produced, and a DTC P1361 will set.
I would check for voltage at the coil, ICM and crank sensor using a test light. A meter will show voltage if even one strand of wire is OK. Another thing will be to check the ground from the ICM and coil. The ICM grounds through pin C the coil grounds through the body. OH on the ICM, apply some compound to it, those have a very bad habit of frying from heat. It's why the one in my 2002 was mounted to its own heat sink.
May 30, 2023 at 7:16 PM
Wow, very impressive reading something written by someone that knows it inside and out and then becomes inspired with a possible answer, lol, most impressive indeed. I’m definitely going to have to re-read in the morning and look forward to trying this out. I’ve always felt there was some kind of ground issue or something similar since the day it died suddenly while driving. I’ll give you and update tomorrow, thank you for your commitment and all your help.
May 30, 2023 at 9:33 PM
Borrowed some of that from service info. It's stuff you learn but I don't type as clearly as they do.
May 31, 2023 at 1:46 PM
I understand, I have to re-read before sending any of this also because it might make sense to me, but others have no idea what I’m talking about sometimes. I was impressed because I think you can tell the tone of someone through text and that one sounded, I'm, hopeful, lol. Anyway, I’m fixing to go look at it and I’ll let you know.
May 31, 2023 at 4:26 PM
G9 isn't likely the problem, if it was you would get a different error. You want to check the voltages at the other three. Then the ground on the ICM. That would be more likely.
May 31, 2023 at 5:55 PM
Thank you man, I am grateful for your patience.
May 31, 2023 at 8:49 PM
Quick question, should the fuel pump be constantly cycling on/off for approximately 2seconds with the key in the on position ?
Jun 1, 2023 at 1:02 PM
So, I put my original ignition control module in and ran the same tests and results were:
ICM
Key off 12.75
Key on 12.75
Cranking 10.8
Coil (pink/bk)
Key off 12.75
Key on 5.5
Cranking 1- 1.15
ICM
Key off 12.75
Key on 12.75
Cranking 10.8
Coil (pink/bk)
Key off 12.75
Key on 5.5
Cranking 1- 1.15
Jun 1, 2023 at 8:34 PM
One last piece of the puzzle I’d like to add, I believe I have found a short that is associated with fuse #9 ECM/BATT and I did so using this method:
https://youtu.be/9wLrTjeb9TY
https://youtu.be/9wLrTjeb9TY
Jun 2, 2023 at 12:22 PM
I haven’t found the short yet, I just figured this out and wanted to pass it along. Thank you
Jun 2, 2023 at 12:23 PM
I checked the fuel pump relay with a test light and it is receiving the signal to do what it’s doing, on two seconds, off for 3-4, then on for 2 seconds again.
Jun 2, 2023 at 5:02 PM
Replaced ignition switch and it almost wanted to start. Unfortunately I am still getting the fuel pump cycling on and off while the key is on. I’m going to try and do some more ground cleaning, haven’t been able to get the two on the rear of the cylinder head but that was before, I am re-energized on this, the little progress helped. Hope your okay man, haven’t heard from you in a while, hopefully it was just your days off.
Jun 5, 2023 at 5:57 PM
Hey man, I know I’m a pain in the rear and i don’t mind and completely understand if you’re over this because we are not on anything near the same level or any other reason man, no worries. If at all possible, what do my results from those reading tell you?
Jun 8, 2023 at 12:13 AM

















