Fuel pump won't come on

1994 FORD RANGER
Avatar
RANGER1976
  • MEMBER
  • 4 POSTS
my 94 rangers fuel pump will not come on. new pump & filter. can connect from battery to pump and comes on but not when you turn the ignition key. tried everything i can think of anyone else have any suggestions.
Aug 29, 2008 at 6:24 PM
Advertisement
Avatar
RENAUDTN
  • CERTIFIED EXPERT
  • 636 POSTS
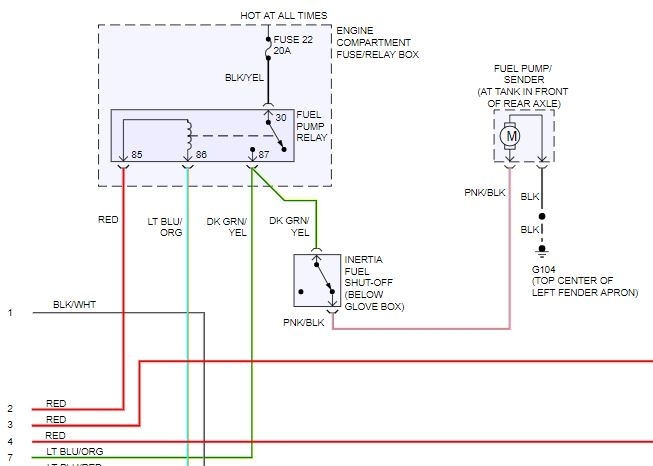
it sounds like the pump has failed which is common here is a guide to help walk you through the steps with instructions in the diagrams below to help you with your car.

https://www.2carpros.com/articles/how-to-replace-an-electric-fuel-pump

If the pump comes on and supplies pressure when you apply voltage then we most likely have a voltage issue. So we need to make sure the pump is not just coming on with no pressure.

However, I am including the wiring diagram below for this issue as well.

If you check the voltage at the relay you should have 12 volts on the red wire which is the voltage supply and then the PCM grounds that circuit on the Light Blue Orange wire which will close the relay. Then if the inertia switch is closed it will supply voltage to the pump. So we could have a relay or switch issue as well.

https://www.2carpros.com/articles/how-to-check-wiring

Check out the diagrams (Below). Please let us know what you find.
Apr 29, 2019 at 5:55 PM
Avatar
RANGER1976
  • MEMBER
  • 4 POSTS
thanks, Tried the fuel pump relay and inertia switch reset wasn't tripped. What do I do if low voltage in the fuel pump power supply?
Apr 29, 2019 at 5:55 PM
Advertisement
Avatar
RENAUDTN
  • CERTIFIED EXPERT
  • 636 POSTS
Usually, if you have a low voltage, it means there is a high resistance somewhere in the circuit.
'Somewhere' is the word here. It's impossible to tell which part is defective until you check all the components of the circuit for high resistance (wires, relay, fuse, etc).
Keep in mind that a component that 'looks' good is not necessarily working right.
DON'T check components by doing a continuity test; it will only tell you if there's current going thru the component but not if there's ENOUGH current going thru it...
You need to find what the normal resistance is for each component, and then do an Ohm test and compare what you have with what it should be.

I'll be honest, troubleshooting an electrical problem can be a pain in the butt.
I would not do this until I've rulled out any other possiblities.

If your voltage reading at the pump is normal when you turn your key to 'start', low voltage is probably not the problem.
Apr 29, 2019 at 5:55 PM
Avatar
MDOBBINS115
  • MEMBER
  • 2 POSTS
I have the same problem and have been to two ford techs. So far we think that something is keeping the PCM from completing its functions. I fill like a anti thelf module is in the circuit somewhere but even the ford tech manuals will not show it in the diagrams. Good luck. I have replaced the PCM twice. Iwill let you know if I find the problem.
Apr 29, 2019 at 5:55 PM
Avatar
FORD_BOY
  • MEMBER
  • 13 POSTS
i have replaced fuel pump assembly , new fuel pump relay, all fueses are good .. if i bypass the relay the fuel pump cycles but truck wont start but with new relay in place and turning the key nothing happens i have been told that its in the ECM im kinda lost as of what to do now this is my only vehical and im about to loose my job because of this this has become very stressful so any help would be great
Apr 29, 2019 at 5:55 PM
Avatar
RANGER1976
  • MEMBER
  • 4 POSTS
Problem Solved. Had a buddy who hooked it to a diagnostics computer. He was getting absolutely no readings from my ECM. so i replaced it and it fired right up and hasnt missed a beat since. Hope it helps. Thanks for all the help recieved from the forum.
Apr 29, 2019 at 5:55 PM
Avatar
BLADEMAN7
  • MEMBER
  • 8 POSTS
Fuel pump not running, power to coil and injectors no power to pump. Engine light has also stopped coming on, used to come on at start and go off like normal. Replaced pump and relay, still don’t pump. Is this a ECM problem or something else?
Nov 24, 2020 at 8:51 AM (Merged)
Avatar
RASMATAZ
  • CERTIFIED EXPERT
  • 75,992 POSTS
Hi blademan7, Welcome to 2carpros and TY for the donation.

Check and test fuse no.4 30amp and fuse no.22 20amp in the engine compartment fuse/relay box, the PCM power relay in the center of left fender apron and the inertia switch at below right side of I/P below glove box
Nov 24, 2020 at 8:51 AM (Merged)
Avatar
BLADEMAN7
  • MEMBER
  • 8 POSTS
I have checked all that was mentioned. The truck did start once since this started, ran rough engine light flashing. Now nothing.
Nov 24, 2020 at 8:51 AM (Merged)
Avatar
RASMATAZ
  • CERTIFIED EXPERT
  • 75,992 POSTS
The truck did start once since this started, ran rough engine light flashing. Now nothing.

What is it doing now? Is it cranking over and will not start or just won't crank at all /nothing

Is it the check engine light that's flashihg?
Nov 24, 2020 at 8:51 AM (Merged)
Avatar
BLADEMAN7
  • MEMBER
  • 8 POSTS
Cranking over just does not start. Fuel pump not running. The engine light does not come on when key is activated.
Nov 24, 2020 at 8:51 AM (Merged)
Avatar
RASMATAZ
  • CERTIFIED EXPERT
  • 75,992 POSTS
Power the fuel pump direct from the battery and tell me what happened-this is beginning to be a nightmare. If the fuel pump comes on-have the computer tested-
Nov 24, 2020 at 8:51 AM (Merged)
Avatar
BLADEMAN7
  • MEMBER
  • 8 POSTS
Fuel pump does not come on, does not have power. The truck ran fine, shut it off one day and would not start up. Again fuel pump not running. All other things such as ignition coil, fuel injectors have power. The engine light always came on when the key was in the run position, but now does not come on at all.
Nov 24, 2020 at 8:51 AM (Merged)
Avatar
BLADEMAN7
  • MEMBER
  • 8 POSTS
If I jump the pump directly it runs.
Nov 24, 2020 at 8:51 AM (Merged)
Avatar
RASMATAZ
  • CERTIFIED EXPERT
  • 75,992 POSTS
Like you said the inertia switch, fuel pump relay, PCM power relay and the fuses been checked and tested good-last place will be the computer controlled of the relays one goes still has to be replaced
Nov 24, 2020 at 8:51 AM (Merged)
Avatar
SHORTYDAWG
  • MEMBER
  • 41 POSTS
I have same exact problem
Nov 24, 2020 at 8:51 AM (Merged)
Avatar
MASTERWRENCH
  • CERTIFIED EXPERT
  • 258 POSTS
Have you performed any diagnosis on the vehicle yet? Checked fuses/relays and/or inspected the wiring to the fuel pump? Below is a wiring diagram for the fuel pump system on your vehicle. I've also attached a diagram of the under-hood fuse box showing the location of the fuel pump relay and fuel pump fuse(fuse 22). Let me know what you find.
Nov 24, 2020 at 8:52 AM (Merged)
Avatar
FORD_BOY
  • MEMBER
  • 13 POSTS
i was driving to work and outta the blue the truck just stopped tried to start and just turns over come to find that fuel pump was not cycling so replaced the fuel pump w/ whole new assembly new relay all fueses are good inertia switch is fine still no cycle from fuel pump if we bypass the relay the pump will cycle but truck will not start w/ new relay in distrubition box fuel pump will not run could the problem be that i need a new ECM or should i bypass the inertia switch im very lost here and this is my only vehical so any help or suggestions would be very helpful my job is kinda hanging on this also no vechical no job and i cant have that happen
Nov 24, 2020 at 8:52 AM (Merged)
Avatar
RASMATAZ
  • CERTIFIED EXPERT
  • 75,992 POSTS
Sounds like the PCM control of the relay has gone bad. The power for the fuel pump comes originally from fuse no. 22 20amp, when the computer energizes the relay it powers up the pump thru the inertia switch this is how it works
Nov 24, 2020 at 8:52 AM (Merged)
Avatar
SHORTYDAWG
  • MEMBER
  • 41 POSTS
Okay, checked PCM relay gets hot on yellow wire constant tan and black wire gets hot when ignition is on grounds. checked fine however pin 85 red wire at Fuel pump relay does not get hot ignition on .has New fuel pump and ignition switch. please help
Nov 24, 2020 at 8:52 AM (Merged)
Avatar
FORD_BOY
  • MEMBER
  • 13 POSTS
so do you think that this pcm part has malfunctioned and a replacement one would fix this problem my boss is waiting on a update from me and ive missed a weeks worth of work cause of this i have put alot of time and money in this problem already
Nov 24, 2020 at 8:52 AM (Merged)
Avatar
MASTERWRENCH
  • CERTIFIED EXPERT
  • 258 POSTS
I see you're also discussing this issue with CARADIODOC on a separate thread. I would suggest you continue on that thread with this discussion. But yes, if the Yellow wire and the Black/Tan both have 12v with the key on, and your certain the Black/White wire has good continuity to ground, then it must be the relay or a poor connection at the relay. Measure the resistance between the Black/White wire and the negative battery terminal. It should be less than 1 ohm.
Nov 24, 2020 at 8:52 AM (Merged)
Avatar
RASMATAZ
  • CERTIFIED EXPERT
  • 75,992 POSTS
Times are tough -The PCM has to go-lacking the funds-power the fuel pump by using a toggle switch from the battery till you can afford the PCM

Good Luck and Happy Thanksgiving
Nov 24, 2020 at 8:52 AM (Merged)
Avatar
FORD_BOY
  • MEMBER
  • 13 POSTS
can you please pm me or send me a e mail to [email protected] it sure would be appericated if you get me through this id be more than happy to make a donation in your name
Nov 24, 2020 at 8:52 AM (Merged)
Avatar
FORD_BOY
  • MEMBER
  • 13 POSTS
what is the typical price on a new pcm for my truck i could prolly throw another 100$ at it but i just need it to run and if your saying this is the solution no sence in rigging it to make it work i want it to be right and last tgg switch sounds to dangerous
Nov 24, 2020 at 8:52 AM (Merged)
Avatar
RASMATAZ
  • CERTIFIED EXPERT
  • 75,992 POSTS
Disconnect the inertia switch and splice/tap into the pink and black wire make sure you use the same size wire with an inline fuse 10amp -install the toggle switch where you can reach it go thru the firewall straight to the battery positive terminal-your done


https://www.2carpros.com/forum/automotive_pictures/12900_fp1_12.jpg

Nov 24, 2020 at 8:52 AM (Merged)
Avatar
RASMATAZ
  • CERTIFIED EXPERT
  • 75,992 POSTS
New/Refurbished PCM with Autoparts GIANT.com will cost about $165.00
Nov 24, 2020 at 8:52 AM (Merged)
Avatar
FORD_BOY
  • MEMBER
  • 13 POSTS
looks kinda easy but wouldnt it be just as easy to replace PCM? where is PCM located and what kinda price am i looking at if its around 100$ i could see spending that rather than a switch knowing me i would forget to turn it off sounds kinda dangerous seeing as my lil boy loves to mess with everything in my truck lol what would you do in this situation sorry if im being a pain but you have been a big help thus far
Nov 24, 2020 at 8:52 AM (Merged)
Avatar
RASMATAZ
  • CERTIFIED EXPERT
  • 75,992 POSTS
PCM location -see below


https://www.2carpros.com/forum/automotive_pictures/12900_pcm_8.jpg

Nov 24, 2020 at 8:52 AM (Merged)
Avatar
FORD_BOY
  • MEMBER
  • 13 POSTS
that pic is it for the 1994 ford ranger xlt v6 3.0???
it looks like the pcm is close to the distrubition box under the hood would you just replace that or use the switch which would be better in my situation is the pcm just a simple unplug and plug in the new one
Nov 24, 2020 at 8:52 AM (Merged)
Avatar
RASMATAZ
  • CERTIFIED EXPERT
  • 75,992 POSTS
Its for a 3.0L engine-The PCM is an unplug and plug deal-The toggle switch method requires more time-But if its me lacking funds I'll go for the latter part just to buy time till I can afford a PCM.
Nov 24, 2020 at 8:52 AM (Merged)
Avatar
FORD_BOY
  • MEMBER
  • 13 POSTS
so after i replace the pcm or put the toggle switch in will my gas gauge start working again also or is this a whole nother problem
Nov 24, 2020 at 8:52 AM (Merged)
Avatar
RASMATAZ
  • CERTIFIED EXPERT
  • 75,992 POSTS
The pink and black wire powers the pump and sending unit-No power at pink and black you'll lose both

Wow! you're definitely working me lol on that donation

Happy Thanksgiving from 2carpros.com
Nov 24, 2020 at 8:52 AM (Merged)
Avatar
FORD_BOY
  • MEMBER
  • 13 POSTS
well if this fixes the problems im having you got a donation coming your way for sure ill let you know how it all goes after tomarrow i should be driving it if all of the info you gave me helps out are we missing anything or does this pretty much cover it thanks for everything your a great asset to this websiteim glad i found this site happy thanksgiving
Nov 24, 2020 at 8:52 AM (Merged)
Avatar
RASMATAZ
  • CERTIFIED EXPERT
  • 75,992 POSTS
I believe I have given you the very best of me on the fuel system circuitry as for your last comment being here the stars will tell you something about me-lol-Good bye for now Sir
Nov 24, 2020 at 8:52 AM (Merged)
Avatar
FORD_BOY
  • MEMBER
  • 13 POSTS
ok as of now i tried to put a toggle switch in just like you had explained and the pump will run but truck still wont start i took the ignition control module off cause i thought it might be that and had it tested and it checked out ok so i was told maybe it might be the stator coil underneath the distrubitor cap for some reason i think it may not be getting spark i took off one of the plug wires and stuck a bolt in it and held it to a ground and no spark im tottaly lost now and the boos man is not happy where do i go from here i was also told that the pcms in the fords are pretty tough and it might not be that???im so lost
Nov 24, 2020 at 8:52 AM (Merged)
Avatar
FORD_BOY
  • MEMBER
  • 13 POSTS
or do you think i should at this point take it to a professinal like yourself and let them do the work
Nov 24, 2020 at 8:52 AM (Merged)
Avatar
RASMATAZ
  • CERTIFIED EXPERT
  • 75,992 POSTS
Could be the crankshaft position sensor, distributor pick coil- or the coil/s itself-check for power input to the coil. My last suggestiion is take it in.
Nov 24, 2020 at 8:52 AM (Merged)
Avatar
FORD_BOY
  • MEMBER
  • 13 POSTS
yea i so lost its not funny i went ahead and put the bed back on it since i know the fuel pump works but would these sensors have anything with the pump not working through the relay itsself or do you still recomend the toggle switch and checking all those things where is all those sensors located a pic would be of great help on this the last thing i want to do is take it in to get it worked on since i can do most of the work myself ive become mechanic inclined this past week lol please help
Nov 24, 2020 at 8:52 AM (Merged)
Avatar
RASMATAZ
  • CERTIFIED EXPERT
  • 75,992 POSTS
You got the fuel pump going now you need to find out what's causing the no spark.

Do you have a distributor or a direct ignition system?
Nov 24, 2020 at 8:52 AM (Merged)