ignition switch

1995 FORD ESCORT
Avatar
VWYATT
  • MEMBER
  • 1 POST
how do i remove the old cylinder on the ignition switch? i saw the two roll pins, but i cant remove them. tried to turn the ignition to the on position as well.
Mar 26, 2006 at 4:42 PM
Advertisement
Avatar
STRAILER
  • CERTIFIED EXPERT
  • 53,854 POSTS
Hello,

You need to turn the tumbler so the pins can be depressed. Here are diagrams (below) of the job being done. Please let us know if you need anything else to get the problem fixed.

Cheers, Ken
Feb 5, 2018 at 12:41 PM
Avatar
GILGIL
  • MEMBER
  • 1 POST
I was trying to start the car after work. It appeared that the ignition switch had gone out. I turned the key and the dash lights came on but the starter did not have any power to it. I replaced the ignition switch but had no success starting the car. I had the battey checked and was told it had a low charge so I went ahead and replaced the battery. Still no luck. I could here the relay tick when I would turn the key so I figured I should relace it because it might be bad. I still could not get it to start. I also had the starter checked at the auto part store and they said it was turning. I finaly took the car to a mechanic. He said it was the starter. He sugested that it was going out and was not receiving enough power to get the car to start. Does this sound like it might be the problem? Or is there somthing else I should be looking for?
Oct 8, 2018 at 11:19 AM (Merged)
Advertisement
Avatar
MERLIN2021
  • CERTIFIED EXPERT
  • 17,250 POSTS
Clicking? or nothing at all? If you hear a click, then either the battery is weak, or the starter, possibly bad battery cable connections, check and clean both ends of BOTH cables! Dissconnect negative(-) first, and put it on last! If no click the starter relay is no good!
Oct 8, 2018 at 11:19 AM (Merged)
Avatar
LADYP
  • MEMBER
  • 4 POSTS
Replaced ignition switch,now battery goes dead while car is just sitting there,what can cause this problem?
Oct 8, 2018 at 11:19 AM (Merged)
Avatar
JACOBANDNICKOLAS
  • CERTIFIED EXPERT
  • 110,175 POSTS
Double check wiring to the switch. Remove one fuse at a time until the drain on the battery stops. Then focus on that circuit.
Oct 8, 2018 at 11:19 AM (Merged)
Avatar
LADYP
  • MEMBER
  • 4 POSTS
I'll try that.Thank you.
Oct 8, 2018 at 11:19 AM (Merged)
Avatar
JACOBANDNICKOLAS
  • CERTIFIED EXPERT
  • 110,175 POSTS
let me know what you find.
Oct 8, 2018 at 11:19 AM (Merged)
Avatar
LADYP
  • MEMBER
  • 4 POSTS
thank you for your help. done what you said and found the problem.it wasn't anything to do with the wiring or circuits.found battery was bad.problem solved. Again thank you for your help.
Oct 8, 2018 at 11:19 AM (Merged)
Avatar
JACOBANDNICKOLAS
  • CERTIFIED EXPERT
  • 110,175 POSTS
Great! Glad to help. Let us know if you have questions in the future.
Oct 8, 2018 at 11:19 AM (Merged)
Avatar
JONISC
  • MEMBER
  • 1 POST
I have a 1992 Escort Wagon that needs an ignition switch replaced. It has 86,000 miles and has a 1.9L engine. My daughter's friend offered to change it for me, but when he got in there, he could not get the pins out to slide the cylinder out to replace it. Is there a simple way to remove the old one to replace it with the new one?

Joni
Oct 8, 2018 at 11:19 AM (Merged)
Avatar
BMRFIXIT
  • CERTIFIED EXPERT
  • 19,053 POSTS
[quote:d8531de003="JoniSC"]I have a 1992 Escort Wagon that needs an ignition switch replaced. It has 86,000 miles and has a 1.9L engine. My daughter's friend offered to change it for me, but when he got in there, he could not get the pins out to slide the cylinder out to replace it. Is there a simple way to remove the old one to replace it with the new one?

Joni[/quote:d8531de003]

Are you replacing the ignition switch or the ignition cylinder lock and key?
It sound like you are trying to replace the ignition cylinder to me
If so you need to turn key on insert small long screw driver in the whole u r talking about push pin in pull cylinder out insert the new one in start car
Oct 8, 2018 at 11:19 AM (Merged)
Avatar
LADYP
  • MEMBER
  • 4 POSTS
Thank you I will. Have a great day and weekend!!
Oct 8, 2018 at 11:19 AM (Merged)
Avatar
IKSOBARG
  • MEMBER
  • 3 POSTS
Quote - "Are you replacing the ignition switch or the ignition cylinder lock and key?
It sound like you are trying to replace the ignition cylinder to me
If so you need to turn key on insert small long screw driver in the whole u r talking about push pin in pull cylinder out insert the new one in start car"

Hi there, this repair applies to me :) Is it as easy as you make it sound?
Since I've never done I'm pretty lost.
but I wonder if you could make clearer what needs to be done?

Turn key onto what? from lock to acc, start?

Insert exactly what size screwdriver and how, with the key already in the ignition? That sounds like there's going to be some force applied, how much? What part are you trying to break?
Oct 8, 2018 at 11:19 AM (Merged)
Avatar
BMRFIXIT
  • CERTIFIED EXPERT
  • 19,053 POSTS
[quote:e80f1ed1c0="iksobarg"]Quote - "Are you replacing the ignition switch or the ignition cylinder lock and key?
It sound like you are trying to replace the ignition cylinder to me
If so you need to turn key on insert small long screw driver in the whole u r talking about push pin in pull cylinder out insert the new one in start car"

Hi there, this repair applies to me :) Is it as easy as you make it sound?
Since I've never done I'm pretty lost.
but I wonder if you could make clearer what needs to be done?

Turn key onto what? from lock to acc, start?

Insert exactly what size screwdriver and how, with the key already in the ignition? That sounds like there's going to be some force applied, how much? What part are you trying to break?[/quote:e80f1ed1c0]


are you looking to replace the ignition cylinder /key
1- turn key to on just before start
2- look under the steering column by the key area
u will see a hole all u need is to insert a piece of metal
small screw long driver will do
use it to push in the pin and pull the cylinder/key out
Oct 8, 2018 at 11:19 AM (Merged)
Avatar
IKSOBARG
  • MEMBER
  • 3 POSTS
I'll give that a try. Thanks much.
o/
Oct 8, 2018 at 11:19 AM (Merged)
Avatar
NEWMATE
  • MEMBER
  • 2 POSTS
How much approx. will it cost to remove and replace the ignition switch on a 1995 Ford Escort if I already have the replacement part (new ignition switch)?
Oct 8, 2018 at 11:19 AM (Merged)
Avatar
JWALTH02
  • MEMBER
  • 180 POSTS
If you already have the part then obviously you won't have to pay for it again, it all depends on the shop. Where I live there's several shop ranging from $35-$65 an hour and I'd rather take it to the more expensive guy because you pay for the best work in town. Just call around to your local shops.
Oct 8, 2018 at 11:19 AM (Merged)
Avatar
NEWMATE
  • MEMBER
  • 2 POSTS
[quote:3e4b690767="jwalth02"]If you already have the part then obviously you won't have to pay for it again, it all depends on the shop. Where I live there's several shop ranging from $35-$65 an hour and I'd rather take it to the more expensive guy because you pay for the best work in town. Just call around to your local shops.[/quote:3e4b690767]

Good quote. I've already called around and found $45-$65 an hour. And you are right, taking it to the more expensive guy (dealer or igniton repair specialty shop) will do the best work, other than "Bobs Garage :? " per say.

Thanks for your response.



Best regards, Newmate
Oct 8, 2018 at 11:19 AM (Merged)
Avatar
TROY CLARK2
  • MEMBER
  • 1 POST
I would like to know how to install a toggle switch for my ignition.
Oct 8, 2018 at 11:19 AM (Merged)
Avatar
CARADIODOC
  • CERTIFIED EXPERT
  • 34,306 POSTS
If you're trying to do this because the screwdriver-like end of the lock cylinder broke, you're better off getting that part. To bypass the ignition switch, you need two switches; one for the ignition and one for the starter. I'll have to dig up a wiring diagram to see which wire colors are involved. By doing this, you'll lose the bulb test feature for the red "Brake" warning light.
Oct 8, 2018 at 11:19 AM (Merged)
Avatar
CARFUNK45
  • MEMBER
  • 1 POST
I need to change the ignition switch on my 1993 Ford Escort, but I dont know where it's located or how to remove it. Could someone please help me with this issue. I have small children and I need to get this fixed to get around. desperate.
Oct 8, 2018 at 11:19 AM (Merged)
Avatar
DAVE H
  • CERTIFIED EXPERT
  • 13,384 POSTS
to disable airbag system .. remove battery cables for 5 minutes before commencing any repairs .. remember to have your radio code ready ?(if equipped)
STEERING WHEEL
Removal & Installation (Cougar, Escort, Mustang, Tempo,Thunderbird, Topaz & Tracer)
Disconnect negative battery cable. On vehicles without air bag, remove horn cover and unplug horn wire connector.
On vehicles with air bag, disable air bag system. See AIR BAG RESTRAINT SYSTEM article in the ACCESSORIES/SAFETY EQUIPMENT section. Remove air bag module. Unplug clockspring connector from module.
On Cougar and Thunderbird with cruise control, unplug cruise control switch electrical connector.
On vehicles without air bag, loosen steering wheel bolt 4-6 turns. DO NOT remove bolt. On vehicles with air bag, remove bolt, remove vibration damper (if equipped), and reinstall bolt loosely.
On all models, remove steering wheel. Remove and discard steering wheel bolt. To install, reverse removal procedure. Install NEW steering wheel bolt and tighten to 23-33 ft. lbs. (31-45 N.m). Check AIR BAG light for proper system operation.
COMBINATION SWITCH
Removal & Installation (Escort, Mustang & Tracer)
Disconnect negative battery cable. On Escort and Tracer, remove steering wheel. See STEERING WHEEL under REMOVAL & INSTALLATION. On all models, remove upper and lower shrouds.
Unplug connectors from combination switch, and remove switch from housing. To install, reverse removal procedure.
IGNITION SWITCH
Removal & Installation (Escort & Tracer)
Disconnect negative battery cable. Remove combination switch. See COMBINATION SWITCH under REMOVAL & INSTALLATION. Unplug ignition switch connector. Remove mounting screws and ignition switch. To install, reverse removal procedure.
Oct 8, 2018 at 11:19 AM (Merged)
Avatar
ASHLEIGH
  • MEMBER
  • 1 POST
Electrical problem
1992 Ford Escort

I need the electrical skematic for this make and model my chiltons shows me the skematic for a 97-2003 im not sure if it is the same design. I have replaced the igniton switch twice in my vehicle within the last 6 months the mechanic told me the part/s he ordered were from the factory supposed to be brand new now i am fed up and i am going to put a toggle in and a push button help thank you
Oct 8, 2018 at 11:19 AM (Merged)
Avatar
DAVE H
  • CERTIFIED EXPERT
  • 13,384 POSTS
you may have to save this to your computer to enlarge it ...


https://www.2carpros.com/forum/automotive_pictures/266999_elec_1.jpg

Feedback & Donations much appreciated ..
Oct 8, 2018 at 11:19 AM (Merged)
Avatar
DON GLENN
  • MEMBER
  • 1 POST
Electrical problem
1995 Ford Escort 4 cyl Front Wheel Drive Manual 227K miles

There is a small hole under the ignition key. Can I use a probe in that hole to release barrel & key??
Oct 8, 2018 at 11:19 AM (Merged)
Avatar
2CARPRO JACK
  • CERTIFIED EXPERT
  • 11,533 POSTS
Good call, thats exactly how it is done.You will need to use the key to turn the lock forward while pressing the button inside the hole to get it to release
Oct 8, 2018 at 11:19 AM (Merged)
Avatar
DYHSA
  • MEMBER
  • 1 POST
Steering problem
1995 Ford Escort 4 cyl Front Wheel Drive Automatic
----------------------------------------------------------------
need to change out ignition with new but can't find tool needed to unscrew old one. Help?
Oct 8, 2018 at 11:19 AM (Merged)
Avatar
BMRFIXIT
  • CERTIFIED EXPERT
  • 19,053 POSTS
.

Removal & Installation
Disconnect negative battery cable. Disconnect positive battery cable.
Disable air bag system .

Remove steering wheel and HORN PAD . Remove multifunction switch.
Remove ignition key reminder switch.
Unplug ignition switch harness connector.
Remove ignition switch mounting bolts.
Remove ignition switch. To install, reverse removal procedure
Oct 8, 2018 at 11:19 AM (Merged)
Avatar
SMACE
  • MEMBER
  • 1 POST
Steering problem
1995 Ford Escort 4 cyl Front Wheel Drive Automatic

how do you take out a key switch
Oct 8, 2018 at 11:19 AM (Merged)
Avatar
LAZYGAZER
  • MEMBER
  • 68 POSTS
You dont .For security reasons you will have to replace the steering column with a working switch attatched (don't forget the key to that switch). You can usually get one at a junk yard.
Your donation is appreciated.
Oct 8, 2018 at 11:19 AM (Merged)
Avatar
CAITLINGALLAGHER215
  • MEMBER
  • 1 POST
1995 Ford Escort 4 cyl

I have a 95 ford escort and it was broken into last night. They poped the whole circle key part out. The key part is still there is just sticking out and my door will not lock is there any way to fix it
Oct 8, 2018 at 11:20 AM (Merged)
Avatar
DSPLC
  • CERTIFIED EXPERT
  • 220 POSTS
Yes. If you llive in an apartment before, your mailbox keylock is the same as in your car. There is a U shape thin metal holding the key door lock from the door. Most probably the U shape metal dropped inside the door. Flatten it and clip it back on as shown below.


https://www.2carpros.com/forum/automotive_pictures/89255_door_lock_1.jpg

Oct 8, 2018 at 11:20 AM (Merged)
Avatar
WEWAND
  • MEMBER
  • 2 POSTS
1991 Ford Escort

My car will continue to run after I remove the key from the ignition. I am able to put the car into drive and drive it except for the steering locked up. I have to pull the 15A eng fuse under the dash and the remove the neg battery terminal. I replaced the electronic portion of the ignition switch 6 months ago and have had no problems since.
Oct 8, 2018 at 11:20 AM (Merged)
Avatar
CARADIODOC
  • CERTIFIED EXPERT
  • 34,306 POSTS
First pull the switch off again and look at the flat screwdriver-like rod that turns the seitch. If it is broken off, it won't move the switch. You can turn the switch with a screwdriver to operate it.

If the flat rod is ok, pop the switch apart to inspect the contacts. Two things can happen when they overheat. There are four plastic pins that move up and down to operate the contacts. Those pins ride on a wheel with raised spots. Sometimes the contacts weld themselves together. Their springiness is all that normally separates them when the pin retracts. Sometimes the overheated contact causes one of the pins to melt and it won't push the contact finger far enough to turn a contact on.

caradiodoc
Oct 8, 2018 at 11:20 AM (Merged)
Avatar
WEWAND
  • MEMBER
  • 2 POSTS
Followed up with your advice. One pin was overheated and is causing it not to shut off. Thank you!!!!!
Oct 8, 2018 at 11:20 AM (Merged)
Avatar
CARADIODOC
  • CERTIFIED EXPERT
  • 34,306 POSTS
What you might get away with is folding over a small strip of sandpaper to slide under the contact to clean it up. Then, cut off the melted part of the pin and glue it back on with some RTV gasket sealer. That will let you build up the missing 1/16" or so of the pin to make it long enough.

I'm more familiar with Chrysler's products, but I'm sure Ford has the same stuff at their parts department. The black stuff stays more rubbery. The gray stuff gets harder and sticks to anything. Of course, you could use a pin out of the old switch if you still have it.

If you've added any electrical accessories, they might be overloading the switch contact. A simple way to prevent this from happening again is to use that contact to operate a relay, and use the relay contacts to power the circuit.

caradiodoc
Oct 8, 2018 at 11:20 AM (Merged)
Avatar
JTTRUNK
  • MEMBER
  • 4 POSTS
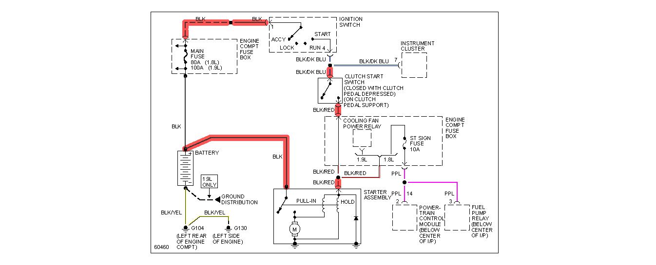
Hey guys! I have a 94 escort 1.9L lx wagon manual trans. My ignition lock cylinder broke and I'm going to install toggle switch and push start button. The problem I face is the wiring, on the ignition switch there is 2 lrg black constant 12v (one connector) and 4 wires (smaller gauge then the 2 black) on a different connector, the colors are B/R, BL, B/W and B/DBL. I believe the B/DBL is to the stater solenoid. I plan on leaving the ignition switch in the RUN position and installing toggle(s) for ACC/RUN and a momentary push button for the STARTER.

Can one of you please explain which wires to connect to toggle(s)? The 2 black 12v constant are confusing me. Do I need 2 toggles, or a 3 pole toggle?
Oct 8, 2018 at 11:20 AM (Merged)
Avatar
RASMATAZ
  • CERTIFIED EXPERT
  • 75,992 POSTS
You need a push button in between one big black wire and the black/dark blue to engage the starter.

You will need on off on toggle for the power wires for the ign1, ign2 and accessory .

Check out the diagrams below by clicking on them

Check out the diagrams (Below)

Please let us know if you need anything else to get the problem fixed.

Cheers, Ken
Oct 8, 2018 at 11:20 AM (Merged)
Avatar
JTTRUNK
  • MEMBER
  • 4 POSTS
I'm planning on keeping the ignition switch in the run position do I still need to jumper the clutch switch? and what is the point of the 2 constant 12v black wires. I just dropped $1500.00 on suspension and brake parts, can't afford to mess up my engine or anything else. would it be safer to install 3 pole toggle so I can splice into both black constants?
Oct 8, 2018 at 11:20 AM (Merged)
Avatar
CARADIODOC
  • CERTIFIED EXPERT
  • 34,306 POSTS
Yes you can leave the ignition switch int he on position you will be fine.


Oct 8, 2018 at 11:20 AM (Merged)