New value assembly, lifters, water pump. New thermostat. Still indicates 220 F gradual rise.
Heat reading laser indicates ranges from 160 to 180. Back of value assembly 220 but where therm is located around 160-180.
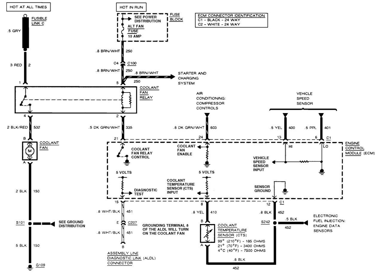
Does smell oil as running hot and fan never turned on unless I turn on A/C switch.
Replaced thermostat and now running without the therm in place.
Do not know what to do. Remove air in system as I do have a vacuum pump?? But it's full of new 50% mix. At wits end.....
Heat reading laser indicates ranges from 160 to 180. Back of value assembly 220 but where therm is located around 160-180.
Does smell oil as running hot and fan never turned on unless I turn on A/C switch.
Replaced thermostat and now running without the therm in place.
Do not know what to do. Remove air in system as I do have a vacuum pump?? But it's full of new 50% mix. At wits end.....
Jul 14, 2020 at 9:20 AM

