A/C system relay

2000 MITSUBISHI MIRAGE
100,000 MILES • 1.5L • 4 CYL • 2WD • AUTOMATIC
Avatar
TF43
  • MEMBER
  • 99 POSTS
Do the 2 relays for the A/C system in the car listed above always have 12 volt power going to them even with the key off and removed from the ignition? There are 2 relays and 1 10 amp fuse.
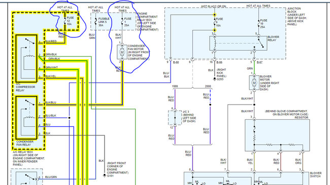
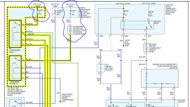
Both the A/C clutch and condenser fan relays have 12 volts present at all times.. Key on, key off and removed.
Would this mean a worn ignition switch, or perhaps a ECM problem?
Apr 8, 2021 at 3:26 PM
Advertisement
Avatar
ASEMASTER6371
  • CERTIFIED EXPERT
  • 52,796 POSTS
Good afternoon,

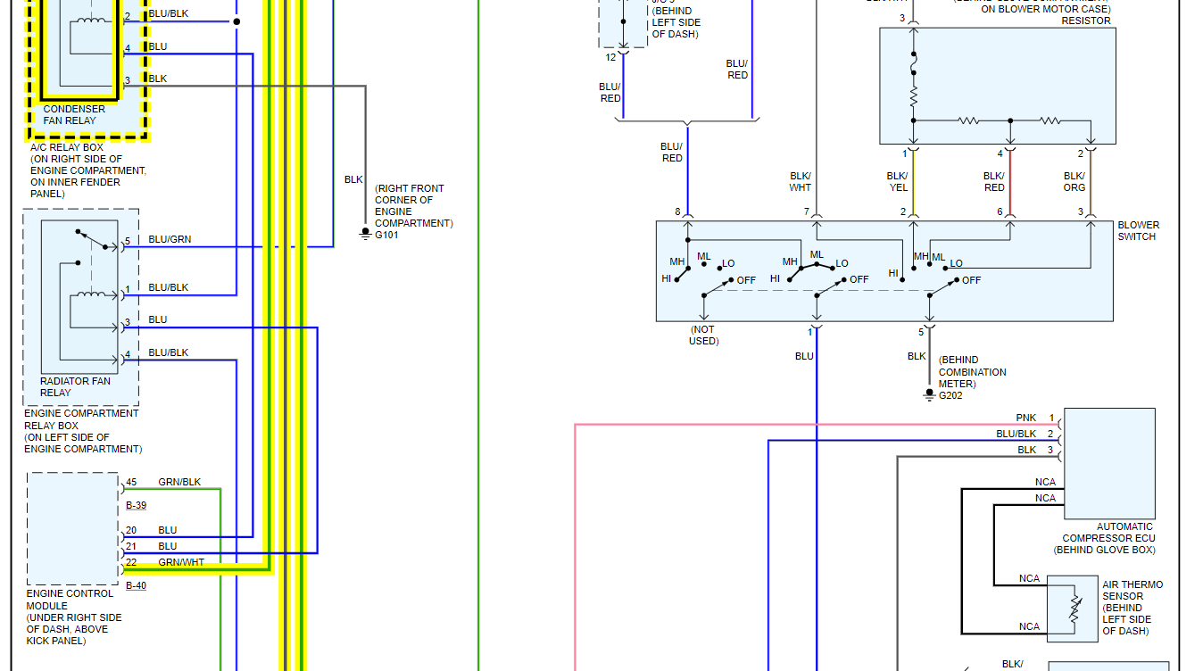
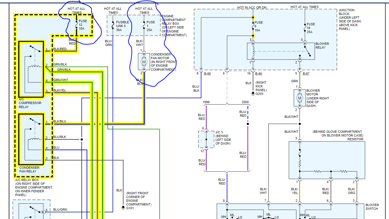
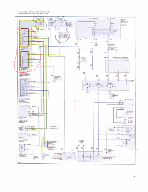
I attached the wiring diagram for you of the relays.

https://www.2carpros.com/articles/how-to-check-wiring

https://www.2carpros.com/articles/how-to-use-a-voltmeter

https://www.2carpros.com/articles/how-to-check-an-electrical-relay-and-wiring-control-circuit

Yes, they should have power to them when the key is off. The fuses that supply power are hot all the time. I circled that for you.

https://www.2carpros.com/articles/car-air-conditioner-not-working-or-is-weak

Roy
Apr 8, 2021 at 3:46 PM
Avatar
TF43
  • MEMBER
  • 99 POSTS
Okay, very helpful.. I was stumped about the power to the 2 relays.
Now the other day I was able to jump the 2 pins that are not hot, and was able to get the A/C clutch to engage, but in testing it again yesterday I cannot get the clutch to engage.
At the same time I also jump the low pressure switch. just in case the system was low on Freon, which it shouldn't be unless it developed a major leak. The short of it, I cannot get the compressor to engage. I also swapped the 2 relays with no luck either. Even the condenser fan will not come on when jumped. It is a fairly new fan, and I replaced the compressor less than a year ago. I've pulled the relays and powered them up with a 12 volt battery on the bench, and I do not hear any click, nor do the other 2 pins that are normally open seem to close. The ohm reading was around 0.93. using the meter with the sound test for continuity. Looking down the stuff you sent. is it possible the ECM failed in that circuit? But I do have power to the relay's. Thanks so much.
Apr 8, 2021 at 4:12 PM
Advertisement
Avatar
ASEMASTER6371
  • CERTIFIED EXPERT
  • 52,796 POSTS
Follow the guide for the relay test. If you power a ground, you will damage the relay so be careful jumping out the pins.

I would start by checking the high and low side pressures on the system to be sure there is enough pressure in the system.

Roy
Apr 8, 2021 at 4:17 PM
Avatar
TF43
  • MEMBER
  • 99 POSTS
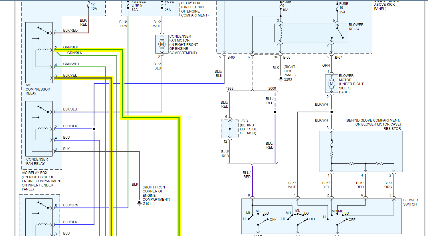
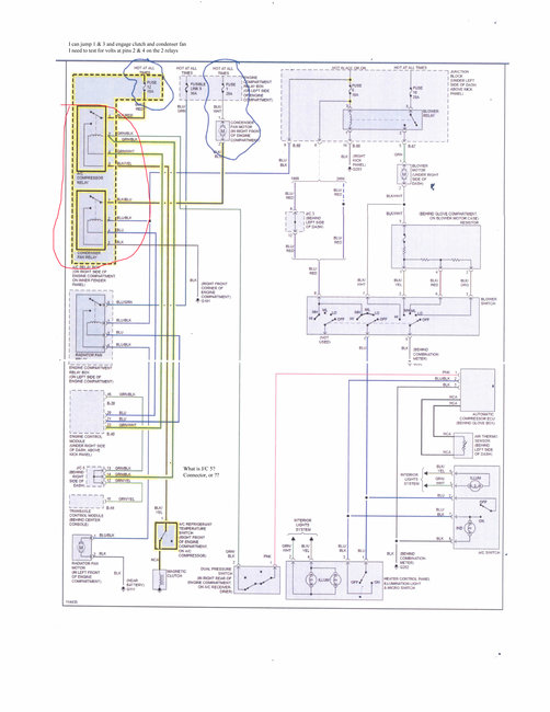
Thanks Roy, I'll double check my hi/lo pressures. I have a manifold gauge set, so no worries. Question about the 2 relays in the A/C box (fig A) w/1 10 amp fuse.
If those relay's are always hot, wouldn't that mean the relay is always energized, thus closing the circuit and sending power to the A/C clutch? When you turn the dash button on for A/C, just what is it turning on if the relay's are already hot?
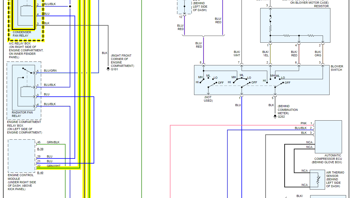
Plus in 3rd diagram, left side, there is a J/C 5 located behind right side of dash. Passenger side with 12 13 14...what is that item?
Is there a fuse in the box under the drivers side that plays any roll in the A/C system?
I don't think there is, but worth asking.
Thanks again Roy.
Terry
Apr 8, 2021 at 6:19 PM
Avatar
TF43
  • MEMBER
  • 99 POSTS
Roy, to add to the other thread just before this one, and 1st thread.
You said "Yes the fuse's are always hot". Thing is the 2 relays are always hot as well.. guessing those would be pins 2 and 4.. the pins are not numbered on the relay, and there is no diagram. Attached a picture of one of the relays. The copper (back pins) are always hot.. where they plug into the socket.. the socket has 12 volts no matter. Key on, or off.. they are hot too. That shouldn't be like that right? That's what I'm after. Or are they hot all the time as well? That was part of the query about the ECM perhaps having a problem now. Sorry to bother, but just wish to confirm. Thanks again Roy, Terry
Apr 8, 2021 at 7:11 PM
Avatar
ASEMASTER6371
  • CERTIFIED EXPERT
  • 52,796 POSTS
Okay, again, there should be power at all times to the pins. That is normal. So far, I see no issue with the relays.

Did you check for power to the fan motors ?

Roy
Apr 9, 2021 at 2:47 AM
Avatar
TF43
  • MEMBER
  • 99 POSTS
Hi Roy,

Okay, I have static pressure with gauges.
I can jump pins 1 and 3 on both relay's (assuming they are pins 1 and 3) and I can engage the compressor clutch, and I can engage the condenser fan. They continue to work okay.
Pins 2 and 4 don't seem to be engaging the relay as they should. So whatever feeds those 2 pins in each relay is perhaps part of the problem??
As a footnote: I did swap out the ECM today, and installed my original ECM when the car had some other issues only to find those were really more or less self inflicted problems. since resolved. So my original ECM was okay.

In the first diagram you provided (attached) upper right side, references a junction box under left side of dash behind the kick panel for the blower motor relay.. I don't see those fuses or relay in that box. am I missing something? Attached picture of the cover for that box. Is fuse 6 actually in the engine compartment left side #6 (attached cover) and the 25 amp fuse referenced as fuse # 10, 25amp.. where is it actually? Perhaps #17 under the hood as well? Anyway, all the fuses in that junction box check out as well. Only fuse blown was the cigarette lighter, so I replaced it.

The A/C switch on the dash appears okay or so says the warning light that comes on when you depress the A/C button. The blower motor works with all speeds just fine as well.
Short of chasing down actual wiring from terminal to terminal.. is there anything that jumps out for you now? Or is it chase down each single wire now from end to end?
Thank you Roy, and stay safe out there.
Regards,
Terry

Apr 10, 2021 at 7:52 PM
Avatar
ASEMASTER6371
  • CERTIFIED EXPERT
  • 52,796 POSTS
How many powers in each relay? You need 2 powers to the relays.

Roy
Apr 11, 2021 at 1:32 PM
Avatar
TF43
  • MEMBER
  • 99 POSTS
I'll have to recheck. What I originally called pins 2 and 4 in a previous response, are the pins 1 and 3 I jumped to get both the compressor and condenser fan running. So I'll re-check for power on the other pins, and those would be the coil side of the relay.
Is there a chance the temperature switch on the compressor has failed? Have you seen that sort of failure before? This is a rebuilt compressor.
Anyway, I'll check for power on the other side of the relays (coil side).
Thanks Roy.
Apr 12, 2021 at 12:01 PM
Avatar
ASEMASTER6371
  • CERTIFIED EXPERT
  • 52,796 POSTS
It is possible but must be confirmed. Check for power on both sides of the switch with the key on.

Roy
Apr 12, 2021 at 12:30 PM
Avatar
TF43
  • MEMBER
  • 99 POSTS
You know, thinking of it, I'd have to say the temperature switch on the compressor itself is okay.
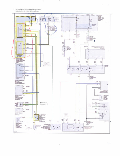
The clutch will engage when jumped, and it has to pass through that switch to engage the clutch. Attached, combined diagram of the 3 you sent, with some questing in the drawing.
Circled in red the 2 relays, and below in the drawing asking about J/C 5. Thanks Roy.
Apr 12, 2021 at 1:56 PM
Avatar
ASEMASTER6371
  • CERTIFIED EXPERT
  • 52,796 POSTS
Okay, I need to know if you have the 2 powers to the relays.

Roy
Apr 12, 2021 at 2:39 PM
Avatar
TF43
  • MEMBER
  • 99 POSTS
Key On, ACC, engine not running.
On the Condenser Fan Relay, I have 12 volts at pins 1 and 3.
And 12 volts at pins 2 and 3.
On the Compressor Relay, I have 12 volts at pins 1 and 3.
And the meter shows about 0.12 volts at pins 2 and 3.
Positive prob on pins 1 and 2 - Neg. Prob on pins 3.
Is that what you're after? Or do I need to test for voltage differently?
If I do.. tell me just where you wish for me to test for voltage and pin arrangement.
Example: pins 1 and 3 = 12 volts (key on and key off).
Pins 2 and 4 or Pins 2 and 3 or battery ground/chassis ground.
Roy, I am pretty fair with hard part repairs and did some pit crew work on a super modified, but this electrical seems to escape me at the moment. Sorry, but point me and I'll sic-em.
Apr 12, 2021 at 10:59 PM
Avatar
ASEMASTER6371
  • CERTIFIED EXPERT
  • 52,796 POSTS
Okay, good.

When you said static pressure before, what was the high and low side pressure of the system?

Roy
Apr 13, 2021 at 1:11 AM
Avatar
TF43
  • MEMBER
  • 99 POSTS
I'll have to check again. The service valve on the high side of my hose leaks, so checking it will loose additional Freon. I can tell you that when I jump pins 1 and 3 on the compressor relay, it did engage the clutch and I let it run for a while like that.. the air was very cold still.
So I'd say pressures are in range.
On my relay voltage testing.. the Compressor relay, I have 12 volts at pins 1 and 3, but
about 0.12 volts at pins 2 and 3.. not even a full volt.
Apr 13, 2021 at 10:57 AM
Avatar
ASEMASTER6371
  • CERTIFIED EXPERT
  • 52,796 POSTS
Okay, you need power on pin 1 and pin 4. Once the ECM grounds the control side, power will be sent to the compressor. The power that is missing comes direct from the ECM.

You may have a bad ECM.

Roy
Apr 13, 2021 at 12:06 PM
Avatar
TF43
  • MEMBER
  • 99 POSTS
I just changed the ECM this last weekend. I had replaced it a couple years ago thinking it was a problem with the way the car was running. come to find out that the ECM was fine and it was due to a rag accidentally being stuffed by the battery and into the air cleaner tube. Once the rag was removed the car ran fine again.. odd.. LOL...
So the ECM I originally had has been put back in, and the A/C was okay back then. What are the odds of having 2 ECM's both with a fault for the AC system??
What is the ECU on top of the evap unit? Is that part still available? Finding another ECM will be a challenge as well. Thank you Roy.
Apr 13, 2021 at 12:25 PM
Avatar
ASEMASTER6371
  • CERTIFIED EXPERT
  • 52,796 POSTS
Did you have the ECM programmed to your VIN?

Roy
Apr 13, 2021 at 12:45 PM
Avatar
TF43
  • MEMBER
  • 99 POSTS
For the 2000 model no programming is required for the ECM's.
Apr 13, 2021 at 1:01 PM
Avatar
ASEMASTER6371
  • CERTIFIED EXPERT
  • 52,796 POSTS
The ECM must be programmed to your VIN number or some of the functions will not work due to VIN mismatch.

I attached the process for you. Get to step 5 and see what it says.

Roy
Apr 13, 2021 at 1:15 PM
Avatar
TF43
  • MEMBER
  • 99 POSTS
Okay, but both ECM's have been working fine without programming. The original (the car came with) is back in the car now, and the replacement I installed last year was working okay as well. I don't have any method of programming a ECM, and on this little island.. there isn't a Mitsubishi Dealer that would be able to handle programming. So guess I stuck.. should it ever need programing. The VIN is: JA3AY26AlYU008779 believe it is a Federal emissions unit, and not California for what all that might be worth. The ECM is MR420741, and even per RockAuto.. no programming required.. guess the car has no special bells and whistles requiring it.
Apr 13, 2021 at 1:37 PM
Avatar
ASEMASTER6371
  • CERTIFIED EXPERT
  • 52,796 POSTS
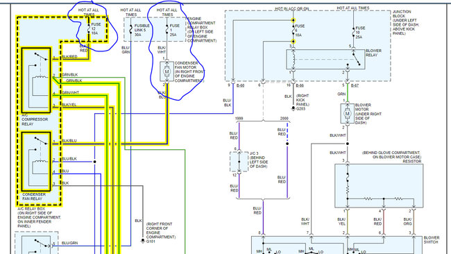
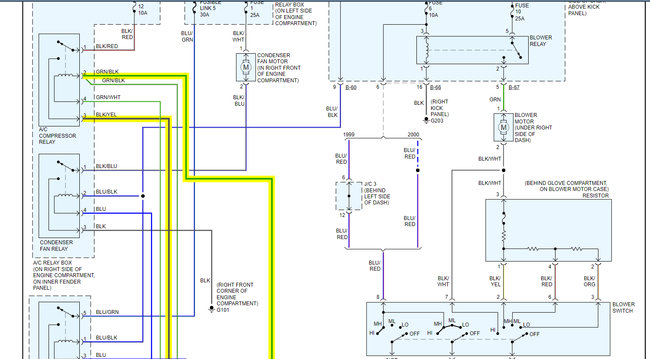
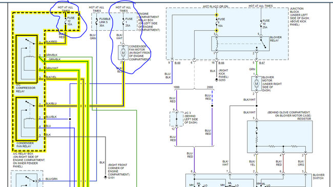
I attached another diagram for you.

Check for power to the pressure switches and verify power on both sides.

Roy
Apr 13, 2021 at 1:57 PM
Avatar
TF43
  • MEMBER
  • 99 POSTS
Hi Roy, I'll be checking it this weekend.. busy at work and not getting home earlier enough.
Apologies for not letting you know sooner. - Terry
Apr 16, 2021 at 9:05 PM
Avatar
ASEMASTER6371
  • CERTIFIED EXPERT
  • 52,796 POSTS
No worries.

We will be here for you.

Roy
Apr 17, 2021 at 1:42 AM
Avatar
TF43
  • MEMBER
  • 99 POSTS
Voltage at the pressure switch on the dryer reading across the pins...key on...no 12 volts.
There is voltage, but not 12. How should I test it? It's two wires.
I cannot locate the other pressure switch either.
I'd like to know where this compressor ECU is suppose to be that shows behind the glove box. I don't seem to have one on this 2000.
this link: https://www.2carpros.com/questions/mitsubishi-mirage-1999-mitsubishi-mirage-no-code#last
shows it to be item 4 on a 1999 model.
About to give up on it honestly. I'm spinning my wheels here. The diagrams you sent again...you already sent before. It is getting frustrating to say the least...LOL...
Out of 2 ECM's both have up and failed in the AC circuit.. I find it hard to accept possible sure but realistically I'd find easier to accept the fact that perhaps a rat got up inside it while parked and gnawed a wire into. Happen to my HD Sportster. stupid rat shorted the wires out on the bottom of the engine case where the ignition module wires run. imagine that. of all things,LOL.
Thanks Roy.
Apr 18, 2021 at 5:51 PM
Avatar
ASEMASTER6371
  • CERTIFIED EXPERT
  • 52,796 POSTS
I attached the procedure for testing the dual pressure switch on the receiver/dryer below.

What voltage was at the switch?

Roy
Apr 19, 2021 at 1:11 AM
Avatar
TF43
  • MEMBER
  • 99 POSTS
The pink wire has voltage: positive to pink wire.. negative to negative battery.. the voltage starts at 2.35, and will climb up to 2.42 volts and I stopped letting the meter rise from there.
Apr 19, 2021 at 5:59 PM
Avatar
ASEMASTER6371
  • CERTIFIED EXPERT
  • 52,796 POSTS
Terry,

You need 12 volts at that wire. It comes from the A/C relay as in the diagram I sent.

Did you replace those relays?

Roy
Apr 19, 2021 at 6:35 PM
Avatar
TF43
  • MEMBER
  • 99 POSTS
I have not replaced any relays just yet. waiting for them to arrive as no one on island had any. I did swap them though. swapped the compressor relay and condenser motor relay, but didn't make any difference. On the pictures attached, not sure I understand the 2nd one attached (probing high/low side) and my service gauge. I need to purchase a new high side connector.. it leaks all over the place when I hook it up. I've got some parts coming and should have them next weekend.. if they make the cargo flight next week to us. Thanks Roy...
Apr 19, 2021 at 6:47 PM
Avatar
ASEMASTER6371
  • CERTIFIED EXPERT
  • 52,796 POSTS
Okay, keep me updated.

Roy
Apr 20, 2021 at 2:45 AM
Avatar
TF43
  • MEMBER
  • 99 POSTS
Okay, today I got some other relays, tested them last night, along with the original relays.
They all tested out just fine, so it isn't a relay problem
So what I did was pull 12 volts from the 10am fuse and made a jumper wire with toggle switch and ran it to the pink wire of the pressure switch. Shown in my picture. Once you toggle it on, the compressor will engage, and both fans start running as they would normally. So the problem appears to be the ECU, or related...is not sending 12 volts to the pressure switch. The pink wire on the pressure switch feeds pin 2 of the compressor relay and will energize the coil.

Now the A/C switch on the dash the little light does come on when you depress the A/C switch on. In the lower right of the picture below the ECU. it says AC switch. is that the AC switch or Accessory Switch it is talking about?

The blower motor works fine at all speeds as well. ECU problem???
2021-05-01 17:35:50
May 1, 2021 at 5:37 PM
Avatar
ASEMASTER6371
  • CERTIFIED EXPERT
  • 52,796 POSTS
The pink wire is supplied power from the compressor module. I attached the location for you below. It provides the power to the switch or the pink wire and then the power goes to the relay when the switch is closed.

Roy
May 2, 2021 at 2:22 AM
Avatar
TF43
  • MEMBER
  • 99 POSTS
I located the ECU switch the other day, but it is buried and appears the only way to get it out is to drop the evaporator box.. disconnecting the lines. It is behind the glove box, but also on top of the evap box and that is behind a bunch of body supports that one cannot remove. Perhaps I can get to it enough to unplug it and see if the plug will come out far enough to probe it to see if power is getting to it.
May 3, 2021 at 12:24 PM
Avatar
ASEMASTER6371
  • CERTIFIED EXPERT
  • 52,796 POSTS
Yes, you can try. The wire for power is in the diagram I sent.

Roy
May 3, 2021 at 2:47 PM
Avatar
TF43
  • MEMBER
  • 99 POSTS
So today I finally fiddle with it some more and was able to unplug the AC Switch harness from the ECU that is behind the passenger air bag in the dash...which you have to remove to get to. Along with the glove box as well. Attached, left to right P1, P2, P3, P4
P1 - using jumper on plug...engine running AC switch on, all systems work
P2 - testing for power at the plug (blue wire) from the AC switch on the dash - all is good
P3 - AC switch harness and visible is the ECU above the evaporator
P4 - Schematic you provided,
So I tested for power at the harness...it has power...I plugged in back in and tested for power the AC pressure switch (pink wire) no power, engine on and running.
Conclusion...ECU is bad
Resolution...cut large paper clip and jump blue and pink wire on harness - seems to work just fine with the engine running, both fans running, compressor engaged.
I have no idea about the Thermo Sensor wires that come off the ECU to the left side of the dash somewhere. System seems to work.
I suppose the only way to find the actual part is from a salvage yard. I have no idea what the part number is. Rock Auto shows it, but they show a fuel injector/fuel pump relay that is the same located under the driver side console. Not the same part at all.
Any idea what the actual part number is?
May 22, 2021 at 8:46 PM
Avatar
ASEMASTER6371
  • CERTIFIED EXPERT
  • 52,796 POSTS
You have a wiring issue with the pink wire. It is open somewhere between the module and the switch. I would do an overlay of the wire so it gets power with the key on.

Roy
May 24, 2021 at 2:01 PM
Avatar
TF43
  • MEMBER
  • 99 POSTS
How's that possible to have a problem with the pink wire? If I jump the blue and pink wire at the harness plug under the dash (that connects to the ECU) and it works fine then.
The pink wire runs from that plug to the pressure switch. The ECU isn't allowing the blue wire and pink wire to complete the connection. So jumping it was my solution, and it only powers up with the key on. Not sure I follow how the pink wire is at fault. Thanks Roy for the help. : )
May 24, 2021 at 2:12 PM
Avatar
ASEMASTER6371
  • CERTIFIED EXPERT
  • 52,796 POSTS
Was that just a connector or did you remove the connector from something?

Roy
May 24, 2021 at 2:35 PM
Avatar
TF43
  • MEMBER
  • 99 POSTS
Yes, the connector was plugged into the ECU just above the evaporator. You can see the little white box/plug just above the P1 and P3 I sent. The harness plugs into it. : )
May 24, 2021 at 2:53 PM
Avatar
ASEMASTER6371
  • CERTIFIED EXPERT
  • 52,796 POSTS
Okay, I see. Based on that, I agree it needs an ECM.

Roy
May 24, 2021 at 3:19 PM