Jun 24, 2012 at 3:21 AM
My ac blower motor quit working
2004 SUZUKI AERIO
Advertisement
I'd be happy just to now how to get to the fan switch to test it.
They don't even point to 3 because it really really sucks.
Jun 24, 2012 at 3:23 AM
Advertisement
The wires are on the back.
Jun 24, 2012 at 3:24 AM
At last count there were 255 automobile manufacturers and each one had many different models over the years. I haven't memorized every one just like you haven't memorized every tractor brand and model. No one would expect that of you.
I'm still missing something that should be obvious but something isn't adding up. If I understand correctly, you had no air movement at all meaning the fan was not running, then you logically guessed at the resistor and now you have what is typically level 2 airflow at 3,000 rpm but no air flow at idle. Assuming you're staying on the same speed setting, what is changing besides engine speed and possibly charging system output? As I've been reading it, air flow changes with how far you press the gas pedal.
If I have that right, that brings an entirely different variable into question. Do you have any vacuum controls that run the mode doors? Most vacuum-operated systems are spring-loaded to go to defrost mode if there's a complete loss of vacuum. That's for safety. Your feet might freeze but your windshield will be clear. Could you have low vacuum at idle and a mode door isn't moving properly?
I'm still hung up on why the resistor assembly went bad. Even if you could easily measure the current flow through it, I doubt any of us could offer useful advise because that's not a test we normally would do. Based on the symptoms we just replace parts. You have a weird problem that defies logic and even if you provided current flow numbers, there's little chance we'd know what to do with them.
I'm still missing something that should be obvious but something isn't adding up. If I understand correctly, you had no air movement at all meaning the fan was not running, then you logically guessed at the resistor and now you have what is typically level 2 airflow at 3,000 rpm but no air flow at idle. Assuming you're staying on the same speed setting, what is changing besides engine speed and possibly charging system output? As I've been reading it, air flow changes with how far you press the gas pedal.
If I have that right, that brings an entirely different variable into question. Do you have any vacuum controls that run the mode doors? Most vacuum-operated systems are spring-loaded to go to defrost mode if there's a complete loss of vacuum. That's for safety. Your feet might freeze but your windshield will be clear. Could you have low vacuum at idle and a mode door isn't moving properly?
I'm still hung up on why the resistor assembly went bad. Even if you could easily measure the current flow through it, I doubt any of us could offer useful advise because that's not a test we normally would do. Based on the symptoms we just replace parts. You have a weird problem that defies logic and even if you provided current flow numbers, there's little chance we'd know what to do with them.
Jun 24, 2012 at 3:25 AM
My fan doesn't care about my RPMs!
Jun 24, 2012 at 3:26 AM
Now see cardio, That's an answer I can live with. I don't think I have an AC problem. I have a bug somewhere else. That's what I need help with. resistor went bad because I payed 9,000.00 for the car when it was brand new and it has 100,000 miles.
Jun 24, 2012 at 3:30 AM
[quote]My fan doesn't care about my RPMs!My fan doesn't care about my RPMs![/quote]
You keep saying that but it's totally false.
If you have heavy electrical on at idle like the blower, A/C compressor and lights, you're battery voltage is going to drop at idle and even a slight elevation in RPM will bring the voltage up substantially which WILL increase the blower speed.
You keep saying that but it's totally false.
If you have heavy electrical on at idle like the blower, A/C compressor and lights, you're battery voltage is going to drop at idle and even a slight elevation in RPM will bring the voltage up substantially which WILL increase the blower speed.
Jun 24, 2012 at 3:31 AM
First repair ever other than brakes. Fine little car.
Jun 24, 2012 at 3:31 AM
I have the same fan speed on defrost as AC. FYI... If Deere built it in the last 50 years I do know every model.
Jun 24, 2012 at 3:33 AM
[quote]I have the same fan speed on defrost as AC. FYI.[/quote]
LOL.......... Then i guess you don't realize that the A/C compressor runs in defrost mode..... FYI
LOL.......... Then i guess you don't realize that the A/C compressor runs in defrost mode..... FYI
Jun 24, 2012 at 3:37 AM
I do know that, we were talking about vacuum controlled doors. Safety override.
Jun 24, 2012 at 3:39 AM
OK, I'm outta here
Jun 24, 2012 at 3:40 AM
Ironically my 67 Chevy pickup has no AC but defrost mode, hugh. Vacuum was what we were talking about.
Jun 24, 2012 at 3:41 AM
[quote]Vacuum was what we were talking about.[/quote]
OK, one more thing. There are no vacuum controls in this system. It's all electric.
OK, one more thing. There are no vacuum controls in this system. It's all electric.
Jun 24, 2012 at 3:46 AM
Thanks wrench, I know. I am looking for clues as to why I have no fan speed. It ain't the fan. How do I get to the fan switch. Do I have 1 complete control or separate
components. Does the switch dash cover pop of or do I have to remove 3 other panels first?
components. Does the switch dash cover pop of or do I have to remove 3 other panels first?
Jun 24, 2012 at 3:55 AM
I have an entirely covered dash interior and I see 2 freaking screws. They hold the glove box hinge.
Jun 24, 2012 at 3:57 AM
OK Wrench. I have 11.5 volts @1 amp at blower motor at idle. 12.1 volts and 1.7 amps at 3000 RPMs. I have 13.5 at headlights@ a little less than 1 amp.
Jun 24, 2012 at 4:07 AM
You understand the basics of electrical operations so I don't have to go into it.
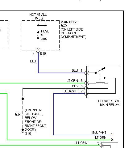
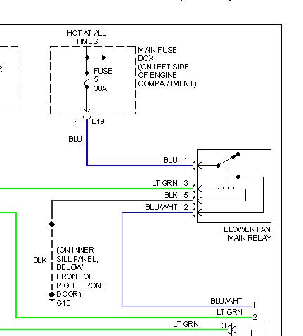
The attached schematics are for the blower fan motor and what we need to find out is if the problem is with the fan motor circuit or not.
Attach a fused wire direct from the battery and apply it to the Blue/White wire of the blower motor and retest. If blower operations do not change, that means you do not have a fault with the power supply, unless the supply voltage is low.
Check out the diode in the diagram.
The attached schematics are for the blower fan motor and what we need to find out is if the problem is with the fan motor circuit or not.
Attach a fused wire direct from the battery and apply it to the Blue/White wire of the blower motor and retest. If blower operations do not change, that means you do not have a fault with the power supply, unless the supply voltage is low.
Check out the diode in the diagram.
Jun 24, 2012 at 2:37 PM
You could just do a voltage drop test between the battery and blower motor too. I'm sure you know how to do that.
Jun 24, 2012 at 2:42 PM
Are 3-8 the back of the switch?
Jun 26, 2012 at 12:39 AM
So KHlow. I already redid G10 ground. It is 100 and all parts are 4-7 days away. I should be able to temporarily jump from blue 1 to fan blue/white to survive until needed component arrives?
Jun 26, 2012 at 12:58 AM
Those are part of the wiring circuit for the A/C system and not the switch.
Is your system automatic or manual?
If jumping from Blue 1 to Blue/White increases the speed, then the problem lies it the relay or wiring circuit to the blower motor.
Is your system automatic or manual?
If jumping from Blue 1 to Blue/White increases the speed, then the problem lies it the relay or wiring circuit to the blower motor.
Jun 26, 2012 at 1:39 PM

