Engine is not cranking over - starter not working for me?

2004 FORD EXPLORER
110,000 MILES
Avatar
CWE909
  • MEMBER
  • 14 POSTS
Turn ignition to crank it will not start or turn over and no click sounds. friend with me checked fuses seemed okay. turned key to on crossed starter, engine turned over but would not start. he suggested either ignition switch bad or a neutral switch. any ideas and to figure out if ignition switch or neutral switch? can one or other be shorted out or crossed to narrow down problem, or does it sound like something else? thanks guys.
Sep 30, 2011 at 2:30 PM
Advertisement
Avatar
STRAILER
  • CERTIFIED EXPERT
  • 53,854 POSTS
Hello,

There is a c1017 relay that works the starter that sounds like it has gone bad. Here is a guide that can help you confirm the failure and get the truck fixed:

https://www.2carpros.com/articles/how-to-check-an-electrical-relay-and-wiring-control-circuit

I would also check the fuses. Here is a guide for that and the starter and fuse panel diagrams (below).

https://www.2carpros.com/articles/how-to-check-a-car-fuse

Check out the diagrams (below).

Please let us know what you find.

Cheers
Sep 30, 2011 at 11:11 PM
Avatar
CWE909
  • MEMBER
  • 14 POSTS
thanks for response. I am a firefighter and little busy. wind up going to be Tuesday before i get to check out those fuses and relays. this car is my sons' and i am letting him use my extra vehicle temporarily. until we get his figured out. reply in a day or so. thanks
Oct 3, 2011 at 8:42 PM
Advertisement
Avatar
CWE909
  • MEMBER
  • 14 POSTS
Okay folks, i checked relays/fuses under hood and in passenger compartment with an ohm meter. all checked to be good. where do i go from here? guess neutral switch i know it is on steering column i believe, did not see it in engine compartment unless it is under A/C compressor or under dash. hmac300, please continue to advise.
Oct 5, 2011 at 10:55 PM
Avatar
HMAC300
  • CERTIFIED EXPERT
  • 48,601 POSTS
Neutral switch could be one the transmission as well. i have not looked where it is. try switching one of the relays that is like that see if that cures it. then you know what it is.
Oct 5, 2011 at 11:43 PM
Avatar
CWE909
  • MEMBER
  • 14 POSTS
hmac300, tried alternating relays did not work. going to replace ignition switch. got bottom cover off see switch unplugged harness from it, but cannot figure out, switch has two push in clips to get it to release. good news is one is on bottom that i can get to, bad news other clip is on top of switch and that i cannot figure out how to get to. help.
Oct 8, 2011 at 5:28 PM
Avatar
HMAC300
  • CERTIFIED EXPERT
  • 48,601 POSTS
I am sending a picture along it just says to release the two locking tabs and remove switch. i am also sending a picture of multi-function switch in case you need to take that out to get the ignition out. the multi function is turn signal, wiper, etc.
Oct 8, 2011 at 5:40 PM
Avatar
CWE909
  • MEMBER
  • 14 POSTS
could not get to that screw without pulling steering wheel cover, and that is a definite no thanks. finally got switch out, had to break it. put new one in and guess what, it still will not crank! okay what is next? i am guessing neutral switch and i read if i can find it, it can be jumped? what is the next step boss?
Oct 9, 2011 at 2:22 PM
Avatar
CWE909
  • MEMBER
  • 14 POSTS
took car to Ford dealership. problem was the PATS. some how chip in key became corrupted and wiped out part of the pats programming. my son only received one key when he bought it, so Ford dealership hooked up to diagnostic computer and it went crazy. they were able to fresh flash computer and program a new key, and tossed the other to the side for unlocking only. service manager has thirty five years under his belt and has only came across this type of problem. new PATS programming and new key and runs great. $112.00 key included. whew!

Thank you and God bless you.
Oct 21, 2011 at 7:45 PM
Avatar
KERNNY.WAMES69
  • MEMBER
  • 1 POST
05 explorer 4.0 just did a engine replacement got every thing hooked up but it won't crank or start but if I cross the starter it'll turn over. Message center on dash says engine service fail mode what ever that means any ideas??
Jul 26, 2019 at 10:30 PM
Avatar
STRAILER
  • CERTIFIED EXPERT
  • 53,854 POSTS
It sounds like the security system is enabled. can you tell me if the security light is flashing when you try to crank the engine over? If so this guide will help you reset the system:

https://www.2carpros.com/articles/how-to-reset-a-security-system

We should run the codes as well.

https://www.2carpros.com/articles/checking-a-service-engine-soon-or-check-engine-light-on-or-flashing

Please run down these guides and report back.
Jul 29, 2019 at 11:00 AM
Avatar
RICARDO HARO
  • MEMBER
  • 2 POSTS
Quit running when doing a U turn, would not crank over but power was on. replaced starter and battery three months ago and replaced key and had reprogrammed. so engine will not turn over but has power.
Any idea what it could be?
Dec 31, 2020 at 8:37 AM (Merged)
Avatar
STEVE W.
  • CERTIFIED EXPERT
  • 15,113 POSTS
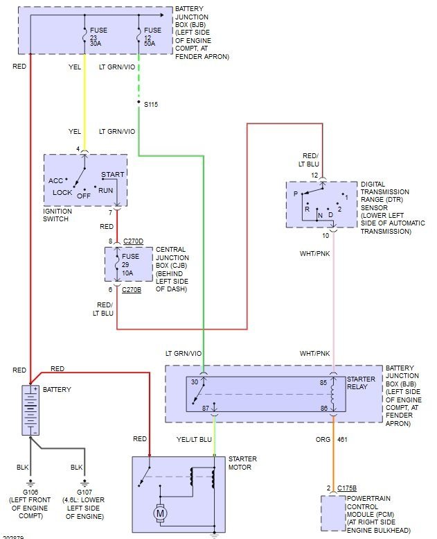
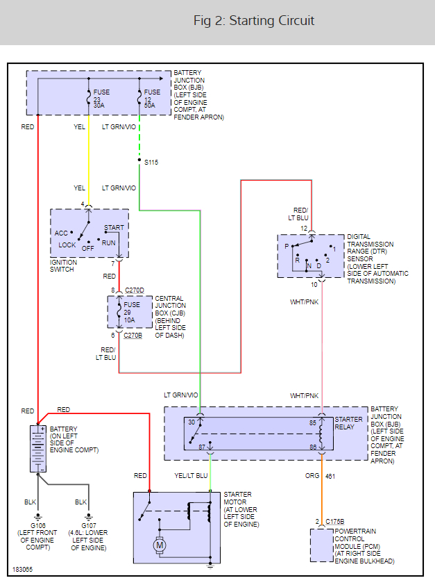
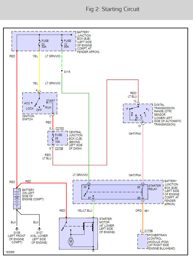
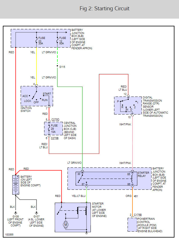
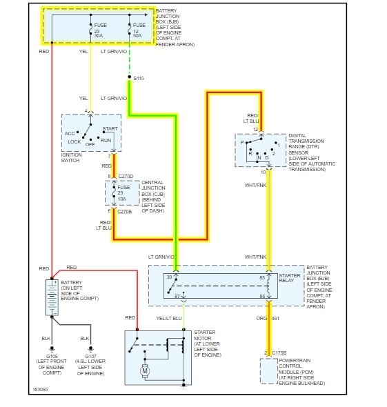
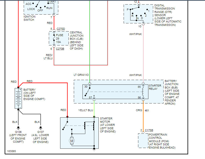
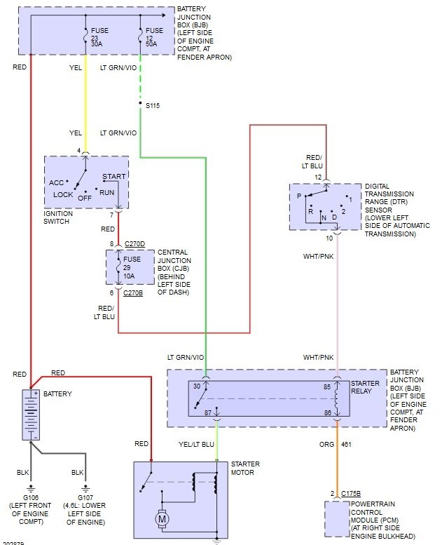
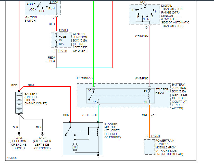
Bad battery cables to the starter or ground, bad starter relay, blown fuse, faulty transmission switch or bad PCM.

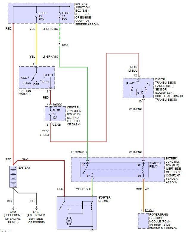
First check fuses 12, 23 in the under hood junction box and fuse 29 in the left side fuse box under the dash. Use a test light and verify power at both sides of the fuse. Next check the starter relay in the under hood junction box. With the test light you should have battery voltage at pin 30, When the key is turned to start with the shifter in park or neutral you should now have battery voltage at two pins, 30 and 85.
If you only have power at the original pin 30 the transmission switch is faulty.

A quick check might help. Take a jumper wire and use it to jump between pins 30 and 87 in the starter relay socket. Make sure you have the correct pins, If the engine turns over now the battery cables, and fuse 12 is good.
Dec 31, 2020 at 8:37 AM (Merged)
Avatar
RICARDO HARO
  • MEMBER
  • 2 POSTS
Okay thanks, I will check those.
Dec 31, 2020 at 8:37 AM (Merged)
Avatar
STRAILER
  • CERTIFIED EXPERT
  • 53,854 POSTS
Please let us know what happens, we are interested too see what it is.

Cheers, Ken
Dec 31, 2020 at 8:37 AM (Merged)
Avatar
JOHN HOSKINS
  • MEMBER
  • 3 POSTS
Engine will not crank. I checked all the fuses under the hood and relays tested them all. They are fine. I bought a brand new battery, still nothing. Lights, radio, blower etc., all work with the key on so I assume no ignition switch problem. I thought it might a security system issue. Tried 3 different methods to reset it (manually unlocking door, negative terminal off for 30 minutes and turning key for 10 minutes (did that 3 times, nothing worked). When I turn the key on I can barely hear a 'click' near the interior fuse box but that is all. I am trying one last method for the security system; disconnect the battery for 48 hours. This is a great SUV. It never has failed to start before. Shut it off one day and then won't start back.
Dec 31, 2020 at 8:37 AM (Merged)
Avatar
ASEMASTER6371
  • CERTIFIED EXPERT
  • 52,796 POSTS
Good afternoon,

The 48 hours will do nothing.

https://www.2carpros.com/articles/car-cranks-but-wont-start

What is the battery voltage?

How did you test the relays? Did you verify powers and ground controls especially for the starter relay?

I attached a diagram for you of the starting system.

Remove the relay and test for one pin for power with the key on. Then turn the key to start and see if there is another pin that is hot. Let me know the results.


Roy
Dec 31, 2020 at 8:37 AM (Merged)
Avatar
TEDDYTAPIZ91
  • MEMBER
  • 2 POSTS
So one night the car had shut off after running into the gas station accidentally left the light on came out wouldn't start. got a jump and it fired right up. the next morning the car would not start. no dash lights came on and the interior lights were very dim. no crank no nothing. we replaced the starter because the battery tested fine and still nothing.
Dec 31, 2020 at 8:37 AM (Merged)
Avatar
SCGRANTURISMO
  • CERTIFIED EXPERT
  • 4,897 POSTS
Hello,

This sounds to me like you have a dead battery. If you could do a quick check for me. With a Digital Multi-meter [DMM] could you take a voltage reading across the battery terminals. Here is a link on how to use a DMM if you are not familiar with how to use one below:

https://www.2carpros.com/articles/how-to-use-a-voltmeter

Please get back to us with what you are able to find out.

Thanks,
Alex
2CarPros
Dec 31, 2020 at 8:37 AM (Merged)
Avatar
TEDDYTAPIZ91
  • MEMBER
  • 2 POSTS
Battery reads 12.7.
Dec 31, 2020 at 8:37 AM (Merged)
Avatar
SCGRANTURISMO
  • CERTIFIED EXPERT
  • 4,897 POSTS
Hello again,

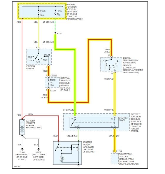
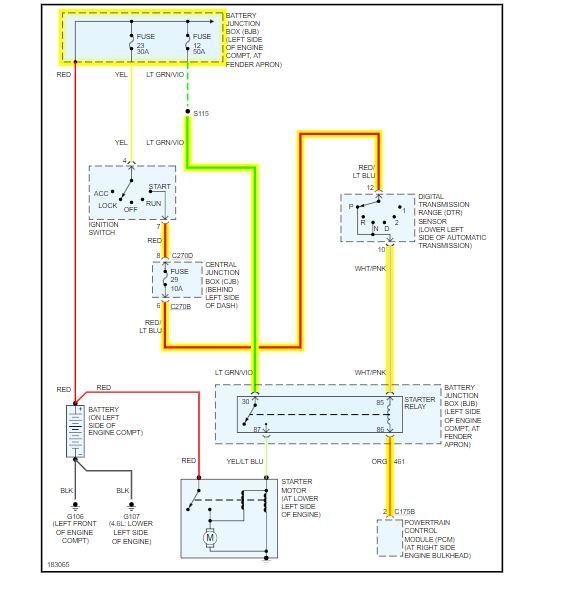
Okay, that's good. Now could you please check fuses 12 and 23 in the Battery Junction Box of your vehicle. I have included the location of the Battery Junction Box, it's fuse/relay layout with callout, and a wiring diagram of your vehicle's starting circuit in the diagrams down below. Please go through these guides and check the fuses and get back to us with what you find out. We can go from there. Here is a link below, if needed, on how to check a fuse:

https://www.2carpros.com/articles/how-a-car-fuse-works

Thanks,
Alex
2CarPros
Dec 31, 2020 at 8:37 AM (Merged)
Avatar
BILLY KAME
  • MEMBER
  • 2 POSTS
It was running beautiful. I stopped for gas and it wont do anything now. I've check starter even hand fed it fuel and cranked it through bypassing the starter relay and it will run. Is there any way to bypass transponder or security stuff all together? I have an 2005 F150 also and it has been bypassed somehow. I don't know how they did it but it runs fine.
Dec 31, 2020 at 8:37 AM (Merged)
Avatar
KASEKENNY
  • CERTIFIED EXPERT
  • 18,907 POSTS
Unfortunately there are no ways to bypass this system. It was designed to disable the vehicle if tampered with so that it can't be stolen.

I attached the info about it but I would suggest we start with getting codes and that should tell us where the issue is.
Dec 31, 2020 at 8:37 AM (Merged)
Avatar
HUM MOVES
  • MEMBER
  • 3 POSTS
Hey, so I drove my car last night came home from work everything seemed to be fine. well, I do have a transmission seal leak so the car flashes in and out of O/D mode and jumps until I turn it on and off again, but that I know. so I wake up in the morning to go to work again and my car won’t turn on the battery level was low but all the lights still came on. so I tried jumping the car and the battery level went up but the car doesn’t switch over at all. just one click but that’s. it i looked under my hood I saw that there was a little antifreeze leak coming out one of the hoses. I tightened the hose up because the hose is brand new, fuel pump brand new, and water pump, plus all the hoses were changed a couple months ago, so someone probably didn’t tighten them right? I’m not a car expert, I change my brakes have changed a hose before but will need a mechanic anyways as I digress, I was wondering what could be wrong with the car if I don’t hear any anything but one little click and the car itself won’t turn at all when I turn the key what could it be? And now after a few minutes the battery level went low again and I don’t want to buy a battery for no reason.. so is it the battery or is it something else since there’s no clicking noise really just the one click and it didn’t turn on at all when I was jumping the car and the battery was on middle level when I charged it. so basically back to normal. it’s fairly cold now in New York it wasn’t just a day ago could the weather have done that or maybe the leak got to something and shorted it or is the starter or ignition switch or could it be from the battery itself? but wouldn’t it turn on when I was charging it with another car? I checked all the fuses too. Suffice to say I missed work today.
Dec 31, 2020 at 8:37 AM (Merged)
Avatar
BMDOUBLE
  • CERTIFIED EXPERT
  • 1,139 POSTS
It sounds like a bad connection either at the battery itself or at the starter, and in many cases the ground mounted on the front driver side of the engine block. You can follow the ground wire from the battery cable negative to the ground which is mounted onto a stud on the front of the engine block, just verify that the nut and stud is tight, I've found several loose ones because it's a bad design for a ground mounting point and leads to a loose connection due to the normal movement of the battery cable. I have attached the best picture that I could find and illustrated it to help you find it.
Dec 31, 2020 at 8:37 AM (Merged)
Avatar
HUM MOVES
  • MEMBER
  • 3 POSTS
Not sure. I can’t find it the transmission fluid needs to be changed and checked from underneath so I feel like the car is a puzzle and I’m only good at changing brakes. here’s some pictures but again I just bought a battery put it in and it doesn’t even click over at all.
Dec 31, 2020 at 8:37 AM (Merged)
Avatar
HUM MOVES
  • MEMBER
  • 3 POSTS
Some pictures. I’m hoping it’s not the starter and was wondering if I go to fuse box and check ignition relay or starter relay see if I feel a click or not ignition that will work ?
Dec 31, 2020 at 8:37 AM (Merged)
Avatar
BMDOUBLE
  • CERTIFIED EXPERT
  • 1,139 POSTS
You will need to slide under the front of the truck and look up above the crank pulley and against the engine block. It's going to come down to checking voltage at the starter itself and voltage drop tests for the power and ground cables. do you have a volt meter and have you done these tests before?
Dec 31, 2020 at 8:37 AM (Merged)
Avatar
CORMAREE04
  • MEMBER
  • 1 POST
When I came out this morning to leave for work my car would not start. The first couple of times I tried to crank it it just made a clicking noise now it isn't doing anything. All my lights and gauges are working along with my horn and radio, I replaced the battery and had the starter tested they are both okay, so I don't know what else it could be. can you guys help me out.
Dec 31, 2020 at 8:38 AM (Merged)
Avatar
TTRAN
  • MEMBER
  • 45 POSTS
Your explorer may have a bad starter. If you have a volt meter, have someone to tap the lead of the meter to the positive side of the starter and the other to the ground, or the engine body. Ask someone to start the ignition switch and observe the voltage display on the volt meter. If you see it shows between 10 and 12v, you definitely have a bad starter. The solenoid on your starter may be bad. Replace explorer starter is not a big deal.
Good luck,
Tony
Dec 31, 2020 at 8:38 AM (Merged)
Avatar
SHORTIE08
  • MEMBER
  • 1 POST
Hi i need to know what is wrong with my truck, About 2 weeks ago happened the same thing it would not turn on and we but antyfreeze in it a worked but if you leave the door opened foa bout 3 minutes the battery will die. Then it worked fine for about 2 weeks and this morning it didnt turned on again. PLease help me,

Also if i turned the heater all the way to the red part it starts making a weird noise like if something is hitting something, but if its not all the way to the bottom of the red part it works fine. Can this be the problem to my truck not turning on?

I took the truck to get the battery and alternator checked but they are both fine so i have no idea whats happening.
Dec 31, 2020 at 8:38 AM (Merged)
Avatar
JACOBANDNICKOLAS
  • CERTIFIED EXPERT
  • 110,175 POSTS
The heater noise sounds like there is something in the heater box. Have you checked for leaves, debris...?

As far as the battery, do a draw test on the system. If there is a draw, remove one fuse at a time until the draw stops so we know what circuit is causing the problem. Also, before anything, make sure the battery terminals are clean and tught.

Here is a how to for checking for a draw.

https://www.2carpros.com/first_things/why_is_my_car_battery_dead_over_night.htm
Dec 31, 2020 at 8:38 AM (Merged)
Avatar
MICHAEL OTOOLE
  • MEMBER
  • 2 POSTS
When I give the battery a jump car starts up. When I turn the car off and try to start it again it wont start. So is it the battery or alternator?
Dec 31, 2020 at 8:38 AM (Merged)
Avatar
RENEE L
  • CERTIFIED EXPERT
  • 1,260 POSTS

Hi MICHAEL,

If you decide to conduct the testing yourself here are a couple of links to helpful information from this site with written instructions, pictures and a video explaining how to load test your battery yourself and the other how to check your alternator yourself.

If you need further assistance please come back to 2CarPros.com. We are always happy to help.

https://www.2carpros.com/articles/how-to-check-a-car-battery

https://www.2carpros.com/articles/how-to-check-a-car-alternator

Thank you for visiting 2CarPros.

Kindest regards,

Renee
Admin

Dec 31, 2020 at 8:38 AM (Merged)
Avatar
MICHAEL OTOOLE
  • MEMBER
  • 2 POSTS
Ok thank you very much.
Dec 31, 2020 at 8:39 AM (Merged)
Avatar
STRAILER
  • CERTIFIED EXPERT
  • 53,854 POSTS
Please let us know what you find so it will help others.

Best, Ken
Dec 31, 2020 at 8:39 AM (Merged)
Avatar
BLACKISTON
  • MEMBER
  • 1 POST
We just recently got into an accident where someone backed into our passenger side. We got the vehicle back 6 days ago and 2 days ago the service engine light soon came on and now it won't start. The battery's charge is fine but the engine is not even trying to turn over. What could this be caused by and could it have anything to do with the accident?
Dec 31, 2020 at 8:39 AM (Merged)
Avatar
JACOBANDNICKOLAS
  • CERTIFIED EXPERT
  • 110,175 POSTS
Hi:
First, if you are sure the battery is good, make sure the ground to the engine block and the battery terminals are clean and tight. IF they are, have a helper turn the key to the start position while you check for power to the small wire on the starter. If you have power, the starter is most likely bad.

If you know of anyone with a scanner, the computer will have a code set in it identifying where the problem is coming from. But if the starter isn't working, that is where I would start.

Joe
Dec 31, 2020 at 8:39 AM (Merged)
Avatar
JAMESFITZ23
  • MEMBER
  • 1 POST
I was told it was the starter, replaced the starter and battery and ignition fuse, starter fuse. It just clicks, lights work, headlights etc. it does not sound like it needs a jump,it clicks. Been told the key and computer has to be reprogram. I put already $500.00 now this mechanic wants $400.00. I am broke. what to do ?
Dec 31, 2020 at 8:39 AM (Merged)
Avatar
STEVE W.
  • CERTIFIED EXPERT
  • 15,113 POSTS
If it clicks when you turn the key but the lights work, you have a voltage problem. Check the battery cables at both ends for corrosion at the connections and make sure they are not corroded internally. As a test you could take a jumper cable and connect it between the positive terminal on the starter and the positive terminal on the battery. That would bypass the positive cable, Do the same on the negative side but connect the engine end to a clean spot on the block. See if it turns over and starts now. If it does it's a bad cable.
Dec 31, 2020 at 8:39 AM (Merged)
Avatar
JENNILYNNE29
  • MEMBER
  • 1 POST
my truck started on Sunday and now it's Thursday and it wont start. i turn the key my windows and lights work. we pulled the starter it was shot after 2 months.i got a replacement under the warranty and this start wont worker. so we bought a whole new one, what could be causing the starters to go bad? i checked the fuses nothing was blown. i have had this truck for 2 months.
Dec 31, 2020 at 8:39 AM (Merged)