starter not working?

1996 PONTIAC GRAND AM
105,000 MILES
Avatar
ANONYMOUS
  • MEMBER
  • 1 POST
I replaced my battery and ignition switch and the car started a few days ago and now the theft system light is showing and the car will not start. What should i do to get the car started??
Mar 30, 2013 at 9:35 PM
Advertisement
Avatar
ASEMASTER6371
  • CERTIFIED EXPERT
  • 52,796 POSTS
try this. turn the key to start then back to on position. leave it there for about 10 minutes or when the theft light goes out. then do this 2 more times. then the ignition has learned the new password.

This guide will help fix it

https://www.2carpros.com/articles/starter-not-working-repair

Roy
Apr 20, 2013 at 10:53 AM
Avatar
GVANDYGRIFF
  • MEMBER
  • 1 POST
1996 pontiac grand am When I turn on ignition all the dummy lights work, but when I try to start it , nothing happens. I can jump the starter from underneath and it works fine, just not with the ignition. I have checked for broken wires and cant find any. Starter and battery are good. 3.1 litre automatic on floor ( between seats ). Any ideas?
Jul 31, 2020 at 9:59 AM (Merged)
Advertisement
Avatar
JDL
  • CERTIFIED EXPERT
  • 16,098 POSTS
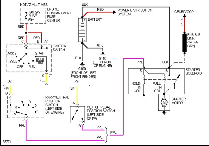
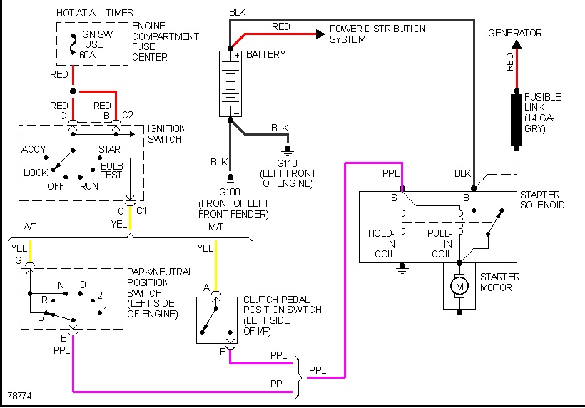
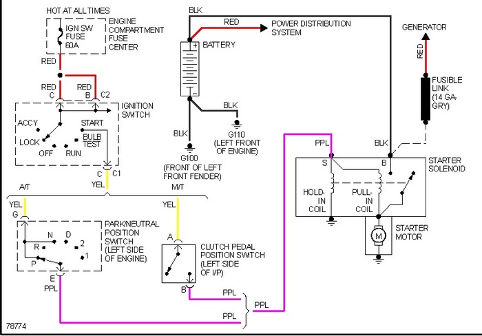
The purple wire at the starter solenoid should be hot with key in the crank position. If it isn't hot, backtrack the circuit. Possible issue with neutral switch? Did you try cranking in neutral?

You have to be sure the battery has a full charge and connections are clean and tight.
Jul 31, 2020 at 9:59 AM (Merged)
Avatar
TIM8570
  • MEMBER
  • 2 POSTS
ignition turns on try to start no power to turn over engine is it nuetral safty switch
Jul 31, 2020 at 9:59 AM (Merged)
Avatar
SATURNTECH9
  • CERTIFIED EXPERT
  • 30,869 POSTS
So the starter is inop?If so have you had the battery load tested?Also made sure the battery cable's are clean and tight?Do you have multimeter to trace power?
Jul 31, 2020 at 9:59 AM (Merged)
Avatar
FIXITMR
  • CERTIFIED EXPERT
  • 9,990 POSTS
did you try putting in and out of park a few times? and try it in neutral also.
Jul 31, 2020 at 9:59 AM (Merged)
Avatar
SAMBOYNTON
  • MEMBER
  • 1 POST
Other Category problem
1995 Pontiac Grand Am Engine Size unknown Wheel Drive Type unknown 122,00 miles
----------------------------------------------------------------
the other day my car ran out of gas,we filled it up and had no problems,the next day the car wouldnt turn over and start. the next day it started fine and had no problems.the day after that i was driving down the street and my car went nutty it stalled the power steering,brakes and everything went out and the check engine light and the oil light both came on. now the car starts slowly makes a chugging noise and stalls out it will only stay running if you keep pressure on the gas .help
Jul 31, 2020 at 9:59 AM (Merged)
Avatar
DWAYNE GELEN
  • MEMBER
  • 7 POSTS
check fuel filter may be plug from sedament from running out of fuel .
Jul 31, 2020 at 9:59 AM (Merged)
Avatar
MCHICHURA
  • MEMBER
  • 1 POST
battery is good engine wont crank
Jul 31, 2020 at 9:59 AM (Merged)
Avatar
RASMATAZ
  • CERTIFIED EXPERT
  • 75,992 POSTS
If you are talking about no cranking at all/nothing when you turn key to starting position

Try this short out the starter solenoid and see if it will engage the engine if so check and test the starter relay, park and neutral switch and ignition switch. Make sure the battery and connections are good
Jul 31, 2020 at 9:59 AM (Merged)
Avatar
TINY_FLUTTERS
  • MEMBER
  • 2 POSTS
1995 Pontiac Grand Am 4 cyl Two Wheel Drive Automatic

My car was driving fine, cranking fine, no warning that it would just quit. I was out doing errands when i went to crank it up no noise at all, the lights and air blows but the engine wont even attempt to turn over. What could it be?
Jul 31, 2020 at 9:59 AM (Merged)
Avatar
MMPRINCE4000
  • CERTIFIED EXPERT
  • 8,548 POSTS
Start simple, remove and clean battery terminals, both at battery and at starter and ground. See if you can jump start the car with another car, if so then battery and/or alt. would be suspect.

These guides will help us fix it.

https://www.2carpros.com/articles/starter-not-working-repair

and

https://www.2carpros.com/articles/everything-goes-dead-when-engine-is-cranked

Please run down these guides and report back.
Jul 31, 2020 at 10:00 AM (Merged)
Avatar
ROCKLOVER55
  • MEMBER
  • 1 POST
1995 Pontiac Grand Am 4 cyl Automatic 127000 miles

My car will not start, when i turn the key, the radio and lights turn on, but the car does not turn on. It does not make any sounds like it is hestating to turn on. I apparently might have a loose terminal (negative) and im wondering could this be the reason why it wont turn on? Or is it something worse?
Jul 31, 2020 at 10:00 AM (Merged)
Avatar
RASMATAZ
  • CERTIFIED EXPERT
  • 75,992 POSTS
Could be battery not taking the charge or alternator not putting out or just plain loose battery connections-

Couild also be the igntion switch, park and neutral position switch, starter relay and starter itself.

Try this hold key at cranking position and bang on the starter if it cranks the engine over -replace it
Jul 31, 2020 at 10:00 AM (Merged)
Avatar
EDWLMCL72
  • MEMBER
  • 1 POST
starter works but engine will not turn over
Jul 31, 2020 at 10:00 AM (Merged)
Avatar
WRENCHTECH
  • CERTIFIED EXPERT
  • 20,761 POSTS
"Turn over" mean crank. Are you saying it cranks but doesn't start?
Jul 31, 2020 at 10:00 AM (Merged)
Avatar
MALLEAH
  • MEMBER
  • 1 POST
i have a 95 grand am, well one day it would turn over but wouldn't start so i got a battery and it solved the problem. now its doing at all over again turning over but not starting. any suggestions on the problem
Jul 31, 2020 at 10:00 AM (Merged)
Avatar
RASMATAZ
  • CERTIFIED EXPERT
  • 75,992 POSTS
Cranks but no start condition:Do below to determine whether it's fuel or spark issue:

Get a helper disconnect a sparkplug wire or 2 and ground it to the engine at least 3/16 away from ground -have helper crank engine over-do you have a snapping blue spark? If so-you have a fuel related problem,Do you hear the fuel pump come On when you turn key on? If not check fuel pump fuse and fuel pump relay if so, check the fuel pressure to rule out the fuel filter/fuel pump/pressure regulator and listen to the injector/s are they pulsing or hook up a noid light. No snapping blue spark continue to troubleshoot the ignition system-power input to the coil/coil packs,coil's resistances,distributor pick-up coil, ignition control module, cam and crank sensors and computer Note: If it doesn't apply disregard it.
Jul 31, 2020 at 10:00 AM (Merged)
Avatar
AMARIC05
  • MEMBER
  • 1 POST
Engine problem 1995 Pontiac Grand Am 4 cyl Wheel Drive Type unknown Automatic 163000 miles I've owned my 95 Grand Am (SE 2.3L Quad 4 Engine) for a year now and never any serious problems..... About two months ago started having problems with the belt tensioner, water pump and also at the same time had my engine rebuilt. The car ran like new afterwards, just recently my car started running ruff and only acelerating to about 10 mph...... Checked the spark plugs and they were full of gasoline. What does this mean? or What is the problem???


https://www.2carpros.com/forum/automotive_pictures/139680_car_1.jpg

Jul 31, 2020 at 10:00 AM (Merged)
Avatar
RASMATAZ
  • CERTIFIED EXPERT
  • 75,992 POSTS
Try disconnecting a sparkplug wire and ground it to the engine-while helper cranks engine over look for spark-Do you have it? If there's spark-check for leaking injector/s and check the fuel pressure to rule fuel pressure regulator/fuel pump.
Jul 31, 2020 at 10:00 AM (Merged)
Avatar
ROBERTGRIMSLEY
  • MEMBER
  • 1 POST
I have a 1995 Pontiac Grand Am GT with a 2.4 liter quad 4 engine. It is also a 5 speed with 154,000 miles.My car ran fine until i put a for sale sign on it in my front yard(go figure:). The other day i went to crank it to wash it off from sitting under the trees and there was nothing but a click. Well after about 6 clicks it started turning over BUT would not crank. I turned the key off and try again and there is a click again. Sometimes it might take 2 turns of the key and sometimes 6 or 7 times before the motor starts turning over. Not sure what the deal is so out of curiosity I had my wife come out and try get it turning over(after a couple of trys) and I sprayed starting fluid into the breather. It acted like it was going to crank then but to no avail. Could you offer any advice on this problem and thank you
Jul 31, 2020 at 10:01 AM (Merged)
Avatar
RASMATAZ
  • CERTIFIED EXPERT
  • 75,992 POSTS
[quote:bfe5ede308="robertgrimsley"]I have a 1995 Pontiac Grand Am GT with a 2.4 liter quad 4 engine. It is also a 5 speed with 154,000 miles.My car ran fine until i put a for sale sign on it in my front yard(go figure:). The other day i went to crank it to wash it off from sitting under the trees and there was nothing but a click. Well after about 6 clicks it started turning over BUT would not crank. I turned the key off and try again and there is a click again. Sometimes it might take 2 turns of the key and sometimes 6 or 7 times before the motor starts turning over. Not sure what the deal is so out of curiosity I had my wife come out and try get it turning over(after a couple of trys) and I sprayed starting fluid into the breather. It acted like it was going to crank then but to no avail. Could you offer any advice on this problem and thank you[/quote:bfe5ede308]

Last tune-up?

Try looking for spark at the wire while cranking it over
Do you have spark?
Jul 31, 2020 at 10:01 AM (Merged)
Avatar
QUACKSCHUK
  • MEMBER
  • 3 POSTS
car had trouble starting the day before, but ran fine that evening. the next morning it was dead. turned out i had a dead battery so i replaced that, and when i tried to start the car again it wouldnt turn over. all the interior and exterior lights, and my gauges flickered when trying to start, and a distinct clicking noise from one of the five relay's in the box mounted to the firewall. so i then replaced the clicking relay, car tried to go im thinking i may have blown that realy as well and am back to square one.
Jul 31, 2020 at 10:01 AM (Merged)
Avatar
DRCRANKNWRENCH
  • CERTIFIED EXPERT
  • 3,380 POSTS
I would check the battery cables and the inline fusible links or large fuses for battery. The battery cables should have a tight metal to metal corrosion free fit. Look in the underhood fuse/relay box and you will see a diagram on top cover indicating battery fuse and starter relay. Check or replace them.
Even though the battery is new you might want to have it tested. See how much voltage it pulls when starting. If voltage drops below 12 then there is some issue.
I think it may also helkp to go though some of the steps in a dioagnostic walk through we have for this situation. I may give you 2 of them since there is information in each that may apply.
Always remember that Advance Auto ro Auto Zone will test batteries, pull trouble codes and loan out test and specialty tools as you go through these. Just use the links below;

https://www.2carpros.com/articles/everything-goes-dead-when-engine-is-cranked

https://www.2carpros.com/articles/rapid-clicking-sound-when-starter-is-used

Jul 31, 2020 at 10:01 AM (Merged)
Avatar
CJ MEDEVAC
  • CERTIFIED EXPERT
  • 11,004 POSTS
1ST THING SNATCH THE BATTERY OUT HAVE IT FULLY TESTED AT A POPULAR AUTO PARTS STORE.....SEE PIC 1

WHATEVER THE DEAL IS---RE-INSTALL "YOUR FULLY CHARGED BATTERY" OR YOUR "NEW FULLY CHARGED BATTERY"

IF IT FIRES UP....GREAT!

NOW LETS TEST THE ALTERNATOR---MAY BE THE REASON THE BATTERY WAS DOWN

HERE'S 2 WAYS TO DO IT

http://www.youtube.com/watch?v=Bzz7P3qNHcE

THE OTHER WAY IS TO IMMEDIATELY GO BACK TO THE AUTO PARTS STORE WITH YOUR CAR....HAVE THEM FULLY TEST THE CHARGING SYSTEM...ALSO USE THE "AMP CLAMP" TO SEE IF YOU HAVE A "PARASITIC DRAW" (THIS PARASITIC DRAW 'THING' CAN BE FOUND ON "YOU TUBE" ALSO)

NORMALLY THE AUTO STORE WILL PERFORM BATTERY AND CHARGING TESTS FOR FREE!!!!


ALL RIGHTY THEN......GOOD BATTERY.....STILL NOT WORKIN'?

LETS SORTA GO THRU THIS.......THE "DRILL SERGEANT" PART IS WHAT I WANT YOU TO PAY ATTENTION TOO

https://www.2carpros.com/questions/1996-chevrolet-tahoe-wont-start-sounds-dead-battery-jumpbox-get-same-reults

ONE LAST THING.....'FORE YOU GO OUT AND BUY SOMETHING EXPENSIVE, I MAY CAN SHOW YOU HOW TO SAVE

SIFT THRU THIS, TILL YOU FIND MY ANSWER AND PIC

https://www.2carpros.com/questions/2001-kia-rio-brand-new-duralast-gold-battery-won-t-hold-charge

KEEP US POSTED (YOU VERY WELL MAY OWE ME LUNCH!) LOL!

THE MEDIC
Jul 31, 2020 at 10:01 AM (Merged)
Avatar
QUACKSCHUK
  • MEMBER
  • 3 POSTS
battery is all good, but still nothing when i try to turn her over. relay is still clicking each time i turn the key though, and also noticed the abs, battery, and ebrake dash lights flick on for a seccond when trying to start?
Jul 31, 2020 at 10:01 AM (Merged)
Avatar
QUACKSCHUK
  • MEMBER
  • 3 POSTS
and by fuse/relay box do you mean the one under the abs module with the five relays in it? if so their is no diagram i could find
Jul 31, 2020 at 10:01 AM (Merged)
Avatar
CHUBBYSANTA09
  • MEMBER
  • 2 POSTS
Car drove fine one day and got home turned it off and next day would not start. Cranks over backfires out the exhaust and pops out the intake.
Jul 31, 2020 at 10:01 AM (Merged)
Avatar
OBXAUTOMEDIC
  • CERTIFIED EXPERT
  • 3,711 POSTS
Hello,

With the Backfiring and all that is a typical sign of a timing problem. It sounds like it has jumped timing and you will need to have the timing belt replaced.


.
Jul 31, 2020 at 10:01 AM (Merged)
Avatar
CJ MEDEVAC
  • CERTIFIED EXPERT
  • 11,004 POSTS
HAVE YOU DISCONNECTED THE BATTERY, WAITED A FEW, RECONNECTED?

HAVE YOU CHECKED AND CLEANED CONNECTIONS ESPECIALLY THE BIG CABLES THAT BRANCH OFF OF THE BATTERY CABLES?

THE MEDIC
Jul 31, 2020 at 10:01 AM (Merged)
Avatar
MKWOOTEN1005
  • MEMBER
  • 4 POSTS
The car was running fine and then died. Got it started again, drove it home. Restarted as soon I got home. Now won't start. Have replaced the coils, ecm, brain, IDI module, tested fuel pump that tested fine. What do you suggest.
Jul 31, 2020 at 10:01 AM (Merged)
Avatar
SERVICE WRITER
  • CERTIFIED EXPERT
  • 9,123 POSTS
Quad 4?

When you replaced the coils, did you also replace the coil hosing and the spark plug boots?
Jul 31, 2020 at 10:01 AM (Merged)
Avatar
MKWOOTEN1005
  • MEMBER
  • 4 POSTS
sohc replaced housing and boots
Jul 31, 2020 at 10:01 AM (Merged)
Avatar
SERVICE WRITER
  • CERTIFIED EXPERT
  • 9,123 POSTS
HAve you performed a compresion test? Have you checked for codes?


https://www.2carpros.com/forum/automotive_pictures/30961_pongam_1.jpg

Jul 31, 2020 at 10:01 AM (Merged)
Avatar
MKWOOTEN1005
  • MEMBER
  • 4 POSTS
checked compression and had no codes
Jul 31, 2020 at 10:01 AM (Merged)
Avatar
SERVICE WRITER
  • CERTIFIED EXPERT
  • 9,123 POSTS
So you have verified spark is present, fuel pressure is in spec and compression is good across the board?
Jul 31, 2020 at 10:01 AM (Merged)
Avatar
GMAN50CAL
  • MEMBER
  • 1 POST
Electrical problem
1990 Pontiac Grand Am 4 cyl Front Wheel Drive Manual 175k miles

The starter on my son's Pontiac won't turn when trying to start. We can't jump start the car and none of the lights work including the dash. I've checked the fuses under the dash. Is there some main relay or fuseable link? Any help is much appreciated.

Thanks
Jul 31, 2020 at 10:01 AM (Merged)
Avatar
MKWOOTEN1005
  • MEMBER
  • 4 POSTS
no spark
Jul 31, 2020 at 10:01 AM (Merged)
Avatar
RASMATAZ
  • CERTIFIED EXPERT
  • 75,992 POSTS
Fusible Link Junction Box
LH Front Of Engine Compartment, Below Washer Fluid Reservoir

Could be a blown fusible link, the starter, starter relay, clutch switch and ignition switch assuming the battery and connections are good. Note:If it doesn't apply disregard.
Jul 31, 2020 at 10:01 AM (Merged)
Avatar
GHJEFFEII
  • MEMBER
  • 3 POSTS
Several days ago my 1995 Pontiac Grand Am refused to start and is instead making a loud clicking noise. The battery is roughly four years old as is the alternator, but I don't believe either is at fault as all of the lights come on just fine. I'm very much a novice when it comes to working on cars, but I replaced the starter yesterday and it is still making the same loud clicking noise (almost sounds like rapid hammering). What else could be the problem?

Thanks,

Gary
Aug 1, 2020 at 11:40 AM (Merged)