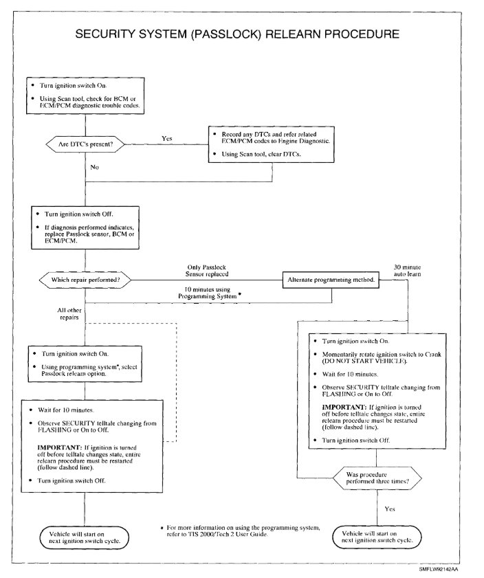
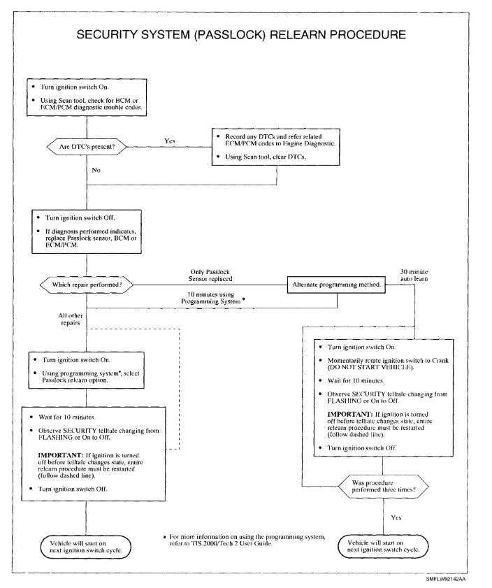
Try to hook up car stereo and unplugged battery. then when I tried to start the car it turned over and and then shut off. try to restart it again turned over and shut off. been looking online for similar problems might be security or fuel injectors. not quite sure.
May 24, 2020 at 4:12 AM



