went to start car again 10 or so minutes later and it won’t turn over

2006 BUICK LUCERNE
105,000 MILES • V8 • 2WD • AUTOMATIC
Avatar
KWICKER
  • MEMBER
  • 2 POSTS
Got home this evening after driving for an hour, no issues, went to start car again 10 or so minutes later and it won’t turn over. Lights work, windows go up and down, radio works etc. but it won’t turn over, no clicking nothing. Tried jumping it and it still won’t turn over. Any ideas on what to check, look at etc? Any help is greatly appreciated.
Jun 6, 2021 at 6:09 PM
Advertisement
Avatar
JACOBANDNICKOLAS
  • CERTIFIED EXPERT
  • 110,175 POSTS
Hi,

If the starter won't engage, first try to see if makes a difference if the transmission is in neutral. Also, pay attention to confirm the shift indicator (P, R, N, D) are lit up and correct when you shift the gears.

If that checks good, we need to go a little further. First, take a look through this link. It discusses the most common causes of a starter not working.

https://www.2carpros.com/articles/starter-not-working-repair

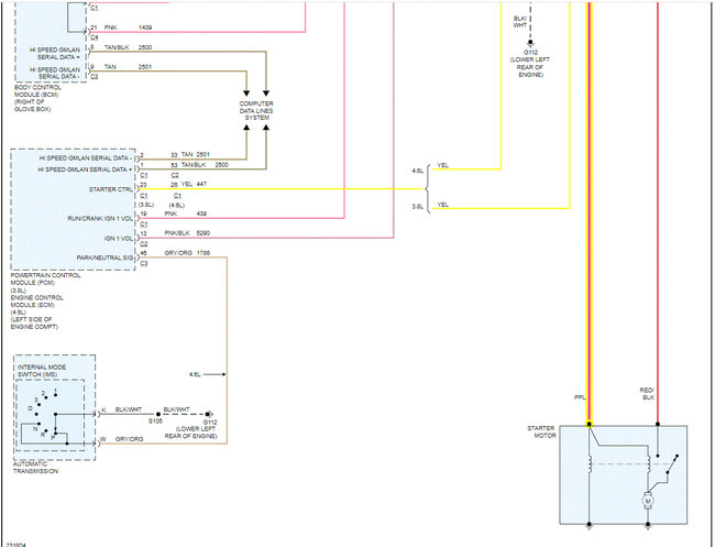
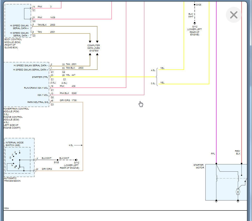
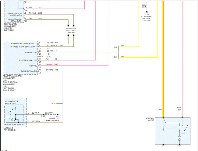
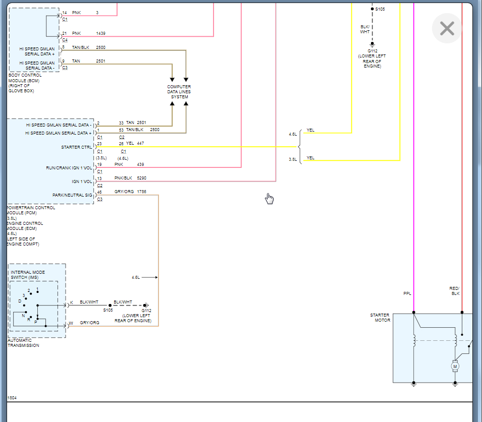
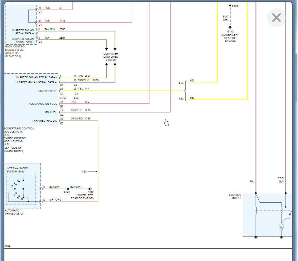
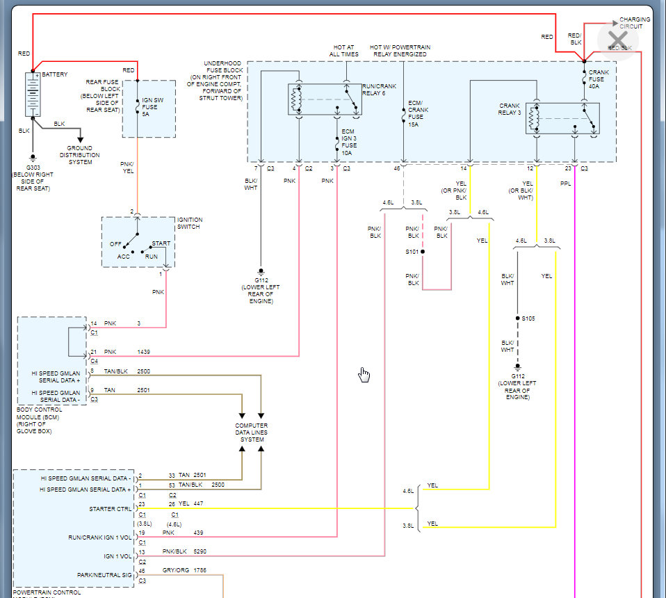
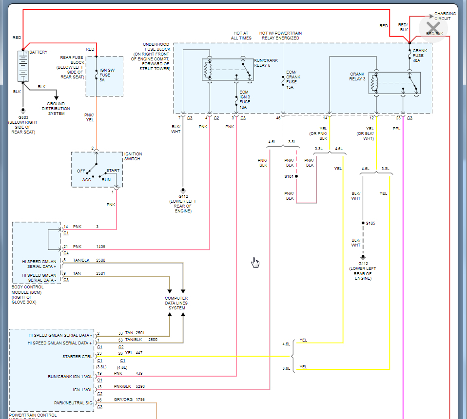
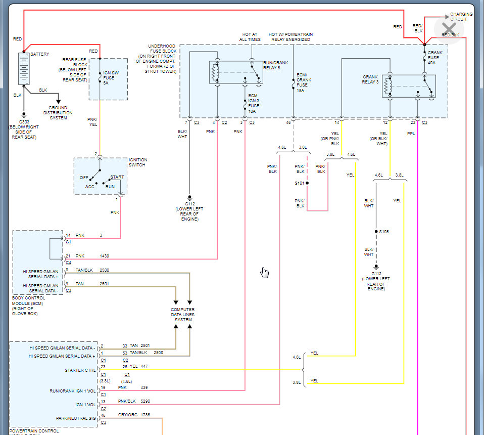
Next, below I attached the wiring schematic for the starting system. I had to cut the pic in half to make it readable, but I did overlap the two so you can follow from one to the next.

First, I highlighted four fuses I need you to check. If dash lights turn on when you turn the key to the run position, you don't need to check the 5 amp ignition switch fuse.

In addition to checking the fuses, I need you to confirm each fuse has power to and from it. Here is a link you may find helpful:

https://www.2carpros.com/articles/how-to-check-a-car-fuse

Additionally, if the fuses all check good, switch the crank 3 relay with a different relay in the box having the same part number.

Okay, if we still have a starter not working and everything up to this point has checked good, then I need you to check the purple wire on the starter itself. It should have 12v when the key is in the start position, so you will need a helper to perform this.

Note: The red/black wire on the starter has 12v at all times straight from the battery, so be careful not to short something on it.

Here is a link that discusses checking the wiring. You may find it helpful.

https://www.2carpros.com/articles/how-to-check-wiring

The first two pics below are the schematic. I highlighted fuses and the purple wire to the starter. Pic 3 shows the underhood fuse box. I highlighted the fuses to check. Pic 4 is the rear fuse box. It is under the rear seat, see pic 4 for fuse location and pic 5 for fuse box location under the rear seat.

The fuse under the rear seat is for the ignition switch. If things are turning on, it should be okay.

Let me know what you find or if you have other questions.

Take care,

Joe

See pics below.

Jun 6, 2021 at 8:01 PM
Avatar
KASEKENNY
  • CERTIFIED EXPERT
  • 18,907 POSTS
This could just be a number of things so we need to start with checking for the theft light staying on or flashing.

If this is not the case then we need to check for voltage on the control wire coming from the relay. If we have no voltage when cranking the engine then we could have a relay issue, park/neutral switch, or even an ignition switch issue.

Here is a guide that will help with this issue:

https://www.2carpros.com/articles/starter-not-working-repair

So we need to run through the system and find where we have voltage and where we do not.

Also, here is a guide that will help with checking for voltage.

https://www.2carpros.com/articles/how-to-check-wiring

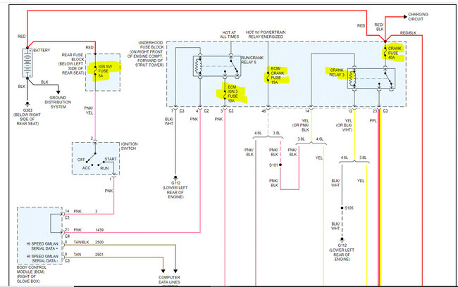
Below is the wiring diagram for your review. Please let us know what you find with this. Thanks
Jun 6, 2021 at 8:06 PM
Advertisement
Avatar
KWICKER
  • MEMBER
  • 2 POSTS
Well, I tore in to it all this morning. All fuses and relays seem to be just fine. And I just learned on this motor (v8 North Star) it’s under the intake? Before I dig In to that, is there an easier way to go about checking the starter?
Jun 7, 2021 at 8:56 AM
Avatar
JACOBANDNICKOLAS
  • CERTIFIED EXPERT
  • 110,175 POSTS
Hi,

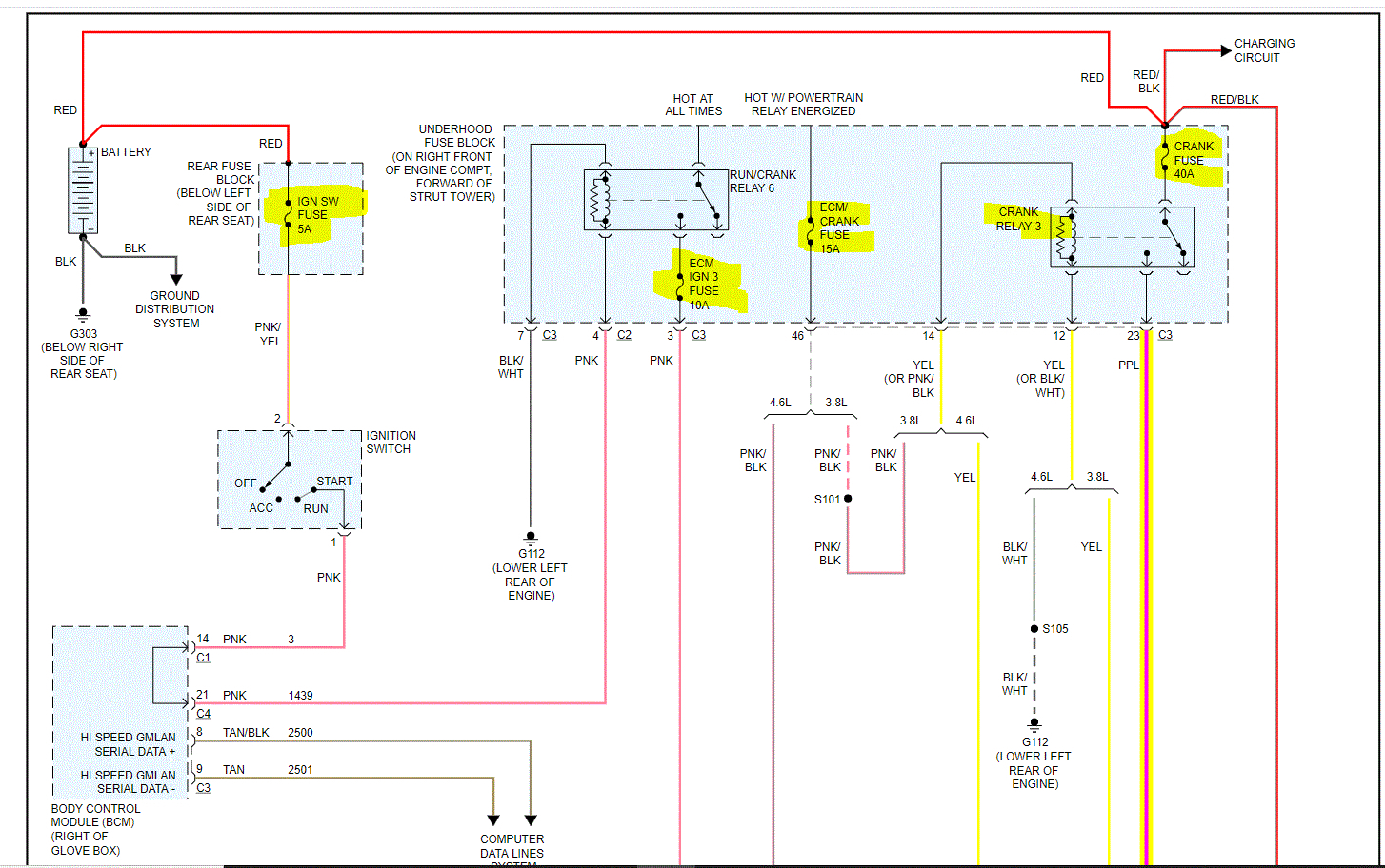
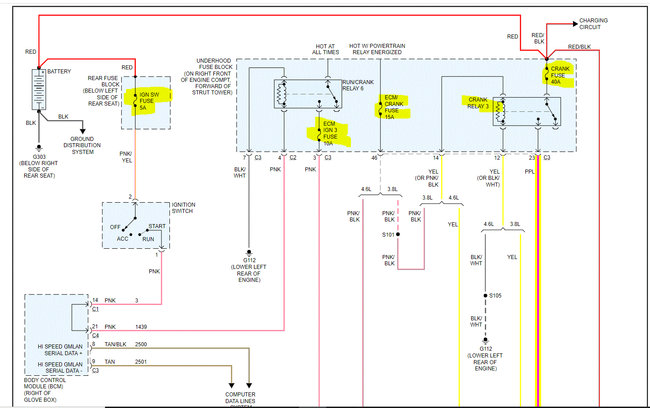
You could locate the purple wire which triggers the starter at the underhood fuse box and check to see if it sends 12v when the key is in the start position or use a jumper wire to jump the starter relay and send power directly to the start solenoid. If the starter doesn't engage, then either the wire is broken (which will require the starter to be accessed) or the starter itself is bad.

I attached a portion of the wiring schematic below and circled the two pins that need jumped.

If you determine the starter is bad, I attached the directions for replacement below.

Let me know if you have other questions.

Take care,

Joe

See pics below.

Jun 7, 2021 at 8:59 PM
Avatar
ERGIQID
  • MEMBER
  • 1 POST
Epuzaqu Openozotu khw.ocsm.2carpros.com.ngn.ty http://slkjfdf.net/
May 19, 2023 at 1:55 PM