☰
Login
Join
×
Home
Answered Questions
Repair Topics
Repair & Service Guides
Popular Questions
Warning Lights
Trouble Codes
How It Works
Testing / Diagnostics
Symptoms
Videos
Login
Become a Member
Home
Acura
MDX
Engine
Symptoms
Not Cranking Over
Won't crank starter fuses?
2012 ACURA MDX
18,000 MILES • 3.7L • V6 • 4WD • AUTOMATIC
SILENTHILLDALE
MEMBER
14 POSTS
FOLLOW
Where are the starter fuses located?
Dec 24, 2025 at 3:07 AM
Advertisement
STRAILER
CERTIFIED EXPERT
53,854 POSTS
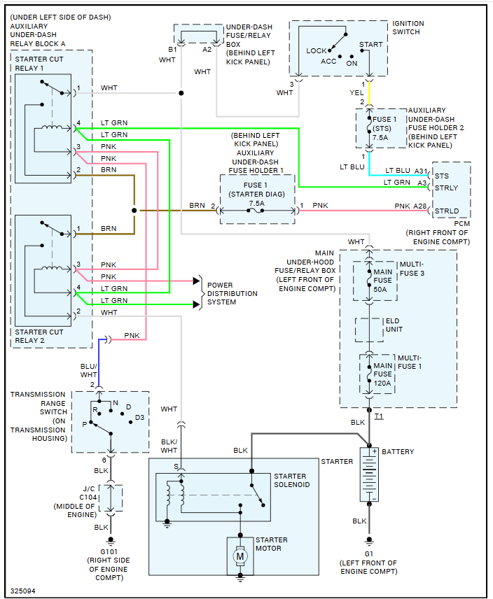
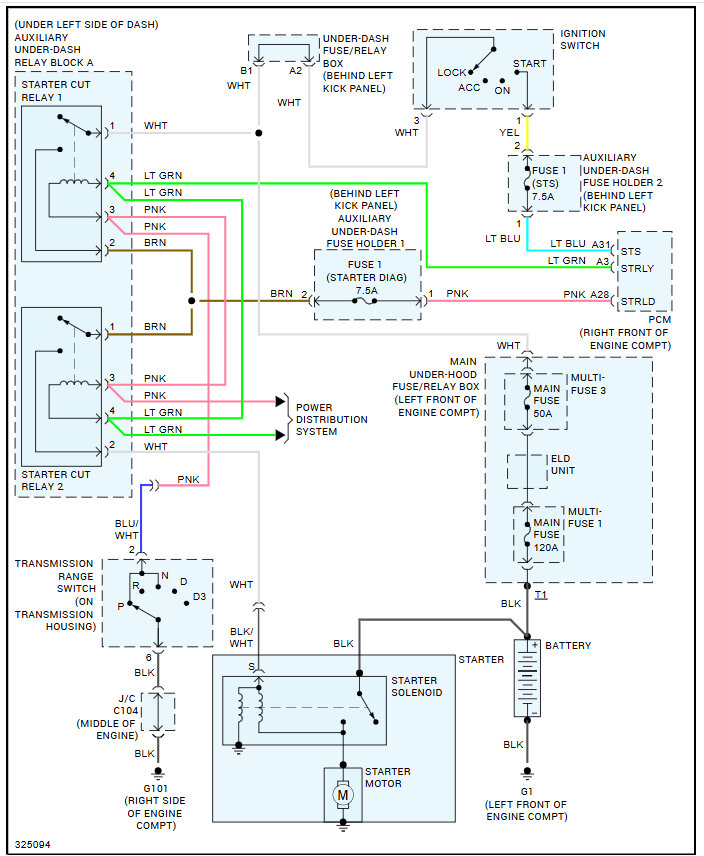
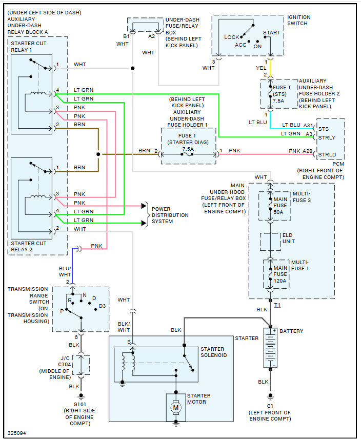
Here is the wiring diagrams for the starter system which shows 2 fuses that run the system. Also, I included this video that can help you troubleshoot the starter not working problem.
https://www.youtube.com/watch?v=6YRW8fyNudY
Check out the images (below). Please let us know what happens.
Image (Click to enlarge)
Dec 26, 2025 at 9:33 AM
SILENTHILLDALE
MEMBER
14 POSTS
I installed the remote start and it was working. After I hid all the wires it won't crank and it's stuck in park
Dec 26, 2025 at 9:37 AM (Merged)
Advertisement
STRAILER
CERTIFIED EXPERT
53,854 POSTS
Yep, you blew a fuse, and I would recheck the wiring to the remote start unit.
Dec 26, 2025 at 9:38 AM