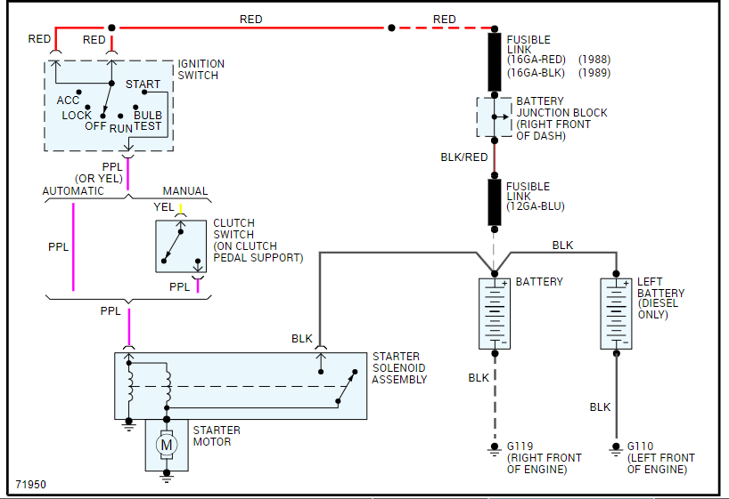
I am trying to track down the wires that connect to a new 4 pole starter solenoid behind someone else and I am having a hard time.
I put new battery in and all lights, gauges, fan, fuel pump, etc., ones on, and there is a 12-volt rail on firewall.
I've had a bench test on the starter, and it says it's great, but when i try to get it wired up, click!
I take it down, connect my wires on my one man push button tool ,and it spins over easily.
Then unhook it and repeat! I shimmed the starter 1/8 of inch away from flywheel. I have tried to watch videos after several attempts, but I'm getting nowhere, and i can't afford to take it to a mechanic or i would have a week ago. My family needs a vehicle going, and i don't know what else to do.
I would greatly appreciate your help.
Thank you in advance.
I put new battery in and all lights, gauges, fan, fuel pump, etc., ones on, and there is a 12-volt rail on firewall.
I've had a bench test on the starter, and it says it's great, but when i try to get it wired up, click!
I take it down, connect my wires on my one man push button tool ,and it spins over easily.
Then unhook it and repeat! I shimmed the starter 1/8 of inch away from flywheel. I have tried to watch videos after several attempts, but I'm getting nowhere, and i can't afford to take it to a mechanic or i would have a week ago. My family needs a vehicle going, and i don't know what else to do.
I would greatly appreciate your help.
Thank you in advance.
Mar 2, 2024 at 3:46 AM

