Wiring diagram needed for brake, running and taillights?

1991 DODGE DAKOTA
226,795 MILES • 2.5L • V6 • 4WD • MANUAL
Avatar
CATPAWZ
  • MEMBER
  • 1 POST
I now have no taillights except reverse. No turn, running or brake. Have headlights and front turn signals. The passenger taillight where the single bulb, prong goes is quite rusted. Another bulb with two prongs worked but now it doesn't. Replaced both bulbs on passenger side. Lights on driver's side working. Fuses were blown, keeps blowing. (The one for lights) If I disconnect the battery and replace fuse it will work for a little while and then blow. I have trailer light hook up. I need to know what I can do to get this fixed. I have all the lights working as they are supposed to.
Aug 16, 2023 at 10:32 PM
Advertisement
Avatar
JACOBANDNICKOLAS
  • CERTIFIED EXPERT
  • 110,175 POSTS
Hi,

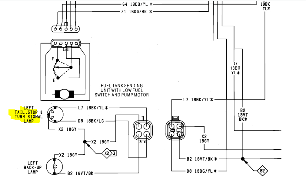
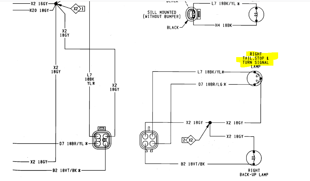
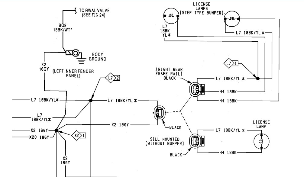
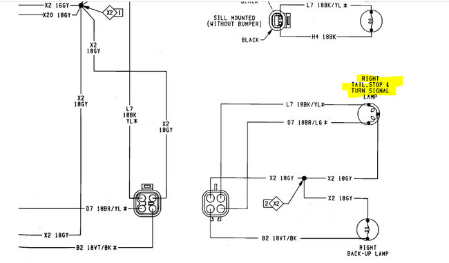
I was able to find factor wiring schematics for the vehicle. They are a bit more difficult to follow, but because of the model year, which is all I have.

Question, if you don't disconnect the battery, does the fuse fail as soon as it is installed? How long does it take for the new fuse to fail? If it happens quickly, if you can, disconnect the brake light switch and see if it still fails. That could help us narrow things down.

Additionally, if the connectors in the light sockets are in poor condition, that could allow this to happen.

Let me know.

Take care,

joe

See pics below. Note: the schematic was two pages. I had to cut them in half to make them readable for you. I did overlap them so you can follow from one to the next. Also, the first two pics are the left taillights and pics 3 and 4 are the right side.
Aug 16, 2023 at 11:13 PM