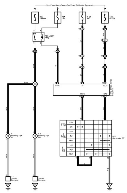
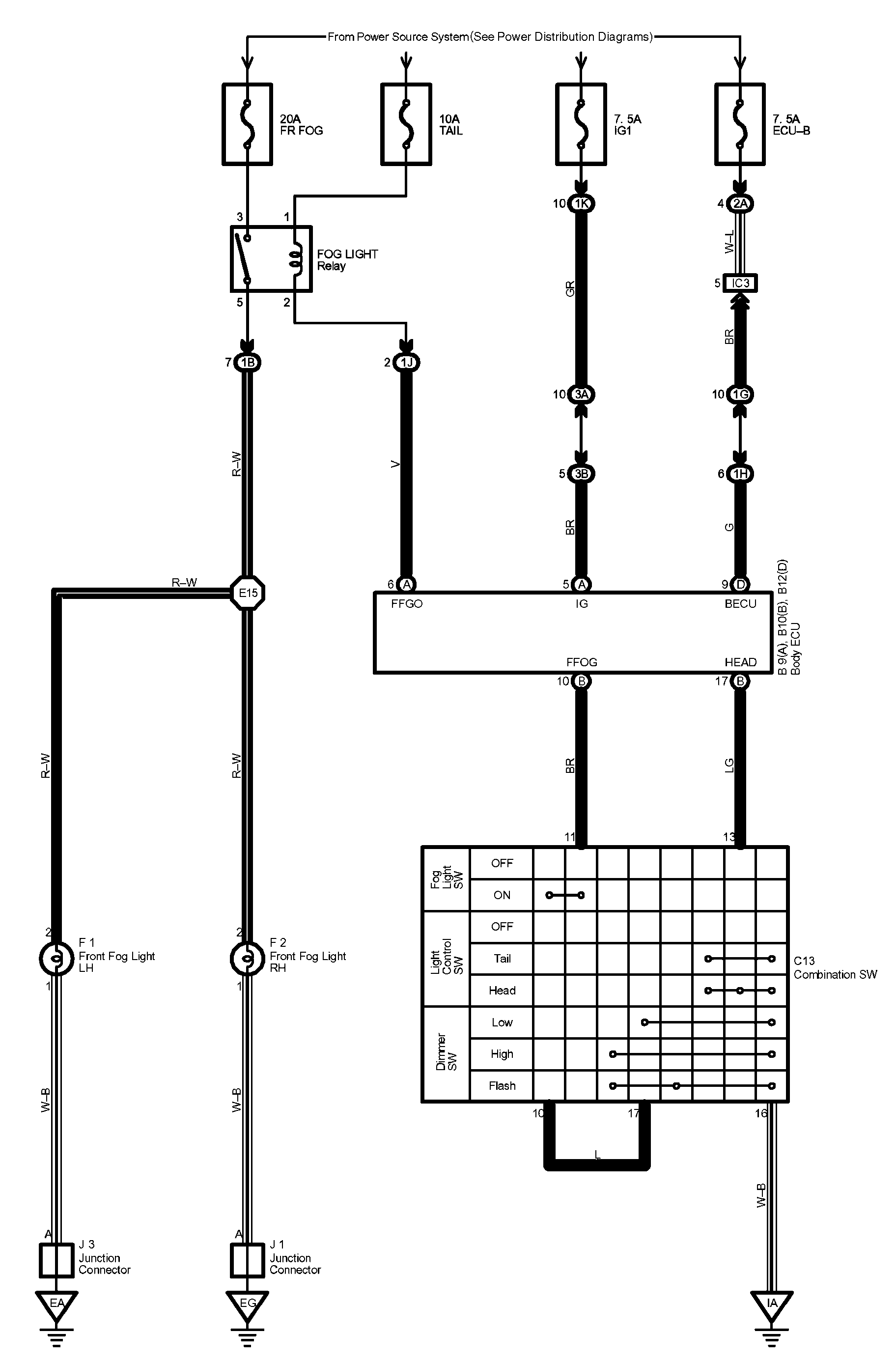
Hello, I just bought OEM fog lights. I observe that my car has factory OEM connector herewith. Just plug in fog light and turn the light switch on unfortunately no light came on. How do I add additional component or something else? Thanks.
Jul 31, 2018 at 12:50 AM





