Engine bay wiring diagrams needed?

1990 DODGE TRUCK
219 MILES • 5.9L • 6 CYL • TURBO • 4WD • AUTOMATIC
Avatar
JAIR
  • MEMBER
  • 8 POSTS
Hello, I am restoring the truck listed above W250 and i am looking for engine bay wiring diagrams and specific wire colors diagrams because I need to repair the wiring harness in multiple locations. Any pictures and PDF downloads would be very helpful.
Oct 16, 2023 at 11:29 AM
Advertisement
Avatar
STRAILER
  • CERTIFIED EXPERT
  • 53,854 POSTS
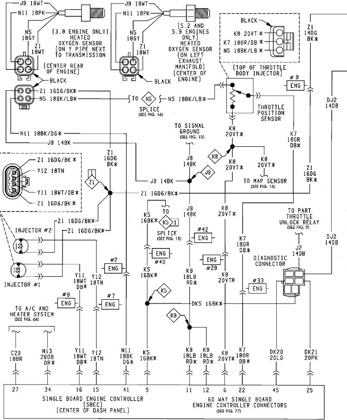
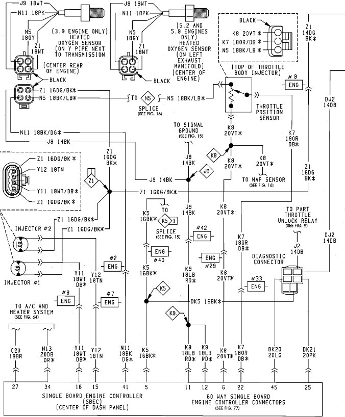
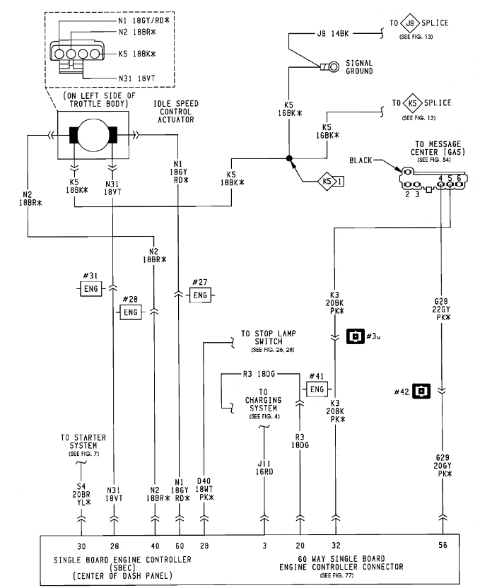
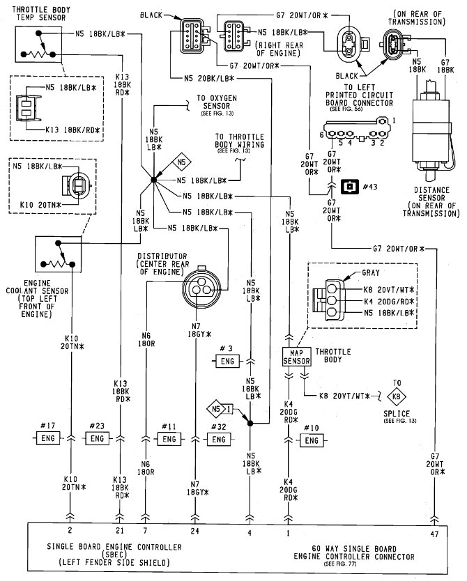
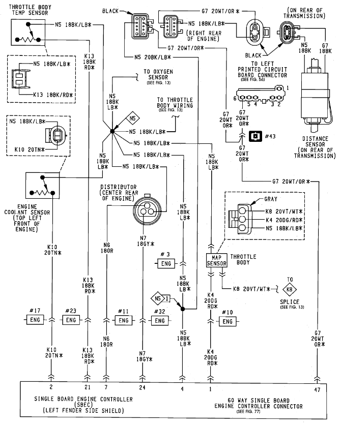
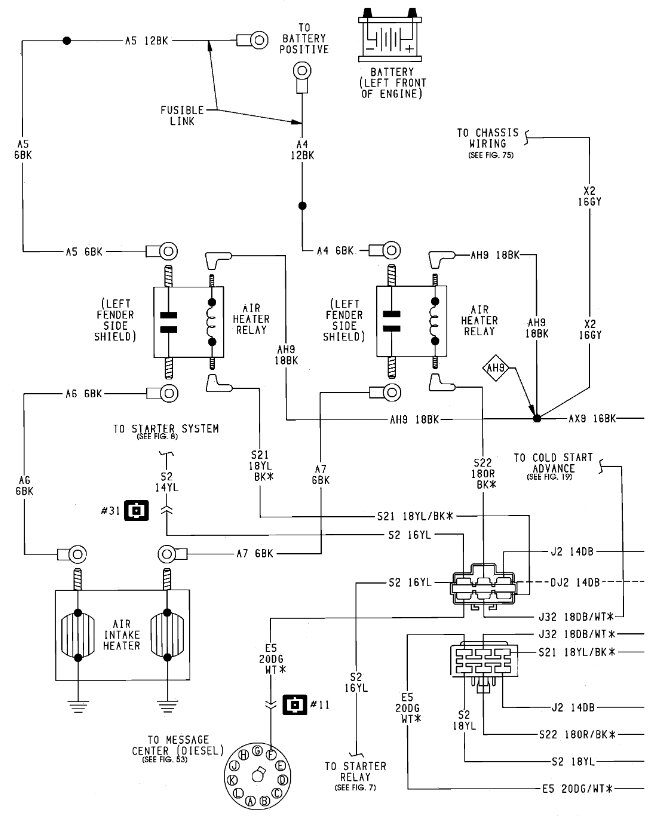
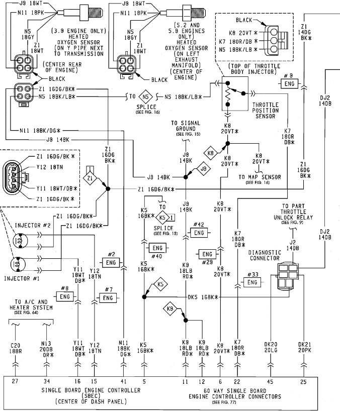
Yep, here are the engine wiring diagrams that include the engine control module and I have included a guide to help you test the wiring connections as well.

https://www.2carpros.com/articles/how-to-check-wiring

Check out the images (below). Please let us know what happens.
Oct 16, 2023 at 12:09 PM
Avatar
JAIR
  • MEMBER
  • 8 POSTS
This is helpful, but are these diagrams for a diesel truck? My truck is diesel and i noticed that these diagrams might be for a gas truck. Thanks for the help in advance.
Oct 17, 2023 at 5:16 AM
Advertisement
Avatar
STRAILER
  • CERTIFIED EXPERT
  • 53,854 POSTS
Sorry, they don't show a diesel engine in this truck? Did someone install a different engine?
Oct 17, 2023 at 9:43 AM
Avatar
JAIR
  • MEMBER
  • 8 POSTS
Uh not that i know of it is a 1990 Dodge W250 with a 5.9L turbo diesel.
Oct 17, 2023 at 9:48 AM
Avatar
STRAILER
  • CERTIFIED EXPERT
  • 53,854 POSTS
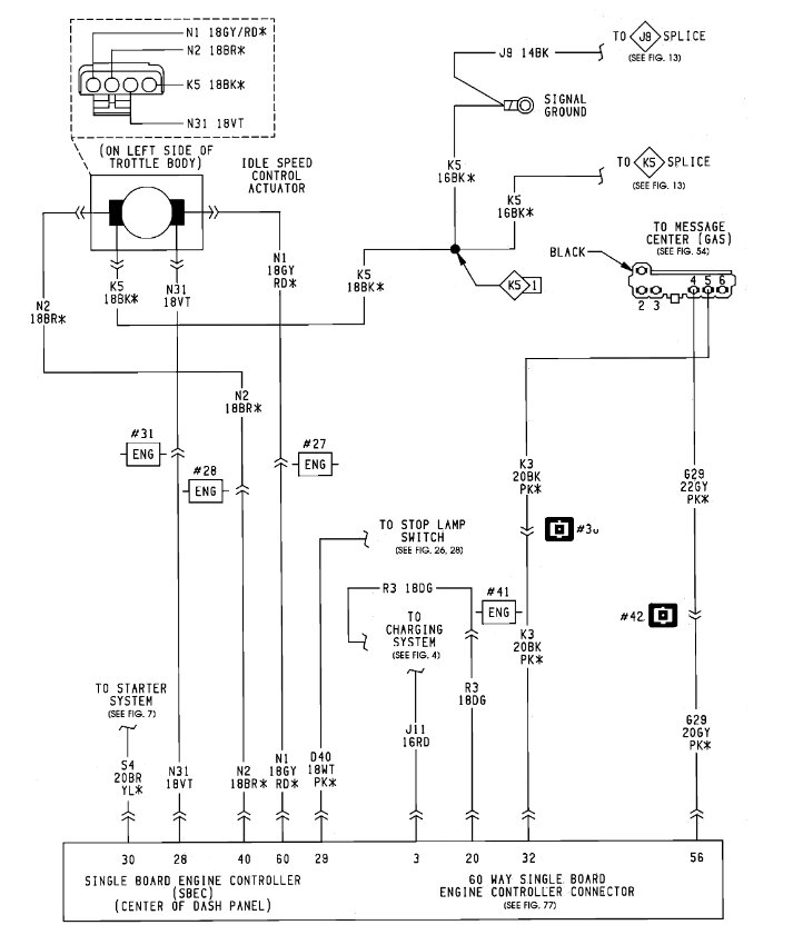
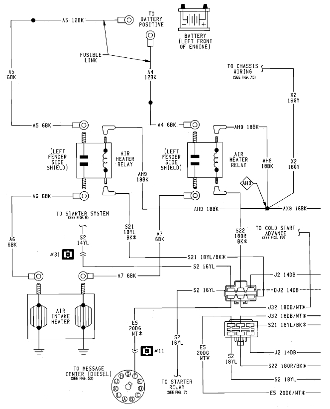
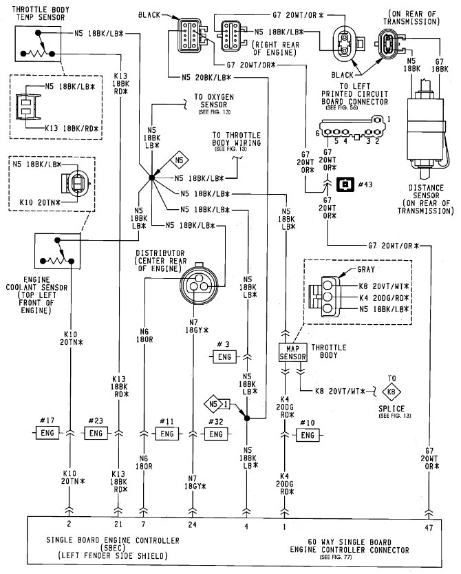
Gotcha, here are the engine wiring diagrams needed. Check out the images (below).
Oct 17, 2023 at 9:53 AM
Avatar
JAIR
  • MEMBER
  • 8 POSTS
Okay, thanks this is helpful. Also, if you have one for the main wiring harness that is in the engine bay (which plugs into the cab) that would be awesome.
Oct 17, 2023 at 9:58 AM
Avatar
JAIR
  • MEMBER
  • 8 POSTS
i also need one that has the light circuit in it because my headlights and blinkers are not working properly.
Oct 18, 2023 at 8:59 AM
Avatar
STRAILER
  • CERTIFIED EXPERT
  • 53,854 POSTS
Sorry, we only handle one problem per thread, please post your new question here, you must be logged in.

https://www.2carpros.com/questions/new

Cheers, Ken
Oct 19, 2023 at 10:48 AM
Avatar
JAIR
  • MEMBER
  • 8 POSTS
okay, I posted a new question and it is called 1990 Dodge w250 Turbo Diesel.
Oct 19, 2023 at 11:08 AM