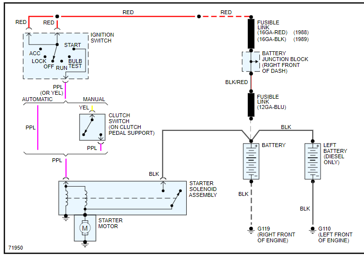
Changing the ignition switch and need to know the wiring diagram for lock cylinder.
Oct 13, 2020 at 1:53 PM
Advertisement
DANNY L
CERTIFIED EXPERT
5,648 POSTS
Hello, I'm Danny.
I've attached the wiring diagram you've requested below. Check out the diagrams (Below). Please let us know if you need anything else to get the problem fixed. Hope this helps and thanks for using 2CarPros.