Wiring diagram for alternator needed

2003 CHEVROLET TAHOE
290 MILES • 5.3L • V8 • 4WD • AUTOMATIC
Avatar
HUNTERMECHANICS83
  • MEMBER
  • 1 POST
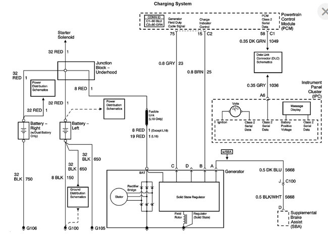
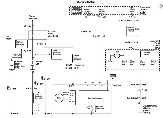
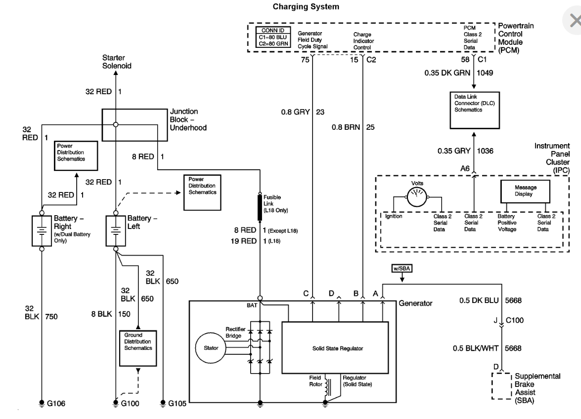
My husband and I have the vehicle listed above. he had taken the original alternator out of it and converted a different one to work on it while he fixed the one came with it. now he is trying to put that one back on and has lost the plug and was hoping to find out where the 2 wires in the back lead go to so he could just wire it to that and bypass the plug.
Sep 10, 2021 at 11:46 AM
Advertisement
Avatar
SQM
  • CERTIFIED EXPERT
  • 6,383 POSTS
Hello,

Are talking about the wires for the connector that attached to the back of the alternator?

Many of these connector are readily available at your local parts store (unless you have already tried that route).

I have attached the wiring diagrams for the charging system of the Tahoe.


https://www.2carpros.com/articles/how-to-check-wiring

Please let me know of any questions.
Thank you.
Sep 10, 2021 at 2:25 PM