Wipers are stuck in the up position

2003 CHEVROLET ASTRO
175,000 MILES • 4.3L • 6 CYL • 4WD
Avatar
  • MEMBER
  • 1 POST
Wipers were frozen to windshield but briefly turned on. as soon as I freed them they bounced up to middle of windshield and stopped. now do not work and are stuck in the up position. cannot find the relay or fuse.
Jan 13, 2018 at 8:12 AM
Advertisement
Avatar
STEVE W.
  • CERTIFIED EXPERT
  • 15,113 POSTS
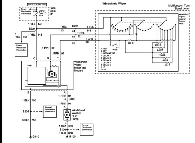
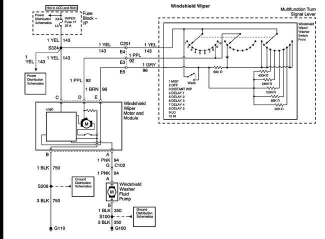
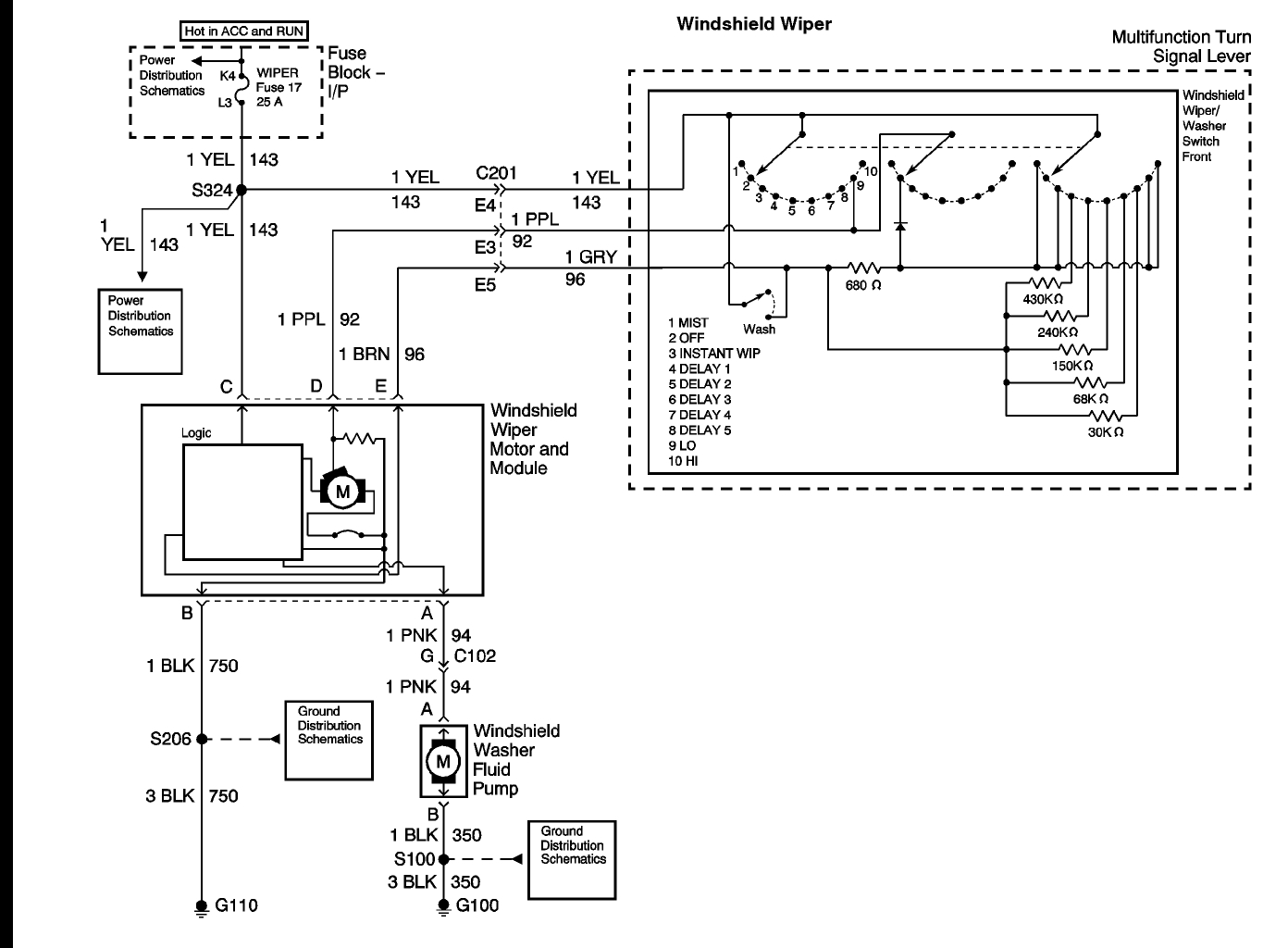
The wiper fuse is number 17 in the fuse panel in the instrument panel. No wiper relay. The actual control board for the wiper in part of the wiper motor. I would check the fuse first. If the fuse is good then it is likely that the control board failed.
Jan 13, 2018 at 9:00 AM