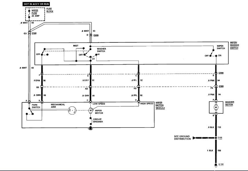
While washing my truck I was rinsing off the windshield when the wipers jumper to mid windshield position. I checked the ignition and it was not on, could not move wipers by hand. Turned on the ignition and tried to move the wipers by using the switch (attached to steering column also used as a turn indicator) with no results. I then checked the fuse box and the fuse was good. Have no idea where the problem is! I have next to no knowledge about electrical systems.
Oct 8, 2018 at 9:08 AM

