Window not working not motor or switch

2001 FORD MUSTANG
150,000 MILES • AUTOMATIC
Avatar
CHRISTA DICKSON
  • MEMBER
  • 148 POSTS
I have already tried replacing motor and switch and nothing. is there anything else in this vehicle it could be? It is only the drivers side window all the rest are working and of course checked fuses and relays.
Apr 5, 2021 at 3:37 PM
Advertisement
Avatar
JACOBANDNICKOLAS
  • CERTIFIED EXPERT
  • 110,175 POSTS
Hi,

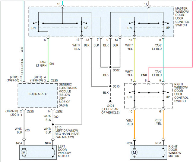
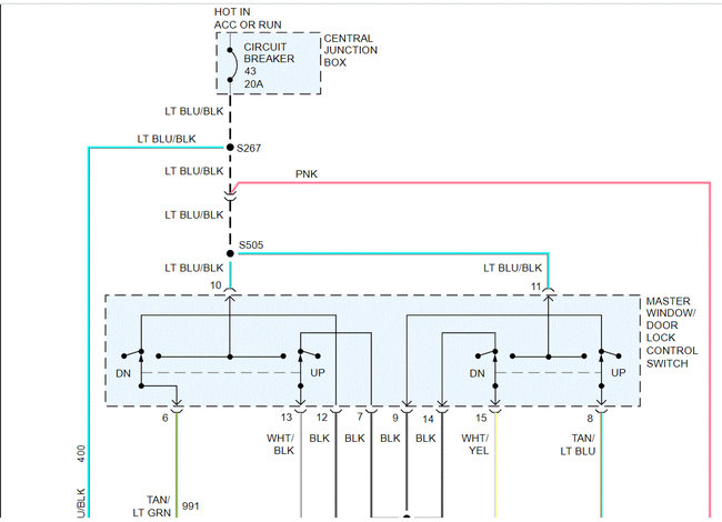
The first thing to do is check circuit breaker number 43 in the central junction box. See pic 3 below. If it is good, confirm there is power to and from it.

Next, check the light blue/black wire at the master window switch for power. It should have 12v when the key is on. Note: I attached the entire wiring schematic for the power windows for your review. See pics 1 and 2. I had to cut the schematic in half to make it readable. I did overlap the two so you can follow them easier.

Here are a couple of links you may find helpful:

https://www.2carpros.com/articles/how-to-check-a-car-fuse

https://www.2carpros.com/articles/how-to-check-wiring

Let me know what you find or if you have other questions.

Take care,

Joe


See pics below
Apr 6, 2021 at 9:30 PM
Avatar
CHRISTA DICKSON
  • MEMBER
  • 148 POSTS
Yes, those are both testing good.
Apr 11, 2021 at 3:45 AM
Advertisement
Avatar
JACOBANDNICKOLAS
  • CERTIFIED EXPERT
  • 110,175 POSTS
Hi Christa,

If you have power to the main switch, the switch is good, the circuit breaker is good, and the motor is good, it should work. At some point, you are losing power. There could be a ground issue, but I have a question. If you take a test light and provide a known good ground, does it light on the wiring at the motor? If it does, then either we lost ground or the motor is bad. By using the test lamp, you create your own ground, so that is an easy way to test for power.

If the light doesn't turn on, we have to work backwards to the switch to see where power is lost.

Try the test with the light to see what happens and let me know. Also, are all windows not working or is it just the driver's window?

Let me know.

Joe
Apr 11, 2021 at 7:09 PM
Avatar
CHRISTA DICKSON
  • MEMBER
  • 148 POSTS
It's only the drivers. i went to pick n pull and got a 3rd motor today thinking it would work. i put it on and still nothing. all the other windows are working. when i tested at fuse i'm getting power with test light at blue wire power and when i put it to back of terminals on both sides of the wiring harness itself that goes to motor the light comes on when i push the switch up on both sides of plug. so i'm assuming it's working. Getting frustrated. i did get this one used , but looks to be in great condition is there another way to test motor like maybe t pin direct to battery? To verify motor is good?
Apr 11, 2021 at 11:02 PM
Avatar
JACOBANDNICKOLAS
  • CERTIFIED EXPERT
  • 110,175 POSTS
Hi,

You can provide 12v directly to the motor to see if it runs. Just make sure it is unplugged from the wiring harness first.

When you check power, are you checking it at the motor? If you are, could you use a voltmeter or multimeter to see what voltage is being supplied when you actuate the switch?

Note: When you select up on the switch, power should only be sent to one of the wires, not both. Also, you mentioned the blue wire, which is before the gem module. Are you actually at the motor?

When you check power at the motor, disconnect the connection at the motor and then check for power. You should only get it in one for up and then in the other for down.

I don't think the motor is the issue since you have tried several. However, anything is possible.

Let me know.

Joe
Apr 12, 2021 at 6:35 PM
Avatar
CHRISTA DICKSON
  • MEMBER
  • 148 POSTS
Okay, it was the gem module. i watched a video on YouTube of a guy who bypassed it and tried that and it will work like that. I will probably end up getting one from junkyard. thanks.
Apr 15, 2021 at 3:18 AM
Avatar
JACOBANDNICKOLAS
  • CERTIFIED EXPERT
  • 110,175 POSTS
Christa,

I'm glad to hear you found it. I had a feeling you were checking before the GEM. If that is what you were doing, then it makes sense that the problem was the gem.

Regardless, I'm glad you found the problem. I don't know if you need them, but the attachments below are the directions and pic specific to your vehicle for GEM replacement.

I hope this helps you. Please let me know if you have other questions. Also, feel free to come back anytime in the future if you have questions. You are always welcome here.

Take care,

Joe

See pics below.
Apr 15, 2021 at 5:19 PM