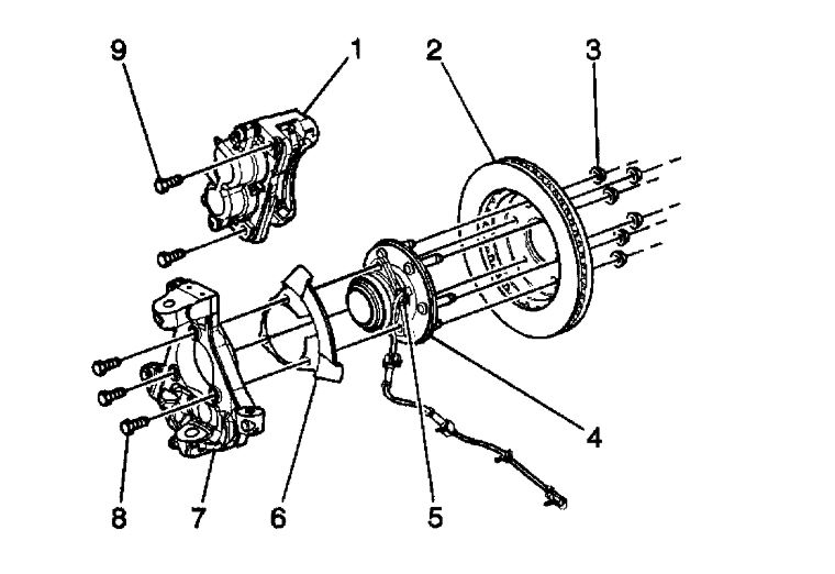
I'm replacing a wheel bearing so the hub on the truck listed above and the hub broke off. the bearing was worn out someone drove this vehicle while the bearing was going out and the center of the wheel bearing and hub just came out leaving the triangle part that is all that is there. it's fused to the knuckle. any ideas of how I could get that off? I have beat on it but it will not come separated at all and all that's left for me to remove in order to put the new wheel hub on is that triangle back piece that goes on to the knuckle.
Apr 28, 2020 at 10:27 PM



