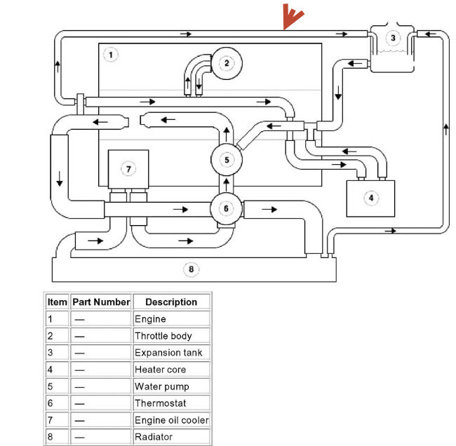
I drove my car a short distance, when I stopped the fans came on and water was running out under the car. On further inspection there is a pipe under the car by the diff drive shaft and gearbox the doesn't seem to connect to anything it's about 1" in diameter (garden hose size) when try to fill up the reservoir the water runs straight or this bottom pipe.
Aug 23, 2013 at 6:02 AM

