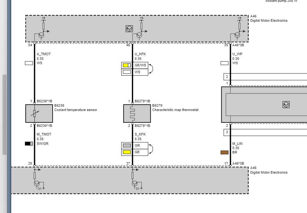
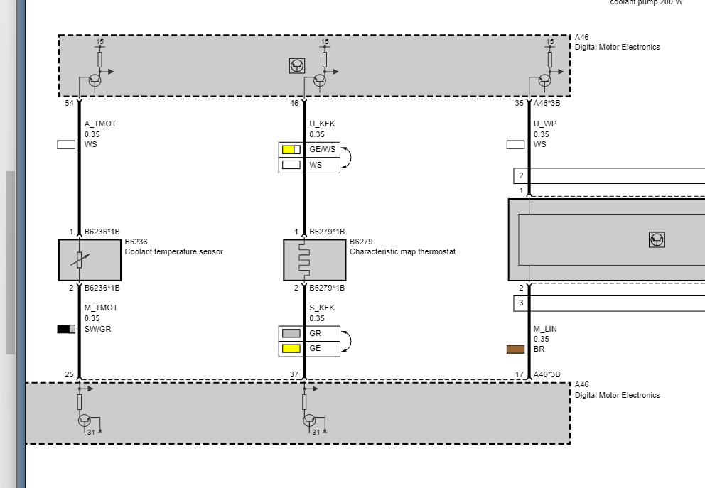
Hi, I’ll make this short. I replaced the water pump and thermostat twice now. The connector on the thermostat and on the water pump was damaged and i rewired them. My problem is the pump isn’t coming on. Car is overheating and no antifreeze in the overflow is circulating. I pulled my codes today they are: p0597 and u197f. Please help. I’ve been dealing with this for 6 weeks!
Thanks
Thanks
Feb 13, 2022 at 10:08 PM







