6 cyl Four Wheel Drive Automatic 120000 miles
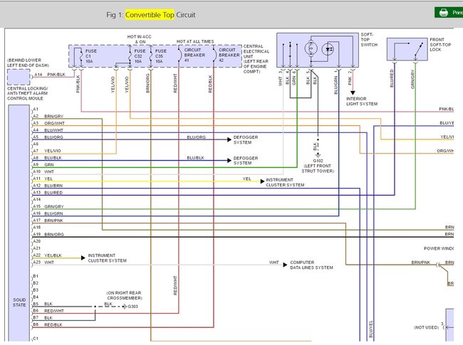
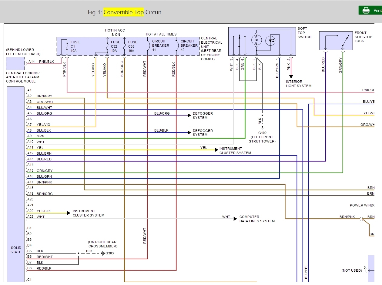
I was lowering the convertible top and it got about 1/2 way through the progress and stopped. I had to drive several miles with the top partially open. I'm thinking it blew a fuse. Anyone know where the fuse location would be for the convertible top? Owners manual explains a total of 36 fuses. The convertible top fuses are slots 41 and 42. Owners manual doesn't cover anything past sot 36. Any ideas?
Thanks so much!
I was lowering the convertible top and it got about 1/2 way through the progress and stopped. I had to drive several miles with the top partially open. I'm thinking it blew a fuse. Anyone know where the fuse location would be for the convertible top? Owners manual explains a total of 36 fuses. The convertible top fuses are slots 41 and 42. Owners manual doesn't cover anything past sot 36. Any ideas?
Thanks so much!
Aug 15, 2010 at 5:36 PM


