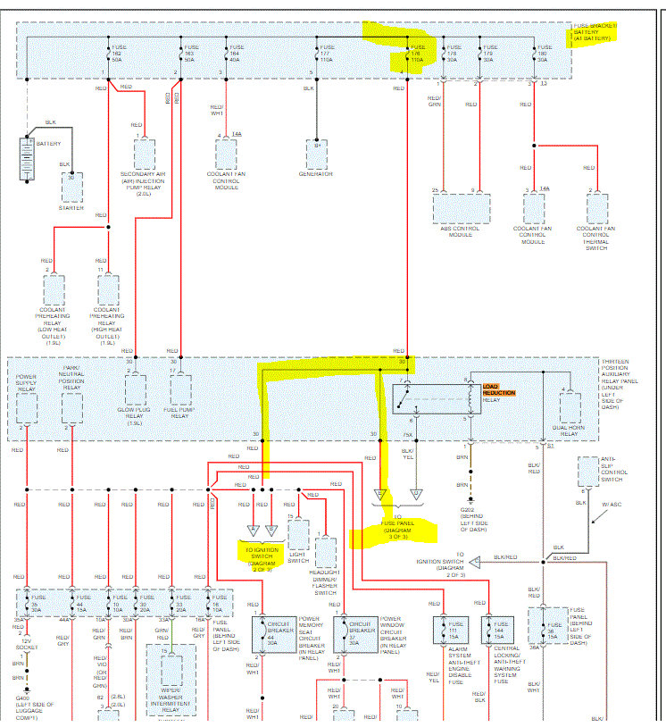
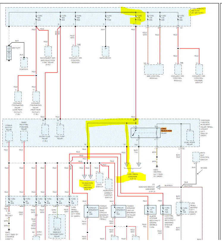
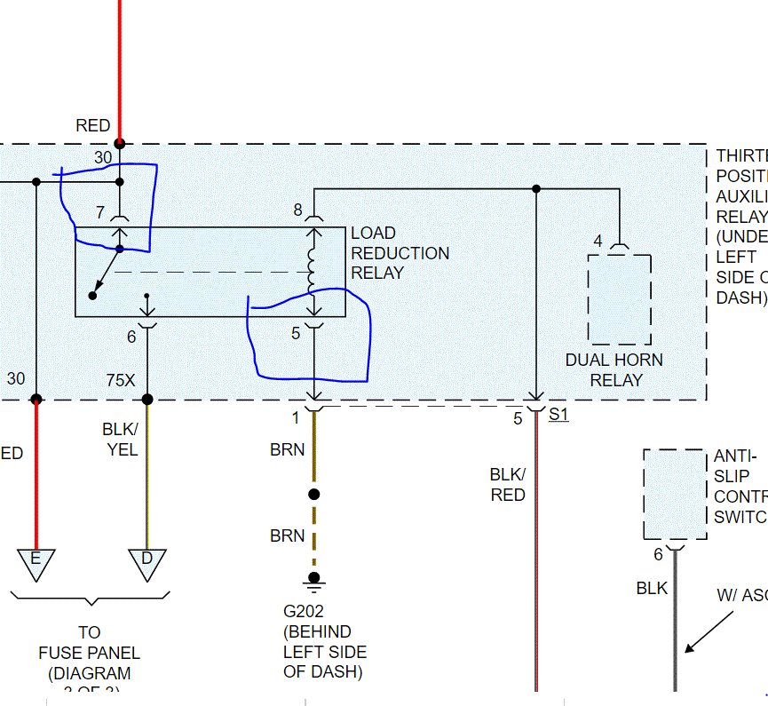
I removed the alternator wiring and a few other electrical connections to repair a leak.
After I put everything back together, as soon as I hook up the battery the vehicle lights come on and everything has power without the key in the ignition.
Checked all fuses , grounds , wiring harnesses and battery is charged.
Need advice please.
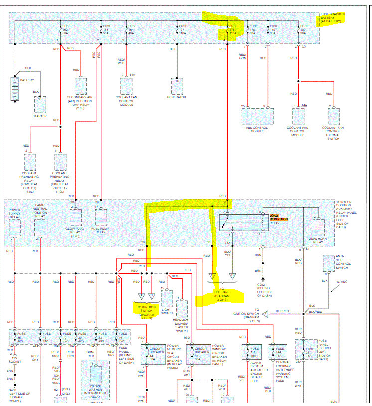
After I put everything back together, as soon as I hook up the battery the vehicle lights come on and everything has power without the key in the ignition.
Checked all fuses , grounds , wiring harnesses and battery is charged.
Need advice please.
Nov 9, 2020 at 5:12 PM


















