Vacuum line diagrams?

1966 CHEVROLET CAPRICE
89,000 MILES • 6.4L • V8 • TURBO • 2WD • AUTOMATIC
Avatar
SSSHELTON
  • MEMBER
  • 2 POSTS
Unknown vacuum tube location diagram.
Dec 9, 2022 at 3:47 PM
Advertisement
Avatar
STRAILER
  • CERTIFIED EXPERT
  • 53,854 POSTS
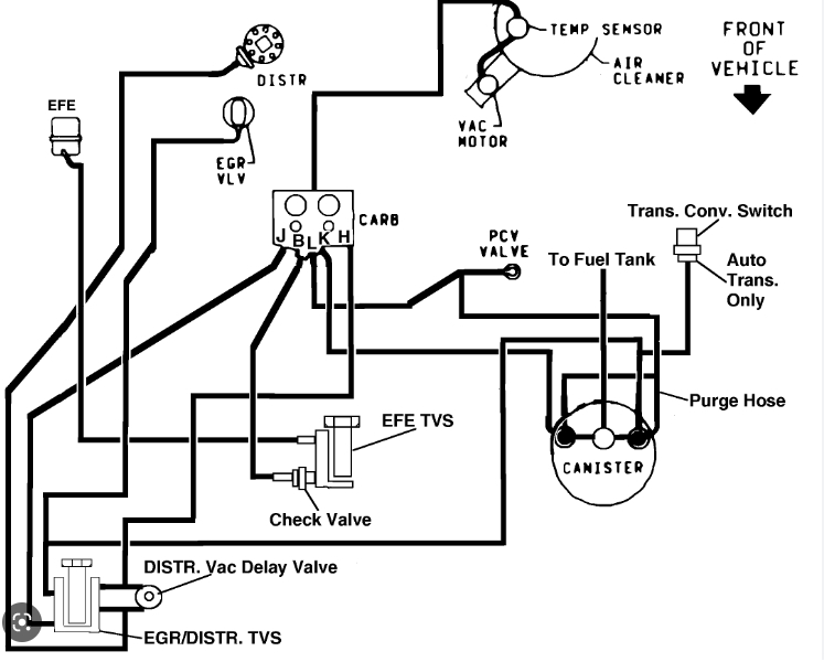
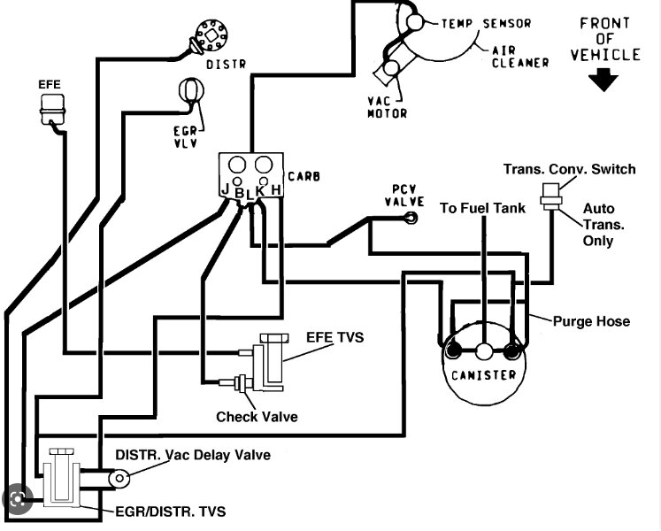
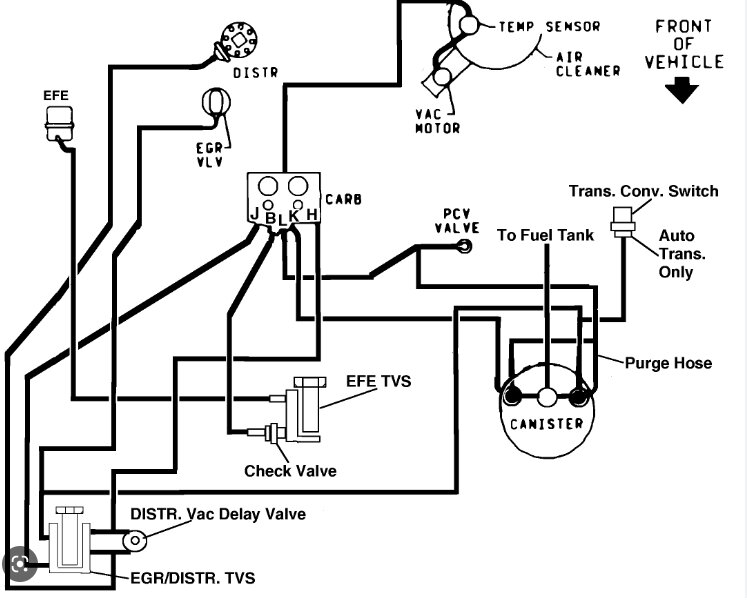
Sure, here are the vacuum line diagrams I have found for you featured in the images below. Check out the images (below). Please let us know if you need anything else to get the problem fixed.
Dec 10, 2022 at 12:20 PM
Avatar
SSSHELTON
  • MEMBER
  • 2 POSTS
Very good, thanks.
Dec 11, 2022 at 11:40 AM
Advertisement
Avatar
STRAILER
  • CERTIFIED EXPERT
  • 53,854 POSTS
Use 2CarPros anytime, we are here to help. Please tell a friend.
Dec 12, 2022 at 12:28 PM