Crank no start issue?

1990 GEO TRACKER
84,000 MILES • 1.6L • 4 CYL • 4WD • MANUAL
Avatar
KYLEHIGGINSON
  • MEMBER
  • 2 POSTS
i got my vehicle listed above a while ago, but it shut off like it didn’t have gas on the way back to my home and so we towed it to my buddy’s house. I got it running without any problems by grounding fuel pump ground to the battery and it got fuel fine. so, we re-ground it, it and got down the road accidentally hooked fuel pump power wire to fuel pump ground. so, towed it to my house battery started dying even after wiring it properly so got new battery today and now it will turn over just no start will run of starting fluid also.
Jan 25, 2024 at 3:38 PM
Advertisement
Avatar
JACOBANDNICKOLAS
  • CERTIFIED EXPERT
  • 110,175 POSTS
Hi,

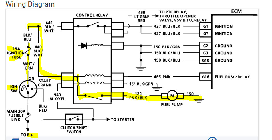
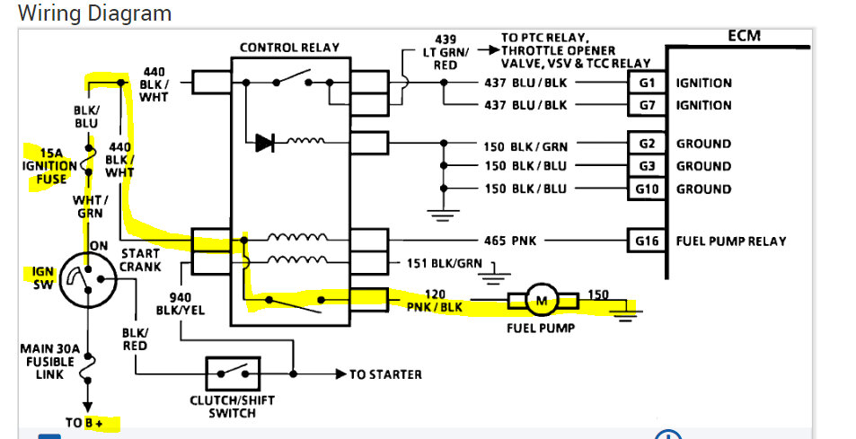
Have you checked the fuel pump relay? Also, is there power to the starter at this point?

I attached a pic below showing the relay location. Switch it with a different one having the same part number to see if it makes a difference. If you don't have one, here is a link that explains how to test the relay and circuit:

https://www.2carpros.com/articles/how-to-check-an-electrical-relay-and-wiring-control-circuit

Also, if the relay is good and the circuit is working, check the pink wire with a black tracer for power at the pump.

Let me know what you find.

Joe

See pics below.
Jan 25, 2024 at 8:17 PM