Hi,
Because of the model year, the wiring schematics are limited. However, I was able to find one specific to the turn signals.
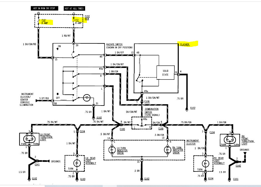
If absolutely nothing turns on with the signals, first check the fuses. According to the manual, there is a fuse specific to the signals. There is a different fuse for the hazards. Check if they are working.
Take a look at the wiring schematic below. I highlighted the fuses. Note that for the one to have power, the key must be in the on position.
When you check the fuses, make sure they have power to and from them.
Here is a link you may find helpful:
https://www.2carpros.com/articles/how-to-check-a-car-fuse
Let me know what you find or if you have other questions.
Take care,
Joe
See pic below.
Nov 29, 2022 at 8:14 PM