Turn signals stop working

2009 FORD FUSION
100,000 MILES • V6 • 2WD • AUTOMATIC
Avatar
PSYLENT_MIKE
  • MEMBER
  • 3 POSTS
When headlights are on (not daytime running lights) the front turn signals do not work. During the day or if the lights are off they work fine.
Apr 28, 2021 at 7:56 AM
Advertisement
Avatar
BMDOUBLE
  • CERTIFIED EXPERT
  • 1,139 POSTS
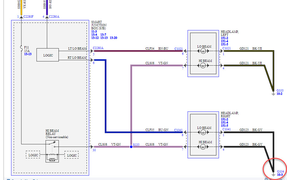
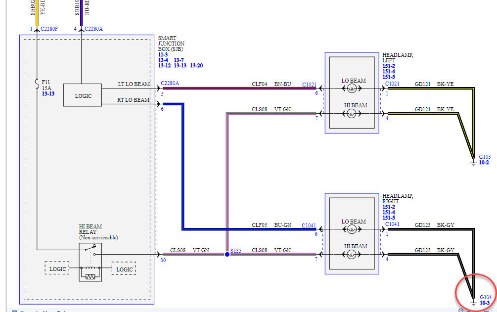
The right headlight and the front turn signals share ground G104. Therefore a weak ground will only allow one component to operate at a time, not both. Clean and tighten this ground to start with and we can go from there. Here is a wire diagram image, and a location image.
Apr 28, 2021 at 2:11 PM
Avatar
PSYLENT_MIKE
  • MEMBER
  • 3 POSTS
Just got around to trying to fix this. I can't find the ground. The location image doesn't match up with my vehicle. It's close but not quite. It's sort of like reading a map with one mountain missing. I am going to try to keep looking for an exact image but in the meantime, is there anything else it could be? Thank you
Aug 29, 2021 at 12:47 PM
Advertisement
Avatar
JACOBANDNICKOLAS
  • CERTIFIED EXPERT
  • 110,175 POSTS
Hi,

I just saw we haven't been in touch with you for a couple of days. Has any progress been made?

If not, do the rear signals work and do they flash double time?

Let me know.

Joe
Sep 1, 2021 at 8:54 PM
Avatar
PSYLENT_MIKE
  • MEMBER
  • 3 POSTS
I haven't had a chance to work on it again. When the headlights are on the rear blinkers do blink rapidly.
Sep 4, 2021 at 6:01 PM
Avatar
JACOBANDNICKOLAS
  • CERTIFIED EXPERT
  • 110,175 POSTS
Hi,

That is an indication of an open circuit. The first thing I would check is the ground. You can try this.

When you get a chance, to determine if it is a ground issue, either check for continuity to ground via the black wire with a gray tracer on the left side and the black wire with a yellow tracer on the right side signal bulb socket.

Or, using a test light, place the wire on a known good ground location. The battery ground would be perfect if it can be reached. With the test light, check the blue wire with a green tracer on the left side and the yellow wire with a violet tracer on the right side for power. Do this with the lights on and the signals on. Have a helper turn the signals on for you and let you know if the flasher is double-timing.

I attached the entire wiring schematic below for the exterior lighting. I highlighted the wires relating to the signals.

Here is a link you may find helpful:

https://www.2carpros.com/articles/how-to-check-wiring

Let me know what you find or if you have other questions. Also, note that the wiring schematics are two pages long. I had to cut each pic in half to make them readable for you. I did overlap them so you can follow from one to the next.

Take care and let me know what you find.

Joe

See pics below.
Sep 4, 2021 at 9:31 PM