Turn signal on right front does not work

2004 FORD TAURUS
1,092,000 MILES • 0.6L • 6 CYL • 2WD • AUTOMATIC
Avatar
STEPHEN STEWART
  • MEMBER
  • 1 POST
Turn signal on the right does not work with new bub?
Nov 8, 2019 at 11:50 AM
Advertisement
Avatar
BMDOUBLE
  • CERTIFIED EXPERT
  • 1,139 POSTS
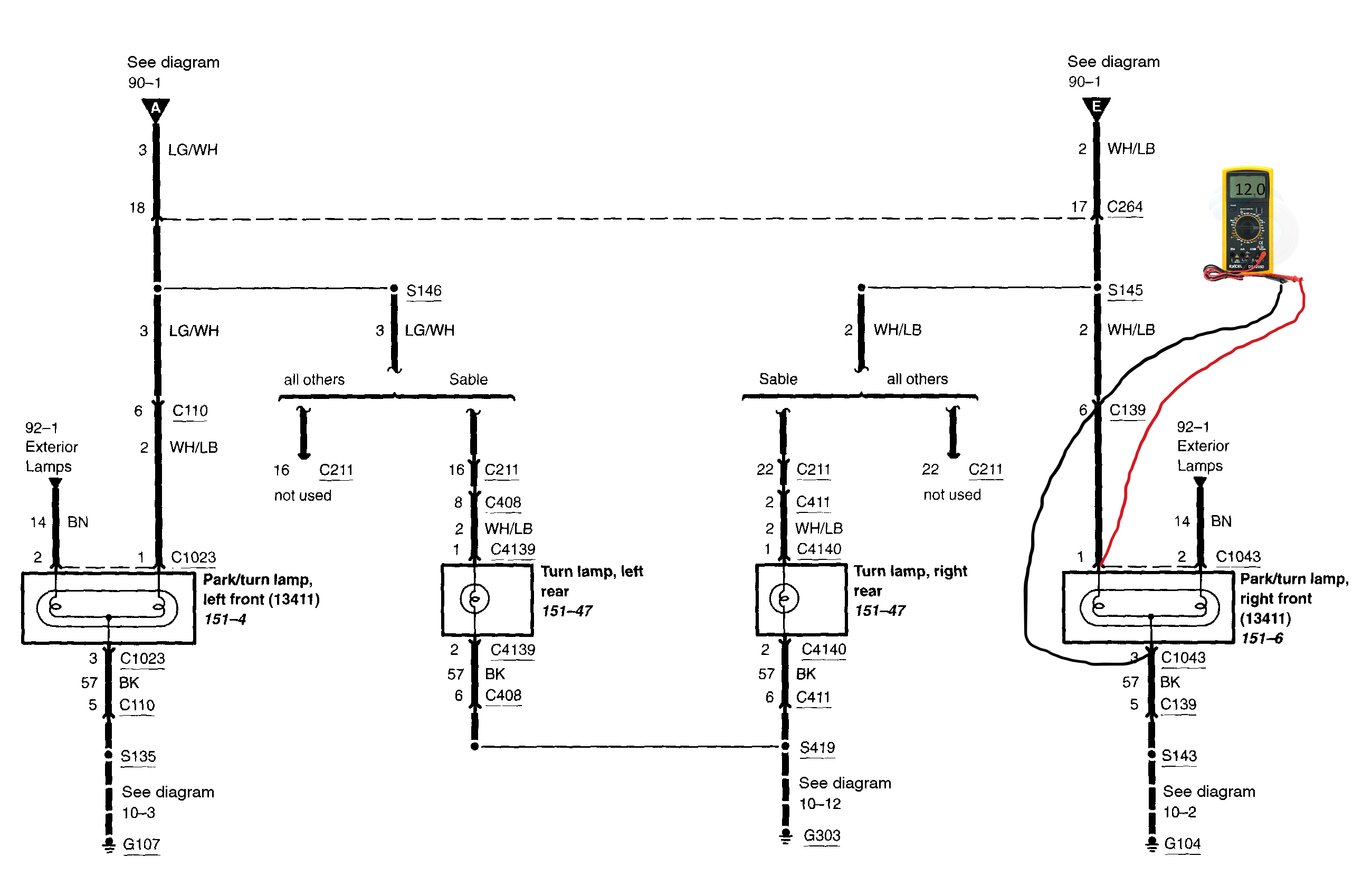
I would check the right front turn signal bulb voltage and ground. This can be done with one test that I have illustrated on the diagram. Turn the key on and turn the right side turn signals on and check it as shown. Most of the time it is either the bulb socket or the ground for the socket, especially on Taurus models! they have always had issues with grounds on the radiator support area.
Nov 8, 2019 at 4:35 PM
Avatar
BRAVESTAR1
  • CERTIFIED EXPERT
  • 234 POSTS
Okay, let me preface this. I did the following:

I was working on my headlight from an earlier issue, and traced the problem to a lack of power going to one of the wires. Someone in a previous time, had added a junction wire from the front fuse box, into the main light cone for the headlight.

This proved to be a problem when installing LED lighting, plus the wires to the main plug were disintegrating. I replaced both sides with an OEM plug, and a bunch of 22AWG connectors.

I had to trouble shoot which wire was bad, and after basically screwing it up 3 times, and finding out the Red/Black wire was not a ground, I goofed when I touched the extra power line, to the Blue/White wire, that normally attaches to the signal light/parking light on the passenger side.

I heard an audible "click" from the area around the battery. Now, that the headlight is fixed, both high/low work. I have no turn signal on the passenger side only.
When I turn the signal on, I can hear clicking from the relay can under the dash, but also a clicking under the battery somewhere. The driver's side works, the passenger side is messed up.

So what did I blow up? And what do I need to do to fix this? By the way the traction control light, also flashes when I use the passenger side turn signal, and the parking light glows barely. I checked both the front and rear bulb and they check out okay.
Dec 2, 2020 at 8:40 AM (Merged)
Advertisement
Avatar
STRAILER
  • CERTIFIED EXPERT
  • 53,854 POSTS
Hello,

It sounds like the electronic flasher module is out. To be sure here is the wiring diagrams and the flasher location (a17) so you can check it out and see how the system works. Check out the diagrams (below). Please let us know what you find. We are interested to see what it is.



Dec 2, 2020 at 8:40 AM (Merged)
Avatar
BRAVESTAR1
  • CERTIFIED EXPERT
  • 234 POSTS
So, I took the car out yesterday. Drove it around shopping and end up putting my signal on and low and behold It works! Yay, but the headlight doesn't, but that could be the wire nut I had to use until I get more crimps. Parking light worked too. (Didn't do anything but drove the car around shopping. Might have reset something with repeated ignition starts.)

Airbag light is on again, keeps flashing a signal 23 or 34. Which makes zero sense. Never fiddled with anything to do with the airbags. (Personally, I'd rather collide with a dash board, than have 3-10 "bombs" waiting to go off...2 of which are in your face!.)
I put the code reader on, but the unit only wants to read going back to 2014. So 2002 is out of its league. I'll fiddle with the headlight today, and see how it goes.
Dec 2, 2020 at 8:40 AM (Merged)
Avatar
STRAILER
  • CERTIFIED EXPERT
  • 53,854 POSTS
Okay, let us know if you have questions concerning anything. For the turn signals please start a new question.
Dec 2, 2020 at 8:40 AM (Merged)
Avatar
BRAVESTAR1
  • CERTIFIED EXPERT
  • 234 POSTS
It seems to be all fixed for once. Never saw the problem reappear and I've been driving it for the past 2 weeks with no issues. Time to get it State Inspected and move on to house repairs. Thanks, for the assist, those wiring diagrams helped out a lot.
Dec 2, 2020 at 8:40 AM (Merged)
Avatar
STRAILER
  • CERTIFIED EXPERT
  • 53,854 POSTS
Good to hear, please use 2CarPros anytime we are here to help.
Dec 2, 2020 at 8:40 AM (Merged)
Avatar
BRAVESTAR1
  • CERTIFIED EXPERT
  • 234 POSTS
Oh, figured out why the airbag light was coming on. Alternator exploded yesterday. The brushes or whatever just gave a loud pop and blasted and left carbon all over inside. Had a nice chat with the State Police while I waited by the highway for a tow. Had that replaced in 7 minutes. I'm ready for Nascar.
Dec 2, 2020 at 8:40 AM (Merged)
Avatar
STRAILER
  • CERTIFIED EXPERT
  • 53,854 POSTS
Nice work, we are here to help, please use 2CarPros anytime.
Dec 2, 2020 at 8:40 AM (Merged)
Avatar
2CP-ARCHIVES
  • MEMBER
  • 4,540 POSTS
My 2001 Ford Taurus turn signal lights, both sides and the brake lights aren't working. Checked fuses and nothing blown. Hazard lights didn't come on. What do I do next?
Dec 2, 2020 at 8:40 AM (Merged)
Avatar
STRAILER
  • CERTIFIED EXPERT
  • 53,854 POSTS
This guide can help fix it

https://www.2carpros.com/articles/turn-signals-not-working-blinker

Please run down this guide and report back.
Dec 2, 2020 at 8:40 AM (Merged)
Avatar
KWIZ
  • MEMBER
  • 1 POST
Hi, my 2000Ford taurus signal lights are not working when using the signal gear. the caution lights works, i don't know why my left and right signal lights don't turn on in the inside of the dash board. what should i look for? to find out the reason why my signal are not working? can give me a list of reason why my signal lights are off?


Sincerely yours,
K-80
Thank you.
Dec 2, 2020 at 8:40 AM (Merged)
Avatar
2CARPRO JACK
  • CERTIFIED EXPERT
  • 11,533 POSTS
turn signal flasher sounds like it is out.Is the fuse good? do the brake lights work? You say the dash indicators dont light up, do the signals work on the exterior?
Dec 2, 2020 at 8:40 AM (Merged)
Avatar
THEJET21
  • MEMBER
  • 1 POST
Electrical problem
1998 Ford Taurus 6 cyl Front Wheel Drive Automatic

I checked the fuses and they are fine. Blinkers and hazards do not work. There is no trouble shooting guide in owners manual
Dec 2, 2020 at 8:41 AM (Merged)
Avatar
BLUELIGHTNIN6
  • CERTIFIED EXPERT
  • 16,542 POSTS
Suspect faulty flasher relay. Flasher relay is located behind left hand side of the instrument panel at the left hand side of the steering column .






Thanks for using 2CarPros.com!
Dec 2, 2020 at 8:41 AM (Merged)
Avatar
JEFF CARRUTHERS
  • MEMBER
  • 1 POST
I checked the fuses and none of the lights work. I just wanted a sugestion on what to else it could be.
Dec 2, 2020 at 8:41 AM (Merged)
Avatar
FLEXY5
  • CERTIFIED EXPERT
  • 512 POSTS
It could be the multifunction switch. The turn signal/wiper/hazard switch. Try playing around with the hazard button. Turn on a turn signal, and push the hazard button in and out a couple times and wiggle it around. You may get intermittent function of the turns signals. If not, post back and we'll go further with some other diag.
Dec 2, 2020 at 8:41 AM (Merged)