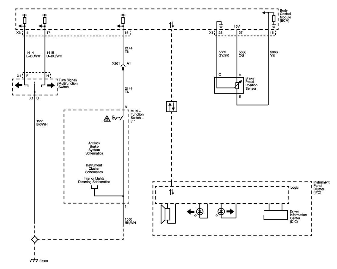
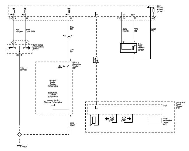
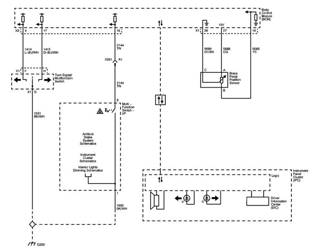
Hmm The only item about them I find is the turn signal reminder.
Turn Signal Reminder
A chime or audio warning activates as a turn signal on warning if the turn signal remains ON for a specific distance traveled. The turn signal warning sounds when a turn signal remains active, and the vehicle has traveled a distance of 1.2 km (0.75 mi).
The driver information center (DIC) turns the turn signal reminder OFF when the ignition switch or turn signal switch is turned to the OFF position.
There is no internal diagram of the BCM showing what it uses to flash the lamps but it could be a relay. If that is the case the two options would be to open the BCM, find the relay and replace it or replace the BCM, which is close to $200.00 when you add the module and programming it together. Not sure I'd want to do that for a click.
Jun 6, 2019 at 3:50 PM