Front right turn signal will not flash?

2005 GMC CANYON
168,865 MILES • 2.8L • 5 CYL • 4WD • AUTOMATIC
Avatar
JDRANS
  • MEMBER
  • 1 POST
Front right turn signal won’t flash. Light is on, back signal works fine.
Jan 18, 2025 at 10:51 AM
Advertisement
Avatar
JACOBANDNICKOLAS
  • CERTIFIED EXPERT
  • 110,175 POSTS
Hi,

When you turn the signal on, does the rear flash faster than normal? Does the front one turn on at all?

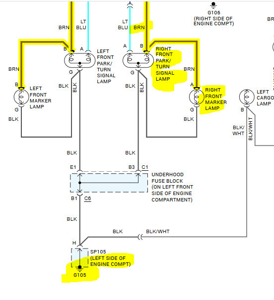
There will be a brown wire at the light. Check to see if there is power to it. If there is, check for continuity to ground via the black wire.

Here is a link you may find helpful:

https://www.2carpros.com/articles/how-to-check-wiring

Let me know what you find.

Joe

See pic below.
Jan 18, 2025 at 7:05 PM