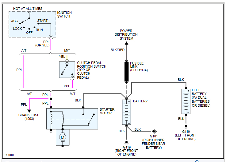
I bought my truck listed above from someone this past winter. They weren't helpful at all with giving me really any info on the thing. So i have fixed the wiring that the person had melted from what i assume was a fire from dumping fuel in it while trying to start it. He told me he was cranking it over and he thought the timing was 180° out do he adjusted it 180°. An i guess that's where i stepped in and bought it from his old lady. So i have it towed to my place and i changed the oil and it looked like i got a gallon of chainsaw oil out of it. So i replaced the filter and oil. And put a good battery in it. Oh, and the person lost the key and tried drilling out the ignition I will include some pictures. So i get a screwdriver in there and turn it on and the fan and radio come on but when i turn it to start position all that happens is my gauge goes all the way to full and then drops back to nothing. I'm not sure if your familiar with that sound but that's the only sound it makes. Now i've had some bees move in and they are making it difficult for me to do anything to my truck. But I'm done with their crap so i'm suiting up and moving forward. I haven't tested the screwdriver on the starter solenoid yet. Now i grew up turning wrenches on Fords and ended up going into diesel engines in semi trucks and construction equipment. But i haven't messed with Chevrolets or GM's much if really at all. But i bought two a 1993 and a 1991 GMC 4x4 with 5.7ls but the 1993 fires right up but has a knock that sounds like it's coming through the firewall. And the 1981 is in better shape. The starter on the 1991 looks different compared to the 1993. The 1993 came with a new reman starter not installed yet. I went to replace it on my 1991 and it looks different. I will go take pictures now. I don't think it uploaded my pictures but i hope it did.
Jun 22, 2021 at 5:25 PM
