Warning buzzer to let me know the key is still in the ignition does not work

2005 TOYOTA 4RUNNER
163,708 MILES • V6 • 2WD • AUTOMATIC
Avatar
T. JOHN
  • MEMBER
  • 24 POSTS
I have the vehicle listed above sr5 model. For a long time when I open the drivers side door with my keys in the ignition. I do not here the warning/chime to tell me my keys are still in the ignition. So because of that I have had to call AAA to come and open my truck up. Any ideals what could be the problem/where should I start to look? Thank you.
Mar 8, 2020 at 12:40 PM
Advertisement
Avatar
JACOBANDNICKOLAS
  • CERTIFIED EXPERT
  • 110,175 POSTS
Hi,

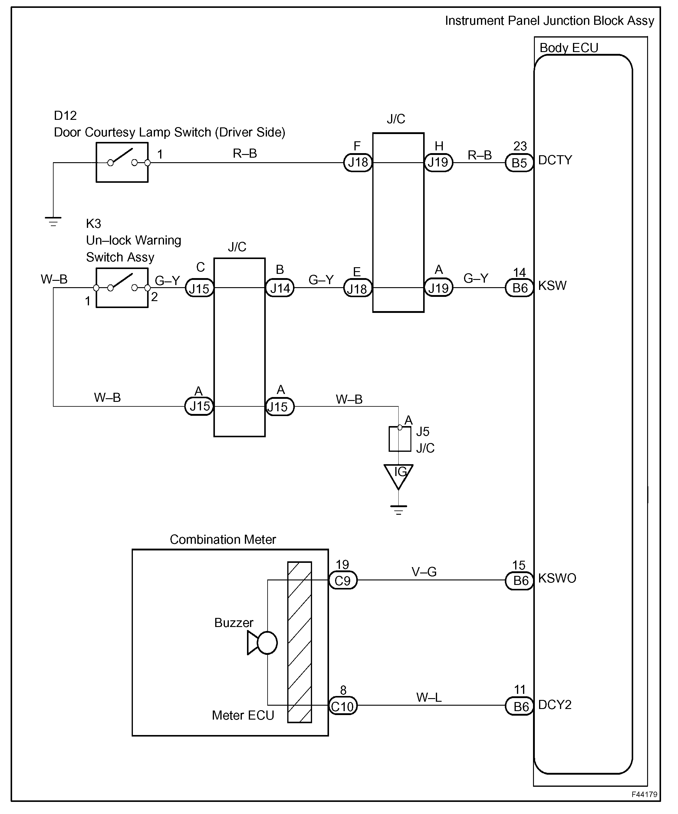
Is this an intermittent problem or does the warning buzzer never work? When the ignition switch is OFF, the key is in the ignition key cylinder, and the driver side door is opened, the body ECU operates the combination meter to cause the buzzer to sound. (see pic 1 for schematic)

This could be related to a sticking door switch. Pay attention to see if the dome lights every fail to turn on.

Let me know.

Joe

Mar 8, 2020 at 5:33 PM
Avatar
T. JOHN
  • MEMBER
  • 24 POSTS
I will try your advice some time tomorrow. I am a little confused here. Should the dome lights be in the on or off position to see if they fail?
Thank you for getting back with me and answering my question. When I try it I will let you know to see if that is the problem.
Mar 8, 2020 at 6:19 PM
Advertisement
Avatar
T. JOHN
  • MEMBER
  • 24 POSTS
It has never worked at all as far as I can remember. Thank you for your advice. Will hope to look into it further. Tomorrow I hope. When I do. I will let you know.
Mar 8, 2020 at 6:24 PM
Avatar
JACOBANDNICKOLAS
  • CERTIFIED EXPERT
  • 110,175 POSTS
Usually, you can turn the dome light on all the time, only when the door opens, or off all the time. Make sure it is in the right position. If you look at pic 1, it should help make sense of what I am saying.

I will watch for your reply.

Take care,
Joe
Mar 8, 2020 at 8:56 PM