Code P0419, Secondary Air Injection System Relay "B" Circuit Malfunction

2007 TOYOTA TUNDRA
44,890 MILES • V8 • AWD • AUTOMATIC
Avatar
REALEST2010
  • MEMBER
  • 1 POST
I found out through hooking up my truck to a computer the code that is wrong with it but i dont know what on earth it means n what i would need o get it fixed. I dont have the money to get it looked at and get it fixed.. So can you please tell me what this means? P0419 Secondary Air Injection System Relay "B" Circuit Malfunction
Jan 18, 2010 at 4:19 PM
Advertisement
Avatar
KASEKENNY
  • CERTIFIED EXPERT
  • 18,907 POSTS
Basically this system just puts air into the exhaust system on cold starts so that it cuts down on emissions until the engine gets warmed up.

This is a common issue when the pump fails.

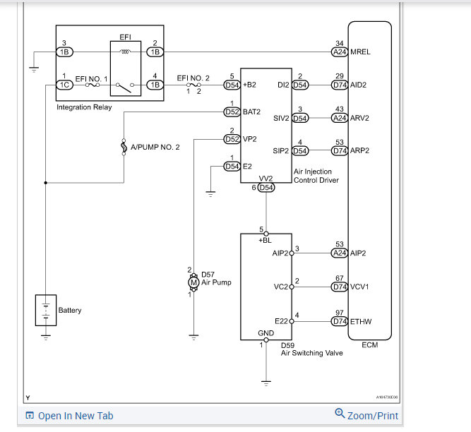
I am attaching the testing below. However, here is a guide that will help with testing this system:

https://www.2carpros.com/articles/how-to-check-wiring

Please look below for the testing detail that we need to run through. Please let us know if you have other questions. Thanks
Aug 30, 2021 at 7:13 PM