Wiring diagram needed to install power mirrors

2001 TOYOTA COROLLA
400,000 MILES • 1.5L • 4 CYL • 2WD • AUTOMATIC
Avatar
MARVIN ALEXANDER
  • MEMBER
  • 1 POST
I would like to install the car listed above axio luxel (NZE 141)power mirror with indicator in car listed above luxel NZE121.. My Car is RHD.. Do you have a wiring diagram for both? Would be greatly appreciated.
Jul 22, 2020 at 8:06 AM
Advertisement
Avatar
DANNY L
  • CERTIFIED EXPERT
  • 5,648 POSTS
Hello, I'm Danny.

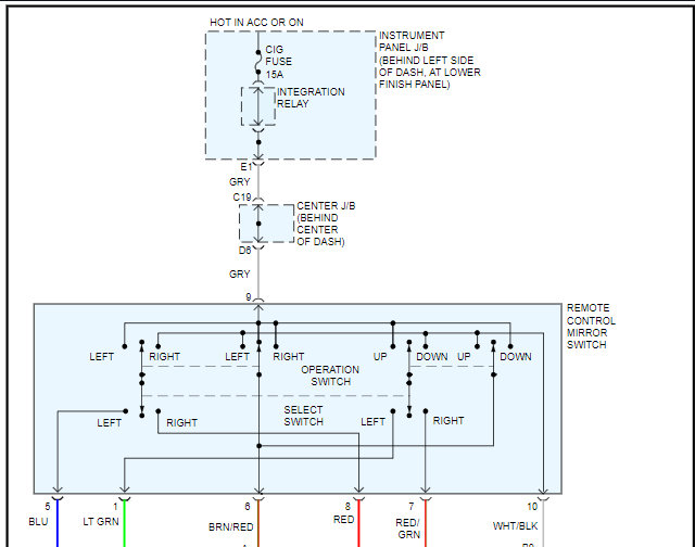
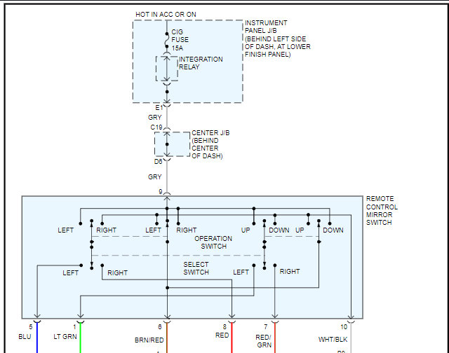
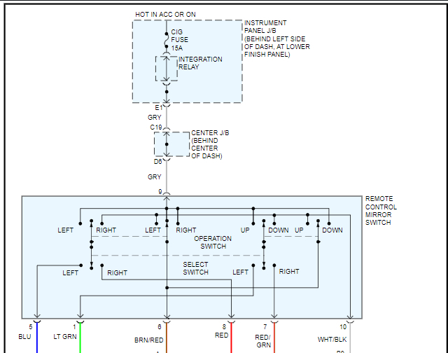
Here is the power mirror diagram I've found for your car. I've cut the picture in half for you to view larger and attached below.Hope this helps and thanks for using 2CarPros.
Jul 22, 2020 at 2:42 PM